根据收入高低罗列了以下文科专业:电子商务类,金融学类,新闻传播学类,经济与贸易类,设计学类,经济学类,戏剧与影视学类,法学类,工商管理类,同时分析了工作半年的收入和3年后的收入,也给出了相应专业的学校建议,欢迎探讨和收藏。
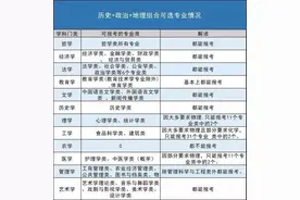
高一的期中考试刚刚结束,面对各科或喜或悲的成绩,很多学生和家长开始为接下来的高考选科发愁。高考选科直接关系到高考志愿填报和未来的就业方向,是选自己成绩好的,还是选自己喜欢的?针对怎么选科更合理等热点问题,记者采访了多家省重点高中的老师发现,“大文大理”成为大多数人的选择。
大学文科缩减的趋势,不出意料地蔓延到了高中。近日有报道称,山西省一所曾跻身“全国百强”的县中,2022年实行“3+1+2”新高考改革前,每个年级20个班级中有3到4个文科班,而如今仅有一个“纯文科班”,即选考科目为“史政地”的班级。