中国五大系列导弹

热衷于军事的军迷朋友,下面将详细总结介绍中国五大系列导弹。
1. 东风系列弹道导弹
东风导弹命名出处:毛主席《在各国共产党和工人党莫斯科会议上的讲话》:“我认为目前形势的特点是东风压倒西风。”由此命名!
我国研发的东风系列导弹是中程和洲际弹道导弹。这一系列导弹采用了“DF-X”编号,目前已经发展到第三代。第一代战略导弹包括6种类型,分别是:东风-1、东风-2、东风-3、东风-4、东风-5;第二代战略导弹包括东风-21、东风-25、东风-26、东风-31、东风-31AG、东风-41,以及一种中程巡航导弹型号;第三代战略导弹主要是对核弹头进行改进。最新版本的还有反舰弹道导弹东风-21D东风-27,高超音速的东风-17




2.红旗系列防空导弹
红旗防空导弹命名出处:出自主席的诗词:红旗漫卷西风!
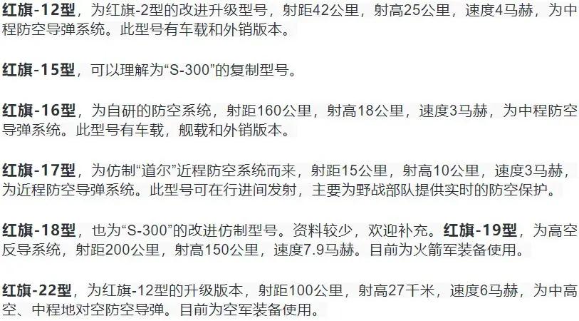
中国的“红旗”系列防空导弹经过多年的发展,已经形成了一个庞大的家族,从最初的“红旗”1号到后来的“红旗”7号,再到外界报道的新型“红旗”15、“红旗”17、“红旗”18,中国版萨德 红旗19等型号。这些导弹系统承担着中国国防的重要任务,“红旗—9”型防空导弹作为第三代防空导弹系统,是中国自主研发的具备有限反战术导弹能力的武器系统,参考了广为人知的“爱国者”和S-300导弹技术。



3.霹雳系列空空导弹
命名出处:霹雳手段方显菩萨心肠.
中国的霹雳系列导弹是一种空空导弹,它包括多个型号,如霹雳-10、霹雳-12和霹雳-15等。这些导弹被广泛应用于空中战斗和目标摧毁任务,成为中国空军战斗力的核心。其中,霹雳15(PL-15)是中国研发的一款超远程制导空空导弹,其最大射程达到145公里,最高速度可达4马赫。而出口型号PL-15E被认为是目前国际市场上性能最先进的空空导弹之一。这些导弹具备高速度和高精度等特点,为我国在空中作战中提供了强大的支持。


4.海基核力量 巨浪系列潜射弹道导弹
命名出处:钟山如龙独西上,欲破巨浪乘长风。

5.鹰击系列反舰导弹
命名出处主席诗词,鹰击长空
中国的鹰击系列导弹专为反舰作战而设计,包括鹰击-12、鹰击-81、鹰击-82、鹰击-62、鹰击-83等型号,可适配不同平台。这些导弹具备高度灵活性和适应性,在我国海上作战中扮演着重要角色。鹰击-12反舰导弹是中国自主研发的首款超音速反舰导弹,也是中国第四代反舰导弹。鹰击系列导弹采用了多项先进技术,如惯性制导与主动雷达末制导的复合制导方式、冲压发动机技术等,使得其性能达到国际先进水平。这些导弹具备出色的抗干扰能力和突防能力,在复杂的电磁环境下依然能稳定发挥作用,为中国海军的海上作战提供有力支持。

其他系列导弹
有空射版的和陆基的长剑-10
由潜艇发射的反潜导弹 长缨系列
有陆军反坦克的红箭,前卫,飞弩系列