河南省单招343个专业的背后,分别都有哪些学校招生?
河南省单招招生专业共计343个,分别包括电力类10个、法律文秘类13个、航空航海类18个、化工、食品、药品类29个、机制、机电类有24个、计算机类21个、建筑、工程类58个、经管类专业18个、旅游类专业6个、美术类专业19个、农林畜牧类专业19个、汽车类专业11个、体育类专业8个、铁路城规类专业22个、医药卫生类专业19个、音乐类专业25个、营销类专业15个、语言类专业有8个,共计18个专业类。

以上分类方式和普通专业19个专业类分类方式有所不同,今天就来说一下各专业类分别包括哪些专业?以及不同的专业招生院校有哪些?
备注:2023年省外的5所院校未做统计。
一电力类
参加单招的电力类有10个专业,分别是分布式发电与智能微电网技术、机场电工技术、热能动力工程技术、光伏工程技术、节电技术与管理、发电厂及电力系统、供用电技术、电力系统自动化技术、电力系统继电保护技术、电力客户服务与管理,对应的不同专业的招生院校如下表:

二法律文秘类
参加单招的法律文秘类有13个专业,分别是法律文秘、法律事务、检察事务、人力资源管理、公共事务管理、行政管理、智慧健康养老服务与管理、现代家政服务与管理、婚庆服务与管理、社区康复、社会工作、社区管理与服务、现代文秘,对应的不同专业的招生院校如下表:

三航空航海类
参加单招的航空航海类有18个专业,分别是民航安全技术管理、民航空中安全保卫、机场运行服务与管理、飞机机电设备维修、飞机电子设备维修、飞机部件修理、通用航空器维修、通用航空航务技术、飞机结构修理、航空物流管理、民航运输服务、定翼机驾驶技术、直升机驾驶技术、无人机应用技术、空中乘务、航海技术、国际邮轮乘务管理、轮机工程技术,对应的不同专业的招生院校如下表:

四化工、食品药品类
参加单招的化工、食品、药品类29个专业,分别是应用化工技术、精细化工技术、石油化工技术、油气智能开采技术、石油工程技术、分析检验技术、煤化工技术、有色金属智能冶金技术公号、皮具制作与工艺、食品生物技术、药品生物技术、食品智能加工技术、酿酒技术、食品质量与安全、食品贮运与营销、绿色食品生产技术、食品药品监督管理;
食品检验检测技术、中药材生产与加工、药品生产技术、药品质量与安全、化学制药技术、中药制药、药物制剂技术、医疗器械维护与管理、粮食工程技术与管理、包装工程技术、包装策划与设计、纺织品设计,对应的不同专业的招生院校如下表:

五机制、机电类
参加单招的机制、机电类有24个专业,分别是机电一体化技术、电气自动化技术、工业过程自动化技术、智能控制技术、电梯工程技术、工业机器人技术、智能焊接技术、模具设计与制造、电线电缆制造技术、机械装备制造技术、工业设计、机电设备技术;
智能制造装备技术、供热通风与空调工程技术、制冷与空调技术、智能光电制造技术、新能源装备技术、有色金属智能冶金技术、机械设计与制造、机械制造及自动化、数控技术、特种加工技术、材料成型及控制技术、数字化设计与制造技术,对应的不同专业的招生院校如下表:

六计算机类
参加单招的计算机类有21个专业,分别是计算机应用技术、计算机网络技术、智能产品开发与应用、通信工程设计与监理 、智能互联网络技术、动漫制作技术、软件技术、虚拟现实技术应用、工业互联网技术、物联网应用技术、电子信息工程技术、应用电子技术;
信息安全技术应用、移动应用开发、数字媒体技术、大数据技术、云计算技术应用、人工智能技术应用、现代通信技术、现代移动通信技术、移动互联应用技术,对应的不同专业的招生院校如下表:

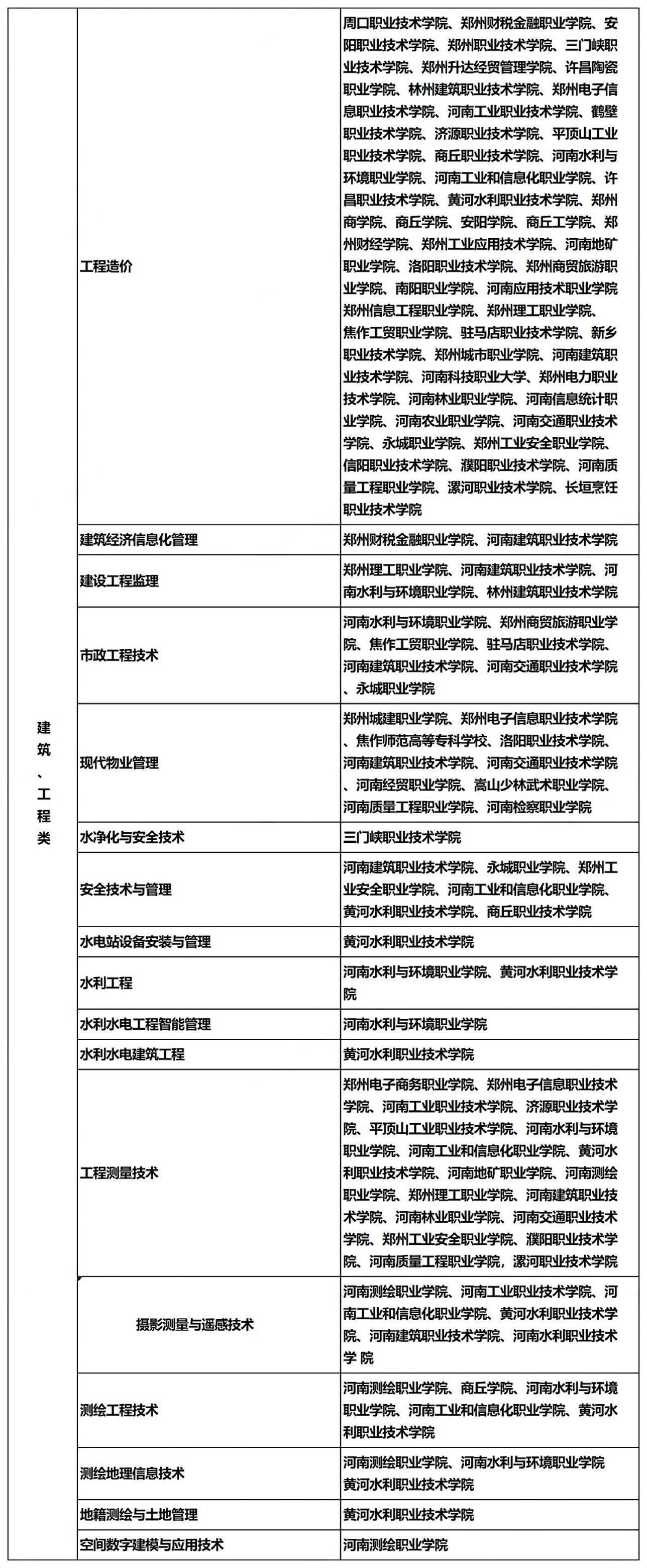
七建筑、工程类
参加单招的建筑、工程类有58个专业,分别是建筑装饰工程技术、古建筑工程技术、建筑设计、建筑室内设计、风景园林设计、园林工程技术、建筑动画技术、城乡规划、国土资源调查与管理、宝玉石鉴定与加工、地质调查与矿产普查、水文与工程地质、智慧城市管理技术、房地产经营与管理、房地产智能检测与估价、给排水工程技术、建设工程管理;
建筑工程技术、环境监测技术、环境工程技术、地下与隧道工程技术、土木工程检测技术、建筑钢结构工程技术、建筑设备工程技术、供热通风与空调工程技术、建筑电气工程技术、材料工程技术、高分子材料智能制造技术、建筑材料检测技术、生态环境修复技术、建筑装饰材料技术、国土空间规划与测绘、石油工程技术、煤矿智能开采技术、矿山机电与智能装备、通风技术与安全管理、建筑电气工程技术、城市燃气工程技术;
建筑智能化工程技术、道路与桥梁工程技术、建筑消防技术、工程造价、建筑经济信息化管理、建设工程监理、市政工程技术、现代物业管理、水净化与安全技术、安全技术与管理、水电站设备安装与管理、水利工程、水利水电工程智能管理、水利水电建筑工程、工程测量技术、摄影测量与遥感技术、测绘工程技术、测绘地理信息技术、地籍测绘与土地管理、空间数字建模与应用技术,对应的不同专业的招生院校如下表:



八经管类
参加单招的经管类专业有18个,分别是大数据与财务管理、工商企业管理、商务管理、金融服务与管理、财富管理、金融科技应用、财税大数据应用、资产评估与管理、大数据与会计、大数据与审计、会计信息管理、统计与大数据分析、统计与会计核算、关务与外贸服务、会展策划与管理、药品经营与管理、化妆品经营与管理、食品药品监督管理,对应的不同专业的招生院校如下表:

九旅游类
参加单招的旅游类专业有6个,分别是旅游管理、导游、文物修复与保护、研学旅行管理与服务、烹饪工艺与营养、西式烹饪工艺,对应的不同专业的招生院校如下表:

十美术类
参加单招的美术类专业有19个,分别是数字媒体艺术设计、产品艺术设计、服装与服饰设计、室内艺术设计、展示艺术设计、环境艺术设计、公共艺术设计、工艺美术品设计、动漫设计、人物形象设计、美容美体艺术、摄影摄像技术、陶瓷设计与工艺、玉器设计与工艺、首饰设计与工艺、艺术设计、视觉传达设计、服装陈列与展示设计、服装设计与工艺,对应的不同专业的招生院校如下表:

十一农林畜牧类
参加单招的农林畜牧类专业有19个,分别是作物生产与经营管理、种子生产与经营、设施农业与装备、现代农业技术、园艺技术、植物保护与检疫技术、烟草栽培与加工技术、农产品加工与质量检测、绿色食品生产技术、农产品流通与管理、现代农业装备应用技术、林业技术、园林技术、自然保护地建设与管理、畜牧兽医、动物医学、宠物养护与驯导、畜离智能化养殖、宠物医疗技术,对应的不同专业的招生院校如下表:

十二汽车类
参加单招的汽车类专业有11个,分别是汽车电子技术、汽车造型与改装技术、智能网联汽车技术、汽车运用与维修技术、汽车车身维修技术、汽车技术服务与营销、新能源汽车检测与维修、新能源汽车运用与维修、汽车智能技术、汽车制造与试验技术(汽车检测)、新能源汽车技术,对应的不同专业的招生院校如下表:

十三体育类
参加单招的体育类专业有8个,分别是体育艺术表演、体育运营与管理、体育保健与康复、健身指导与管理、电子竞技运动与管理、运动训练、社会体育、民族传统体育,对应的不同专业的招生院校如下表:

十四铁路城轨类
参加单招的铁路城轨类专业有22个,分别是铁路桥梁隧道工程技术、高速铁路施工与维护、高速铁路客运服务、智能交通技术、道路养护与管理、智能工程机械运用技术、交通运营管理、城市轨道车辆应用技术、城市轨道交通机电技术、成市轨道交通通信信号技术、成市轨道交通供配电技术、城市轨道交通工程技术;
城市轨道交通运营管理、铁道机车运用与维护、铁道车辆技术、铁道供电技术、铁道工程技术、铁道养路机械应用技术、铁道信号自动控制、铁道机车运用与维护、铁道通信与信息化技术、铁道交通运营管理,对应的不同专业的招生院校如下表:

十五医药卫生类
参加单招的医药卫生类专业有19个,分别是护理、助产、药学、中药学、美容美体艺术、中医康复技术、眼视光技术、康复工程技术、康复治疗技术、卫生信息管理、健康管理、医学营养、中医养生保健、心理咨询、婴幼儿托育服务与管理、智能医疗装备技术、医疗器械维护与管理、康复辅助器具技术、老年保健与管理,对应的不同专业的招生院校如下表:

十六音乐类
参加单招的音乐类专业有25个,分别是音乐表演、网络新闻与传播、新闻采编与制作、播音与主持、广播影视节目制作、影视编导、影视多媒体技术、影视动画、影视照明技术与艺术、录音技术与艺术、摄影摄像技术、传播与策划、表演艺术、戏剧影视表演、歌舞表演、曲艺表演、音乐剧表演、戏曲表演、舞蹈表演、国际标准舞、体育艺术表演、现代流行音乐、钢琴调律、舞蹈编导、乐器制造与维护,对应的不同专业的招生院校如下表:

十七营销类
参加单招的营销类专业有15个,分别是市场营销、现代物流管理、传播与策划、冷链物流技术与管理、连锁经营与管理、中小企业创业与经营、商务数据分析与应用、移动商务、汽车技术服务与营销、文化创意与策划、网络营销与电商直播、电子商务、跨境电子商务、国际经济与贸易、国际商务,对应的不同专业的招生院校如下表:

十八语言类
参加单招的语言类专业有8个,分别是商务英语、应用英语、旅游英语、应用日语、旅游日语、应用韩语、应用俄语、应用德语,对应的不同专业的招生院校如下表:

以上就是河南省单招招生专业及对应院校情况,考生要提前规划,科学备考,合理选择。