论文盲审是毕业季最煎熬的阶段!想通过一定要注意这些细节!
虽然已经毕业几年了,每次听到“盲审”两个字心里还是稍微的“揪”一下(就跟高中毕业碰到严厉的班主任一样的感觉)。想起了作者研三等待“盲审”结果的日子,太煎熬了。
作者当时是学校提前让学生写明“论文方向”,然后根据论文的大概方向,交到相应的老师手里(这样更加重了论文不通过的风险)。
何谓论文盲审

在你研三即将毕业的时候,需要把你的论文“匿名”给其他学校的老师看,你不知道论文给谁看,老师也不知道谁的论文。最后老师会针对你的论文给回复意见。根据回复意见,才能判断你有没有资格进行毕业答辩。
拿作者举例,我学的工科,盲审尤其严格。当时作者的论文是送到两个985学校的老师手里,当时的回复结果都是“B”(A应该是优秀,B是及格,C是不及格)。如果出现一个C,还有机会二审。如果出现两个C,直接延毕了…(作者回忆的,可能和现在的情况不太一样)
每年都会有毕业生延毕的!!!
盲审都考察些什么
总体肯定是考察两个方面:内容➕格式。
- 内容这个不太好说,都到盲审的时候了,内容即使不“好”,也基本没有重来的机会。只能是在选题的时候多和导师沟通,选一些拿手的、实验结果清楚的、新颖的东西。
- 内容只要不是太差,盲审主要还是看格式!!!尤其有的导师可能自己没那么多精力,会让博士生或者优秀的硕士生来帮忙盲审。这些学生能在内容上对你评价吗?即使能也是一知半解,更多的还是在格式上!格式其实代表着你的态度,态度不好别人肯定不会让你好过的!
盲审应该注意哪些细节呢?



- 盲审就是要“盲”,所以把论文里一切有可能表明身份的东西都隐藏好,自己多检查几遍,这个是很重要的!
- 论文的主体脉络一定要规范,该有的部分都要有。
- 文章题目不多说,肯定是导师看过的,问题应该不大。最重要的应该就是摘要部分,因为老师从你的摘要就能看出你整篇论文的内容,摘要一定要写好!
- 目录也很重要。目录就像一个索引,一篇论文几十页,只能是通过目录来找各个部分。目录别丢东西,也别和页码对不上!(千万记得要有目录,有的学生老是忘记最后写目录。)
- 参考文献同样重要。别只逮着一个或几个期刊在那引用;别都是中文期刊,最好多引用外文期刊;别都是十来年前的文章,甚至还有二十多年前的(除非是本领域特别经典的文章),多引用近些年的文章;参考文献的格式一定要调好了,这个东西是能一眼看出来对错的!
- 符号,表格,英文,图片,页码…这些都要注意,都是有要求的。
- 最后要送审的应该是pdf格式,变格式后看看和word版本的效果是否一样。
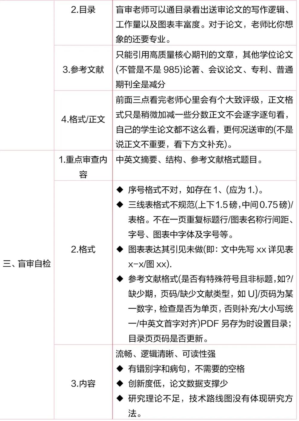
- 更具体的要求请您看上图,仅供参考!
⚠️⚠️⚠️按理说每个学校都会有论文的具体要求,按照学校发的要求来即可。同时给大家教一个好方法:照着已经毕业的优秀的师兄师姐的论文模板来,一般不会错的!
⚠️⚠️⚠️有的人习惯了按空格给每一段空两个字,这是一个坏习惯,很容易格式错乱的(在“段落”里调这些东西)。
⚠️⚠️⚠️别因为学的好、论文发的多就掉以轻心,一定要多检查几遍论文。

祝愿大家盲审结果都是“双A”,顺利毕业!
希望我的文章能带给您一些帮助和启示,您可以参考一下~
本文是站在一个工科生的角度写的,有不对的地方也请您批评指正,谢谢!
(图片来自网络,侵删)