清华附中福州学校摇号录取!鼓楼小学、初中招生办法发布
昨日,鼓楼区公布了2020年小学、初中招生办法。具体有哪些要点?一起来看!
鼓楼幼升小招生
一、小学预报名6月16日起
6月16日至30日:
鼓楼区所有适龄儿童(需照顾的军人子女除外)通过小学招生预报名系统参加预报名。意向就读民办小学的适龄儿童网络填报民办小学志愿。
小学招生预报名办法:
符合入学条件、要求在鼓楼区公办或民办小学(含一贯制学校小学部,下同)就读的适龄儿童,均应由其父母(或其他法定监护人,下同)在规定时间登录“福州市小学招生预报名系统”登记入学信息,完成预报名。
公民办小学和教育行政部门对预报名成功的适龄儿童进行入学凭证核查后,确认适龄儿童报名资格。确认具备报名资格的随迁子女、要求在民办小学就读的适龄儿童另需通过“福州市小学招生预报名系统”,进行网络填报志愿,以便开展摇号派位工作。
目前,福州小学预报名具体流程尚未公布,小编会即时跟进,请密切关注我们。
二、招生对象
鼓楼区招生对象为辖区内户籍和符合政策要求非辖区内户籍的年满六周岁(2014年8月31日前出生未入学)适龄儿童。
三、民办小学招生办法
民办小学与公办小学实行同步招生。
民办小学报名、填报志愿纳入“福州市小学招生预报名系统”统一组织实施。
(一)招生范围
由市级审批或同意的民办小学,面向五城区户籍适龄儿童、父(母)持有五城区居住证(或暂住登记凭证)的随迁子女及父(母)持有五城区房屋所有权证(不动产权证书、预告登记证或不动产登记证明)的随迁子女招生;没有寄宿条件或未经市级同意的县区属民办小学,面向辖区内户籍适龄儿童、父(母)持有辖区内居住证(或暂住登记凭证)的随迁子女及父(母)持有辖区内房屋所有权证(不动产权证书、预告登记证或不动产登记证明)的随迁子女招生。
(二)录取办法
民办小学报名人数未超过招生计划数的,一次性全部录取;报名人数超过招生计划数的,除符合相关政策规定的教育优待照顾对象可单列录取外,全部实行摇号随机录取。未被民办小学录取的学生,由生源地教育行政部门按当地相关政策安排入学,其中符合鼓楼区公办校就读条件的,可在规定时间内参加公办校的招生。
(三)民办小学招生日程安排
1.报名和招生时间按日程安排表进行。
2.适龄儿童到意向就读的民办学校核查入学凭证,携带居民户口簿、居住证(或暂住登记凭证)或房屋所有权证(不动产权证书、预告登记证或不动产登记证明)等材料。
四、公办小学招生安排
(一)预报名与入学凭证核查
1. 报名和招生时间按日程安排表进行。
2.鼓楼区预报名成功的学生入学凭证核查,现场审核原件并留复印件备查,不得扣押家长的房产证、户口簿等原件。分四类情况:
①片内生到划片学校核查,应携带居民户口簿、房屋所有权证(不动产权证书);
②不符合片内生条件的本地生到报名点初查,并凭学校初查结果到区教育局进行入学凭证复查,应随带居民户口簿等有关材料;
③随迁子女到报名点核查,应携带原籍户口簿和父母身份证、父母双方鼓楼区内居住证或房屋所有权证(不动产权证书),可根据实际另行提供鼓楼区内营业执照及纳税证明、父母市区社保缴费证明等材料;
④其他政策照顾对象到意愿学校进行初查,并凭学校初查结果到区教育局进行入学凭证复查,应携带适龄儿童身份证件、监护人身份证件和居住证明、政策照顾凭证(相关部门的认定材料)。
(二)报名与注册
1.鼓楼区小学接受未预报名的片内生、不符合片内生条件的本地生、其他政策照顾对象(时间安排详见小招日程安排表)。
分三类情况:
①未预报名的片内生向划片学校提出书面报告,说明未及时预报名的原因并进行补报名,学校核实后予以接收。应携带居民户口簿、房屋所有权证(不动产权证书);
②经区教育局入学凭证复查的不符合片内生条件的本地生及其他政策照顾对象到区教育局申请统筹安排就读学校后到相应小学报名,应携带经核查的入学凭证材料;
③未预报名的不符合片内生条件的本地生、其他政策照顾对象(不含随迁子女)到区教育局进行入学凭证核查并统筹安排就读小学后到相应小学报名,应携带户口簿及相应材料。
2.区公办小学公示招生结果,新生发榜(不含随迁子女)。
3.鼓楼区所有学生按照学校要求的时间到校注册。
(三)随迁子女填报志愿与录取
鼓楼区随迁子女填报志愿与录取时间按日程安排表进行。

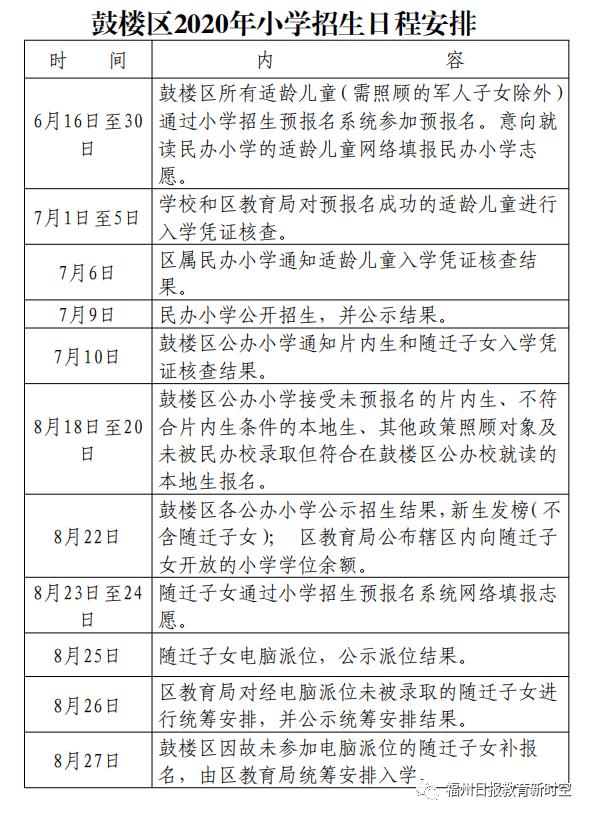
鼓楼2020年小学招生日程安排
五、小学毕业考时间
6月19号小学毕业考试
六、其他
片内生入学办法
(一)片内生的界定。
(1)父(母)及适龄子女户籍同在招生片内,父(母)持有同一地点房屋所有权证或不动产权证书(本办法所述的房屋所有权证和不动产证书如无特指皆为100%产权的住宅用房)并作为日常生活居住地的。在招生时持有福州市人才共有产权住房和福州市共有产权住房(保障类)视同个人拥有产权。
(2)父母双方五城区内无房,父(母)及适龄儿童将祖父母或外祖父母的房屋(祖父母辈持有房屋所有权证或不动产权证书)作为日常生活居住地,且户籍在同一地点的(如祖父母辈户籍不在同一地点应提供直系亲属关系证明)。
(3)祖辈和父辈共有房产(除祖辈、父母外,房屋所有权证上没有其他人,父母房产份额在50%及以上),适龄儿童及父母一方户口在房产所在地,并作为日常居住地的。
(二)公办小学应保证片内生入学。
片内生的具体认定、审核由招生学校负责,有争议的由鼓楼区教育局裁决。户籍在片内但不符合片内生条件的,属挂户生,由鼓楼区教育局统筹安排入学。
特殊群体入学办法
1.军人子女
按《福建省贯彻<军人子女教育优待办法>的实施办法》(政联〔2013〕1号)及其补充通知(闽政联〔2017〕1号)精神予以照顾安排,军人子女照顾对象申请就读鼓楼区属学校的,由鼓楼区人武部负责审核;申请就读省、市属学校的,分别报送省军区、警备区政治部门审核,同级教育行政部门复核后安排就学。需提供的材料:①军人所在部队团级政治部的函件(需人武部盖章确认);②军人身份证明原件及复印件;③军人的结婚证原件及复印件;④户口簿等关系证明材料原件及复印件。
2.高层次人才子女
按省委组织部省教育厅省人社厅联合印发的《关于做好高层次人才子女就读中小学和幼儿园工作的通知》(闽教基〔2015〕34号)、《福州市引进高层次优秀人才办法》(榕政综〔2014〕303号)精神予以照顾安排。需提供的材料:①省、市组织人事部门出具的《引进高层次人才证》或高层次人才入选文件(以上有效证书或入选文件的复印件需加盖所在单位组织人事部门确认章);②引进人才与子女的户口簿(如子女与父母不在同一本户口簿,则需分别提供户口簿及出生证、结婚证等能够证明相互关系的证明材料)。市人才公寓集体户人才随迁子女按就近入学原则予以安排。
3.公安英烈和因公牺牲、伤残公安民警子女入学
按公安部、教育部《关于进一步加强和改进公安英烈和因公牺牲伤残公安民警子女教育优待工作的通知》(公政治〔2018〕27号)及省教育厅有关要求办理。
4.消防救援人员子女
按《福州市人民政府办公厅关于建立全市消防救援队伍职业保障机制的建议》(榕政办〔2018〕279号)及《福建省应急管理厅 福建省教育厅关于做好国家综合性消防救援队伍人员及其子女教育优待工作的通知》(闽应急〔2019〕51号)精神予以照顾安排。
5.在我区投资经商的港澳同胞子女、华侨子女、外籍子女及优秀回国人员子女等属国家、省、市特殊照顾对象的,按国家、省、市有关政策规定予以照顾安排。
6.台商子女
可以到区域内相对就近的定点小学就读,也可以在居住地片区内小学就近入学。台商子女是指台湾同胞投资者子女及台资企业的台籍工作人员子女。台商子女由监护人向市台办提出书面申请,并提供入学所需材料,经市台办审核后,由市台办于7月1日前统一造册报送市教育局办理入学手续。台商子女申请入学所需材料:①适龄儿童父(母)的台胞证和台湾户籍证;②营业执照(股东协议书)或聘书;③能证明适龄儿童年龄和父(母)子(女)关系的证件。
鼓楼辖区接收台商子女的定点学校:
福州实验小学、福州教育学院一附小、鼓楼第一中心小学;
7.长期寄养在亲属家中且户籍关系同在片区内的孤儿、烈士子女、见义勇为人员子女,可经区教育局审批后就近安排入学。
8.住宅被征收人适龄子女
可依住宅征收部门的住宅征收安置协议、户口簿等相关证明材料,按以下办法安排入学:
(1)原地安置且住宅被征收前符合片内生条件的,可在原居住地片内小学入学,也可由户籍所在地教育局统筹安排入学;
(2)异地安置且已把安置地作为日常居住地但户口未迁移的,可由安置地所在区教育局统筹安排入学;
(3)货币补偿安置且尚未购房的,可由户籍所在地教育局统筹安排入学;以货币化安置补偿款购买商品房后,自《房屋征收货币补偿安置协议》签订之日起3年内,被征收人子女仍可在原被征收住宅划片区内小学入学。
9.台湾、香港、澳门及外籍适龄儿童和华侨子女需要在暂住地附近小学就读的,可向区教育局提出申请,由区教育局统筹安排入学。父(母)片内有房屋所有权证(不动产权证书)的台胞适龄儿童,学校可比照片内生规定(户籍要求除外)安排入学。
10.符合下列情况之一,因故在暂住的非户籍所在地的鼓楼区申请就学,经区教育局审批后统筹安排入学:
(1)父母双方从事地质勘探等流动性较大的工作,需由亲属照管的学生;
(2)父母双方因工作调动不在学生户籍地工作,需随父母居住生活的学生;
(3)父母离异,抚养一方无法履行监护人职责或丧失监护能力,确需由其亲属抚养监护的学生。
11.随迁子女入学办法
随迁子女指随父母(或其他法定监护人)来榕居住的非福州市户籍(港、澳、台、外籍等除外)人员的适龄子女。
鼓楼区随迁子女入读公办小学统一实行电脑派位招生,要保证本辖区内符合条件的随迁子女安排入学。在本市获得省优秀农民工以上荣誉称号、市级劳模以上荣誉称号、市十佳农民工称号及见义勇为人员的随迁子女,可直接向鼓楼区教育局提出申请,按相对就近入学原则先予安排。
(1)入学条件:
随迁子女就读公办小学需具备原籍户口簿和父母身份证、父母双方辖区内有效期内的居住证(下同)或房屋所有权证(不动产权证书、预告登记证或不动产登记证明)。如果随迁子女父母持有居住证但为2020年3月1日后(含3月1日)变更居住地到鼓楼辖区内的,不符合电脑派位条件,由区教育局统筹安排入学。
(2)五城区优先派位条件:
在随迁子女具备公办小学就读条件的前提下,对第一志愿学生设置以下派位优先等级:
最优先:①父(母)持有志愿学校服务范围内房产100%产权(房屋所有权证、不动产权证书、预告登记证、不动产登记证明);②父(母)租住鼓楼辖区内公租房且持有租赁凭证;③父(母)与祖父母(外祖父母)共有志愿学校服务范围内房产且父(母)持有50%(含)以上份额。
次优先:①父(母)2月28日前在居住地鼓楼区持有营业执照并具备年纳税证明(国税、地税电子发票);②父(母)一方具有鼓楼区户口且另一方居住证在鼓楼区;③父母双方具有鼓楼区户口。
第三优先:父母一方在市区持续缴纳社保6个月(截止当年6月30日)以上。
(3)录取办法:
随迁子女志愿人数未超过学校学位余额数时,学校应当全部予以录取;志愿人数超过学位余额时,由区教育局通过电脑派位的方式确定学校的录取对象,学校不得擅自接收未经过电脑派位录取的随迁子女入学。参加电脑派位未被录取以及符合条件因故未参加电脑派位的随迁子女,由区教育局统筹安排到生源不足的公办学校就读或通过购买服务的方式安排到民办学校就读。
(4)对于暂不符合我区公办学校接收条件的随迁子女,教育局和学校要做好政策解释。
12.除上述外,国家、省、市其他有关政策规定予以照顾的入学对象,按相应政策和规定安排入学。
鼓楼小升初招生
一、3所“摇号录取”的公办校
1.格致保福校区、延安国光校区(暂名)招生
2020年格致保福校区、延安国光校区(暂名)分别向铜盘中学、二十二中(格致中学西洪小区)对口小学毕业生招生(招生计划以市教育局公布为准)。采取学生填报志愿,随机摇号确定录取对象办法。如填报志愿人数未超过招生计划数的,则全部录取;如填报志愿人数超过招生计划数的,则由摇号确定录取对象。摇号录取的学生不允许退档。
延安中学教育集团国光校区(暂名),志愿代码:01064。
福州格致中学保福校区,志愿代码:01050。

2.福州学校(暂名)招生
2020年福州学校(暂名)面向五城区招生(招生计划以市教育局公布为准)。
以下两类毕业生可以报名:
①五城区小学毕业班学生;
②符合回五城区升学政策的回原籍学生。
福州学校(暂名)招生采取学生填报志愿,随机摇号确定录取对象办法。如填报志愿人数未超过招生计划数的,则全部录取;如填报志愿人数超过招生计划数的,则由摇号确定录取对象。摇号录取的学生不允许退档。
福州学校(暂名)志愿代码:03001。
二、初招对象
鼓楼区初中招生对象为鼓楼辖区小学的毕业班学生及要求回鼓楼区录取的符合回鼓楼区升学条件的五城区外小学毕业班学生。
三、初招程序
(一)报名办法
1.鼓楼辖区小学就读的毕业班学生于6月15日-19日在就读小学报名,报名时应向学校提交户口簿、父母居住证等材料核验,并留复印件存入档案,学校统一组织报名登记。
2.要求回鼓楼辖区录取的符合回鼓楼区升学条件的五城区外小学毕业班学生按本办法公布的报名时间和要求报名登记。
3.初招报名、审核、录取工作由区教育局负责。
(二)录取批次
五城区初招录取分批次进行,招生先后顺序依次为:
福州外国语学校外语班、福州艺术学校→民办初中招生→部分通过摇号招生的公办学校摇号→其他公办中学招生。
不同批次志愿可兼报。填报志愿但未被录取的学生可继续参加初招后续批次的招生。已被录取又要求退档的毕业生原则上由学籍所在区教育局按初招对口方案安排录取。初招录取后按照每班总人数、学生男女比例等均衡原则,在“福州市初招管理系统”完成均衡编班。

鼓楼2020年初中招生日程安排
三、录取办法
(一)对口升学
鼓楼区初中招生工作实行中小学相对就近对口升学办法,公办小学毕业班学生按初招对口方案安排公办初中升学。
在鼓楼区公办小学就读的随迁子女、需继续在城区片公办初中就读的留城生(户籍在仓山、晋安两区农村片及马尾区,现在鼓楼区、台江区及仓山、晋安两区城区片小学就读的小学毕业班学生;港、澳、台籍学生;外籍学生)均按初招对口方案安排升学。对口初中不具备招收和培养国际学生资格的,外籍学生由毕业小学所在区教育局统筹安排在经备案的具有招收和培养国际学生资格的学校。
申请升入鼓楼区公办初中的随迁子女、需继续在城区片初中就读的留城生等报名时另需填写《福州市五城区初招照顾对象审批表》并提供相关凭证核验,经学籍所在区教育局批准后安排升学。
(二)回原籍升学
1.以下四类鼓楼区户籍但户籍地与学籍地不一致的毕业班学生若要求回户籍所在地升初中,“两证”(居民户口簿和住宅用途的房屋所有权证或不动产权证书。比照小学招生办法片内生界定,下同)统一的安排在片区小学对口的初中入学(回福州实小、井大小学招生片原籍录取的学生安排福州十九中入学);“两证”不统一的由户籍所在区教育局统筹安排初中入学。
①户籍在鼓楼区,但在仓山、晋安两区农村片小学或马尾区小学就读的;
②户籍在仓山、晋安两区农村片或马尾区,但在鼓楼辖区城区片小学就读的;
③户籍在鼓楼区,但在民办小学就读的;
④户籍在鼓楼区,但在五城区以外小学就读的。
户籍在我区但在五城区以外小学就读的小学毕业班学生,如申请回户籍所在地升初中,应在就读地参加毕业考试后,于7月15日(双休日除外)之前持“两证”和学生档案到鼓楼区教育局报名;
2.允许符合福州金山中学、福州四中桔园洲中学、福州格致中学鼓山校区、福州江南水都中学、福州四十中金山分校、仓山区金港湾实验学校、福州四十中凤岗里分校、福州三中晋安校区等八所新区中学对口小学片内生条件的五城区其他小学毕业班学生,回相应的新区中学升学。因福州金山中学、福州四中桔园洲中学、福州格致中学鼓山校区、福州江南水都中学生源爆满,且其对口小学已配套完毕,自本文件印发之日起,因新购买上述学校对口小学片内房产(不含已签订房产交易合同并办理网上备案但未取得产权证)而符合片内生条件的五城区其他小学毕业生,不再允许回相应的新区中学升学[“录取办法”第(二)—1点规定的情况除外]。
符合八所新区中学对口小学片内生条件的回原籍申请者应填写《福州市五城区初招回新区初中申请表》,于6月16日-19日持房屋所有权证(不动产权证书)、户口簿等相关材料的原件、复印件到相应初中学校认定后,持相关材料到毕业小学所在区教育局审批。
(三)民办小学毕业班学生升学
民办小学毕业班学生由民办小学所在区教育局统筹安排升学。如户籍在五城区,需回户籍所在地升学的,按“录取办法”第(二)点规定安排升学。在五城区民办小学就读的随迁子女,如父母双方持有五城区居住证或房屋所有权证(不动产权证书、预告登记证、不动产登记证明),可申请由居住地所在区教育局或毕业小学所在区教育局统筹安排公办初中升学。
(四)政策照顾对象升学
1.鼓楼区台商子女按初招对口方案安排升学,也可以申请升入本区内有开设台生班的初中。我区开设台生班的初中学校如下:
鼓楼区:福州屏东中学、福州延安中学;
台商子女的身份确认,由监护人向市台办提出书面申请,并提供升学所需材料,经市台办审核后,符合条件的由市台办统一造册于7月1日之前报送市教育局办理升学手续。申请升学所需材料:父母的台胞证和台湾户籍证、营业执照(股东协议书)或聘书、能证明子女年龄和学历的证件(如户籍证、往来大陆通行证、成绩单等)。
2.因住宅被征收跨区异地安置需跨区升学的,经家长申请(附住宅征收安置协议、户口簿、居住证明材料),学籍所在区和安置地所在区教育局审批后,可由安置地所在区教育局统筹安排升学。
3.在我区投资的外商以及港、澳商子女要求在我区初中升学的予以妥善安排。
4.其他政策照顾对象按有关通知精神办理升学。