KPL:职业选手为什么不能在排位里点投降?
众所周知,王者荣耀中有一个投降机制,游戏进行超过六分钟就可以发起投降,超过半数玩家同意,这局游戏就可以提前结束,但这种行为在KPL职业选手中是不被允许的。

KPL职业选手在排位,巅峰赛中投降一直是大忌,无论是主动发起还是点了同意都会被俱乐部惩罚,但虽然有这种规定,但有些时候难免会打的上头,autolose的感觉我想所有的王者荣耀玩家都感受过,职业选手也不例外。


这不最近深圳DYG的萧玦,和北京WB暖阳都相继在游戏中手滑点了投降,事后在微博上秒道歉,其实这种事情以前在联盟中也层出不穷,诺言,刺痛也都有过类似的情况发生。

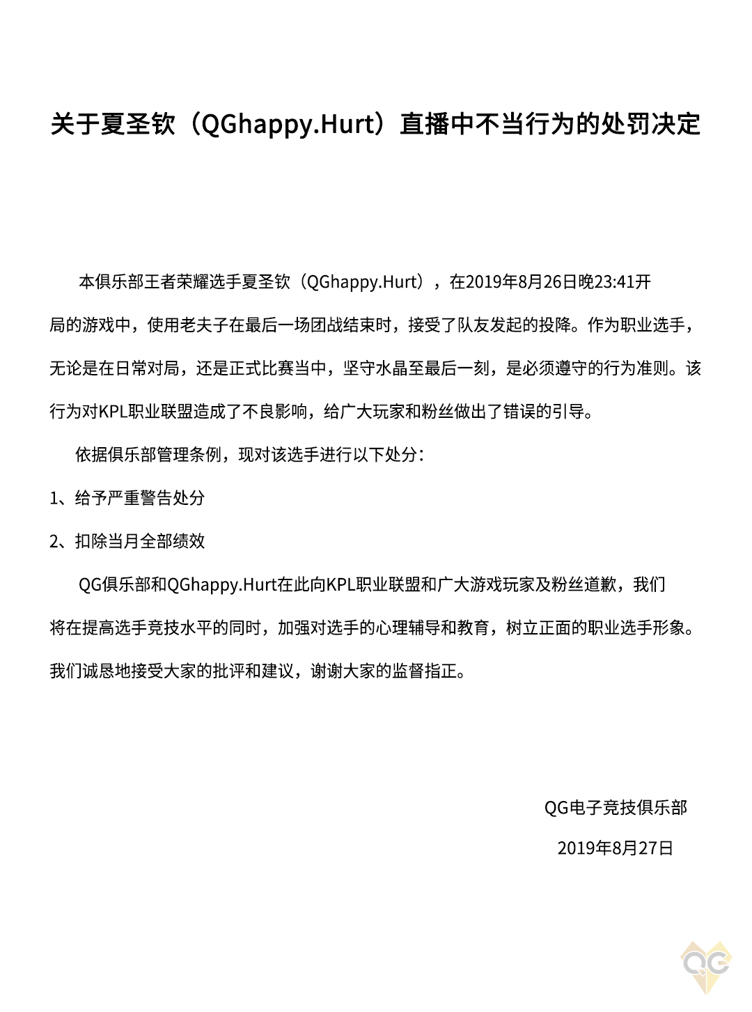
上面这封就是俱乐部给刺痛的处罚公告,给与了严重警告处分以及扣除当月的绩效。

那既然游戏中有这种投降机制,为什么选手却不被允许有这种行为呢?首先啊王者荣耀的游戏机制和传统的端游MOBA机制略有不同,不补刀在兵线附近也会获得相应的金钱,在对线期就缓解了弱势方的压力,在大劣的情况下,如果能坚持到十几分钟后双方经济差距也会慢慢缩小接近饱和,就有更大的机会出现翻盘,有更多的可能性,像去年大火的北京WB,最擅长的就是防守反击,60%以上的胜利都是通过翻盘,在世冠上海上演了让三追四的奇迹,这种永不言弃的精神是值得宣扬和学习的。
再有就像公告里说的,既然联盟有明文规定,职业选手就应该遵守,虽然有些上纲上线,但享受联盟带来的利益就应该遵守联盟指定的规定,所以这边建议职业选手还是把自动拒绝投降都设置起来吧!