全国新高考20种选科组合与专业对照一览表(2025参考)
目前全国新高考地区的选科模式主要分为两种:3+3和3+1+2,这两种模式涉及的选科组合多达20种,每种组合所对应的可选择专业基本都不大一样。
今天咱们就来分析分析这20种组合的优劣,并根据资料提供的选科专业信息统计,附上它们的可选择专业对照表,以供2025届考生参考。

新高考20种选科组合及可选专业
1、历地化
可文可理的组合,学科关联度不是很强,地理虽然是文科,但性质更偏向于理科,同化学一样有需要背诵的点,也有需要逻辑思考、深度理解的点,思维跨度相对较大。(图片可滑动查看)

2、历地生
容易取得赋分高分的组合,地理和生物学习难度不大,需要大量计算、背诵的知识也不是很多。对于历史成绩很好的学生来说,这个组合会比较轻松。(图片可滑动查看)

3、历化生
化学和生物是相对于物理学习更为简单的理科学科,再加上一门强文科性质的历史,适合单科成绩突出、对生化感兴趣的文科生或者对历史感兴趣的理科生。(图片可滑动查看)

4、历政地
经典文科组合,对于文科学霸而言,选择这个组合算得上是如鱼得水,学科关联度极高,学习难度较低。(图片可滑动查看)

5、历政化
两文一理组合,适合化学成绩突出,文字表达能力以及记忆能力又好的学生。(图片可滑动查看)

6、历政生
虽然夹杂了一门理科学科,但生物又被称为“理科中的文科”,三者的关联度相对紧密,选科的竞争强度又没那么激烈,是个不错的选择。(图片可滑动查看)

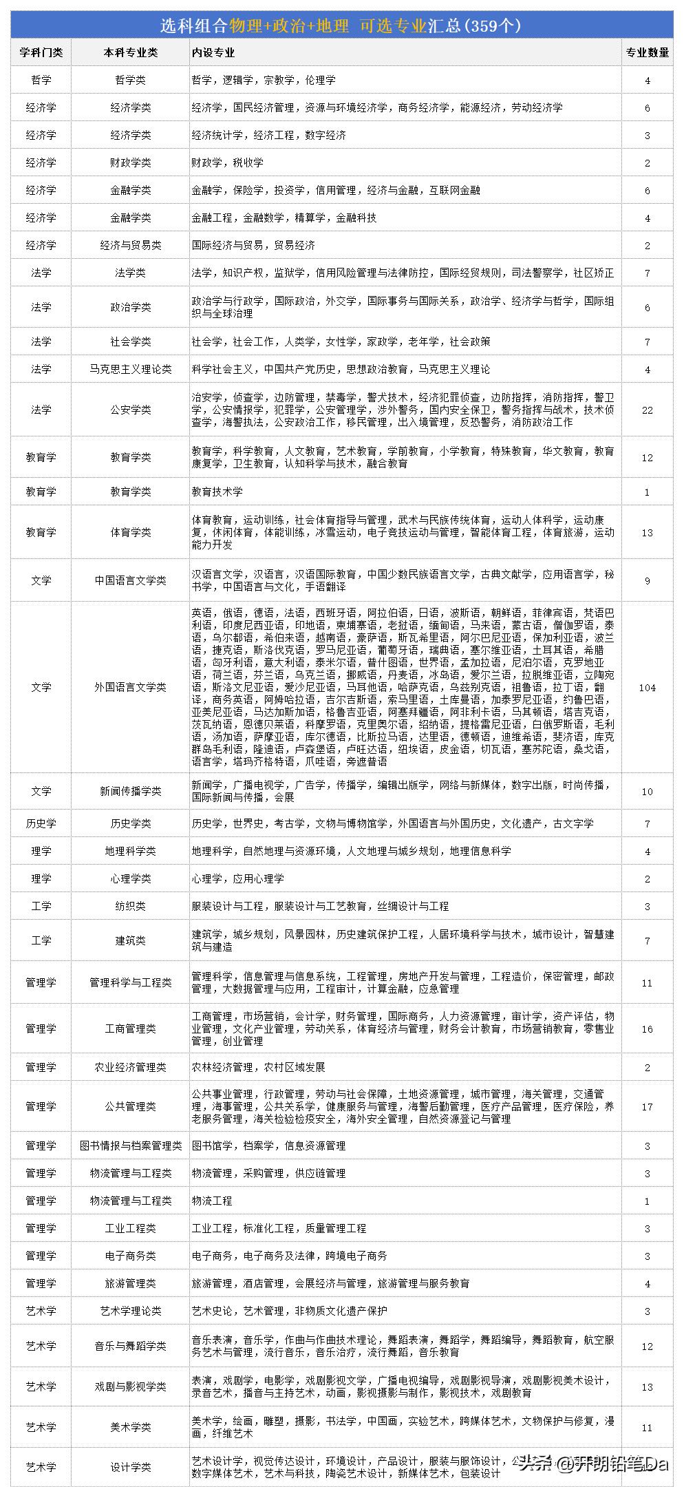
7、物化政
强理科性质的两门学科带了一门强文科性质的学科,思维跨度会大一些。但因为选了政治,专业覆盖率相对纯粹的理科组合会更高,对于报考军校、警校、政法类专业以及未来考公考研,都有很大的优势。(图片可滑动查看)

8、物化生
经典理科组合,同历政地一样,学科间具有强关联性,而且专业覆盖率仅次于物化政,是理科学霸中的热门组合。(图片可滑动查看)

9、物化地
相对于物化生,学习难度会更低一些,注重逻辑思维能力,是报考985、211顶尖名校的经典组合之一。(图片可滑动查看)

10、物化历
文理兼备,能调和学习,偏好于理科成绩更好的学生。(图片可滑动查看)

11、物历地
很多文科学生的选择,他们成绩主要处于中游阶段,具备一定的理科思维能力,但化学生物成绩又不太好。(图片可滑动查看)

12、物历生
同物历地相似,学习难度适中,“物理+x”的组合也能有更多的专业选择。(图片可滑动查看)

13、物历政
学习难度会相对较大,这三门学科在各自的领域都属于强性质学科,想要学好,必须有强记忆能力、强表达能力、强逻辑思考能力以及强计算能力等。(图片可滑动查看)

14、物地生
理科中更为简单的学科,学习难度和竞争强度会相对较低。(图片可滑动查看)

15、物地政
学科跨度大,想要在赋分中取得高分,难度不小。(图片可滑动查看)

16、物生政
适合想考公、考研、往医科方向发展,但化学成绩不好的学生。(图片可滑动查看)

17、政地化
需要强文科思维,学习难度不大,但单科赋分压力会相对大一点。(图片可滑动查看)

18、政地生
虽然学习难度不大,但是专业覆盖率也不太高。(图片可滑动查看)

19、政化生
赋予高分的机会很大,而且专业覆盖率也很高。(图片可滑动查看)

20、地化生
适合对自然学科、生物工程、各类科研成果感兴趣的学生,但因为没有物理,大部分工科专业都无法报考。(图片可滑动查看)
