天猫规则大调整,这8类化妆品暂停入驻

天猫的玩法有了新变化。
7月24日,天猫官网“天猫商家”页面发布了一则《关于关闭天猫入驻热招品牌池的公示通知》(以下简称《通知》),宣布“将天猫热招品牌池页面关闭,并修改相关的招商入驻规则”。本次调整将于2020年7月31日正式生效。

简言之,以前受到市场和消费者关注的品牌会出现在天猫热招品牌池中,可以采用天猫主动邀约或自荐的方式入驻天猫。但调整后,未来天猫将鼓励更多品牌和商家以自荐方式申请入驻,避免遗漏新品牌、新商家。
与此同时,天猫也变更了多个天猫入驻细则。具体到化妆品类别上,变更后的细则明确指出,“育发类、染发类、烫发类、脱毛类、美乳类、健美类、除臭类、祛斑类特殊功效商品,暂停接受新增品牌。”
在此之外,天猫近期密集修订了化妆品相关入驻标准。有业内人士分析,这一系列调整或有两大目的:一是全力孵化新品牌、新国货,二是提早为2021年正式执行的《化妆品监督管理条例》做准备。
天猫关闭热招品牌池,新品牌机会来了
“经过多年发展,天猫热招品牌池里的品牌大多数已成功入驻天猫平台,同时天猫一直以来都欢迎有潜力的新品牌、新商家来平台上经营发展,而枚举品牌入驻的方式会遗漏这些新品牌、新商家。”天猫官方表示,这是关闭天猫热招品牌池页面,并修改相关招商入驻规则的主要原因。
据了解,天猫热招品牌池是天猫以消费者的需求和市场需要的角度出发而建立的。
根据此前规则,被天猫邀约入驻的商家都是天猫根据当前市场发展和需求来主动联系。而不在该品牌池的品牌,也可以采用自荐方式,天猫会根据品牌申请入驻时展示的图文说明进行价值评估。
此外,天猫热招品牌池还会根据消费者的需求和市场需要不定期更新,周期一般为3个月左右,更新的内容会在天猫招商频道进行公示。

天猫热招品牌池部分品牌截图
品观APP查询发现,目前已入驻天猫热招品牌池的化妆品品牌共计293个。基本全部为范思哲、露华浓、澳尔滨等知名度较高的外资品牌。
根据《通知》内容,7月31日后,天猫将重点鼓励新品牌、新商家以自荐方式入驻天猫。已入驻天猫热招品牌池的品牌暂且不受影响。
天猫美妆方面告诉品观APP,过去天猫会公布一份“热招品牌池”作为指引,就是“缺了啥告诉大家”,此举提高了品牌的申请与入驻通过率。但“热招品牌池”模式不能穷举所有行业品牌,会产生“没提到的就不缺”的误解,限制了新品牌、新品类的发展,容易“挂一漏万”。
而接下来,品牌以自荐方式入驻的规则之下,一些知名度不高或者新创立的品牌,迎来了入驻天猫的机会。
事实上,孵化新品牌、新国货是天猫今年的核心任务之一。7月15日,天猫宣布正式开启“新品牌成长计划”,计划在2年内助推5000个品牌成为所在行业的“独角兽”(详见《美妆中小品牌机会来了!天猫要用2年造就5000个独角兽》)。

就在“新品牌成长计划”开启后的半个月内,天猫陆续修改商家入驻要求、细则,关闭以外资品牌为主的天猫热招品牌池,相当于为新品牌和中小商家开通了绿色通道,助攻新国货的决心袒露无遗。
“去掉热招品牌池是天猫更加开放的体现,这也是天猫全力孵化新品牌、新国货的举措之一。”有行业人士表示。
染发/脱毛/祛斑等,8大类化妆品暂停入驻
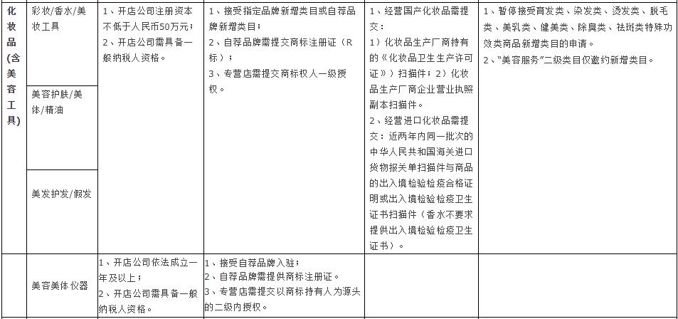
在上述《通知》中,天猫还同步公开了《天猫商家入驻要求》、《天猫在营店铺申请新增品牌细则》以及《天猫在营店铺申请新增类目细则》的变更细节,将“接受指定或自荐新增品牌/类目”变更为“接受自荐新增品牌/类目”。

天猫在营店铺申请新增品牌细则(涉及化妆品类)(截自天猫官网)
《通知》下发的前一天(7月23日),天猫修订了在营店铺申请新增品牌细则,明确育发类、染发类、烫发类、脱毛类、美乳类、健美类、除臭类、祛斑类8类特殊功效化妆品类目,暂停接受新增品牌。

天猫在营店铺申请新增类目细则(涉及化妆品类)(截自天猫官网)
而在7月21日,天猫也修订了在营店铺申请新增类目细则。针对化妆品这一经营大类,要求暂停接受上述8大特殊功效类商品新增类目的申请。
天猫官网信息显示,今年以来,天猫对化妆品相关品类的入驻规则做了近10次调整,其中多次涉及到一些特殊功效类化妆品的入驻调整。
比如,今年1月8日,天猫在调整部分类目及招商规则的公示中,将防晒品类由不招商调整为自荐招商,招商标准与美容护肤/美体/精油保持一致。
有行业人士表示,天猫频繁对特殊功效型化妆品“动刀”,与今年6月29日国务院正式发布的《化妆品监督管理条例》(简称新条例)不无关系。
根据规定,新条例明年正式实施之前,已经注册的用于育发、脱毛、美乳、健美、除臭的化妆品,自条例施行之日起设置5年过渡期,过渡期内可以继续生产、进口、销售,过渡期满后不得生产、进口、销售该化妆品。
该人士表示,目前新条例并未对特殊用途化妆品作出明确的监管要求,未来存在诸多不明确因素。天猫此举则是为了规避风险。
综合历年来监管部门抽检的结果来看,染发烫发、祛斑等类型化妆品,是各类不合格化妆品黑榜的“常客”。例如,今年一季度,药监局共抽检出不合格产品270批次,其中,染发烫发类不合格产品有239批次,占比高达88.5%。
美妆店铺入驻门槛逐步抬高
一个明显的现象是,近年来,天猫正在逐步提高入驻商家的门槛。为此,自2019年起,天猫官方就已经悄然进行了多次调整,其中部分要求也在近期做出了最新修订。
品观APP查询到,今年2月10日,天猫官方发布了《天猫快消、服饰行业相关招商规则变更公示通知》,调整了部分行业的招商资质,大幅提高了入驻店铺注册资本门槛。
其中,彩妆/香水/美妆工具/美容美体仪器/洗护/个人清洁等类目,入驻门槛由“注册资本无要求”变更为“注册资本不低于人民币100万元”。
美发护发/假发/美容护肤/美体/精油5个类目,入驻门槛则由“注册资本不低于人民币50万元”,变更为“注册资本不低于人民币100万元”。
针对此次调整,天猫官方给出的理由是,为了适应天猫平台的快速发展。该调整已于2月17日正式生效。
除此之外,天猫还针对专营店的经营范围和资质做出调整。
6月30日,天猫官方修订《天猫允许跨类目经营的商品列表》,根据该列表,专营店不允许跨天猫经营大类经营,部分特殊商品允许跨大类经营。
以化妆品专营店为例,其经营类目必须含有“美容美体仪器”这一项,才能在店铺内销售“个人护理/保健/按摩器材”相关产品。
整体来看,在专营店等商家的入驻标准和经营规范上,天猫是收紧的趋势,而在引入新品牌、新商家的力度上,天猫正越来越开放,这为国货新品牌的发展打开了新的通道。