快手率先取消“仅退款”?潮新闻追踪:仅为废除旧条款,“退款不退货”仍适用
潮新闻客户端 记者 楼纯
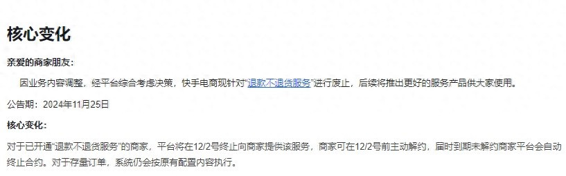
近日,快手电商更新了一则“关于废止‘快手小店退款不退货服务规则’服务说明”的公告,公告中称:将针对“退款不退货服务”进行废止,后续将推出更好的服务产品供大家使用。公告还称,对于已开通“退款不退货服务”的商家,平台将在12月2日终止提供该服务,商家可在12月2日前主动解约,到期未解约商家,平台会自动终止合约。对于存量订单,系统仍会按原有配置内容执行。
不少网友评论称:“快手这是要取消仅退款吗?”

图片来源:快手电商规则服务中心
对于上述消息,接近快手电商的人士向潮新闻记者表示,快手电商现有售后服务覆盖“坏了包退”“破损包退”“退款不退货”“仅退款”等多个场景,符合相关售后场景条件的可直接享受对应服务。本次调整,大概率是对已涵盖场景下的旧产品标识和相关服务进行清理和变更,“现行规则与这次要废止,在2021年发布的旧规则并不是替代关系。快手电商的售后规则一直是在不断完善的。此次调整,更多还是对旧服务标识的变更,规则一直是在不断细化和完善的过程中。”这位人士说。
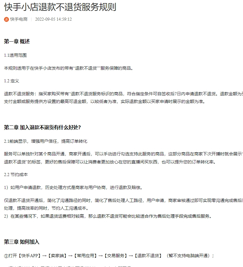
也就是说,这次“废止”的“快手小店退款不退货服务规则”,是快手电商在2021年首次发布的一项服务,该服务适用于在快手小店发布的带有“退款不退货”服务保障的商品。商家加入该服务后,买家购买带有“退款不退货服务”标识的商品,符合指定条件可自签收后7日内申请退款不退货。
而最近发布《快手小店售后服务管理规则》中的“仅退款”条款,仍然存在。

被“废除”的快手旧版的退款不退货服务规则 图片来源:快手电商规则中心

《快手小店售后服务管理规则》中最新修订的“仅退款流程”,于9月13日发布
根据规则,消费者要享受“仅退款”服务,需要经由商家同意才可。
近年来,因“仅退款”产生的矛盾纠纷频频出现。2024年7月15日,买家刘某(被告)在卖家黄某(原告)经营的某宠物世界网上店铺下单了四单活鱼商品,付款金额为147.70元。黄某于2024年7月15日发货,刘某于2024年7月17日签收货物。2024年7月24日,刘某在淘宝聊天中告知卖家鱼全部死亡且已扔掉,黄某告知刘某需要提供凭证,但刘某并未提供,故黄某拒绝退款。因双方协商未果,刘某向购物平台发起仅退款申请,购物平台将案涉货款147.70元退还刘某。卖家黄某因未得到货款,与刘某协商无果遂诉至法院,法院最终裁定,刘某在双方约定的时间内并未向原告举示鱼死亡的任何图片或视频证据,根据证据规则,刘某未能举示该证据,应承担举证不能的法律后果,故判决刘某退还黄某全部货款147.70元。现该判决已生效。
恶意“仅退款”,损害的是多方利益。该案法官表示,在网络购物的过程中,网络平台设置的“仅退款”选项并不意味所有退款均无需任何理由或者任何证据,在信息网络时代,不管是经营者还是消费者,均应共同遵循诚信原则,才能营造公平安全的网络交易秩序,从而更好地维护各自的合法权益。