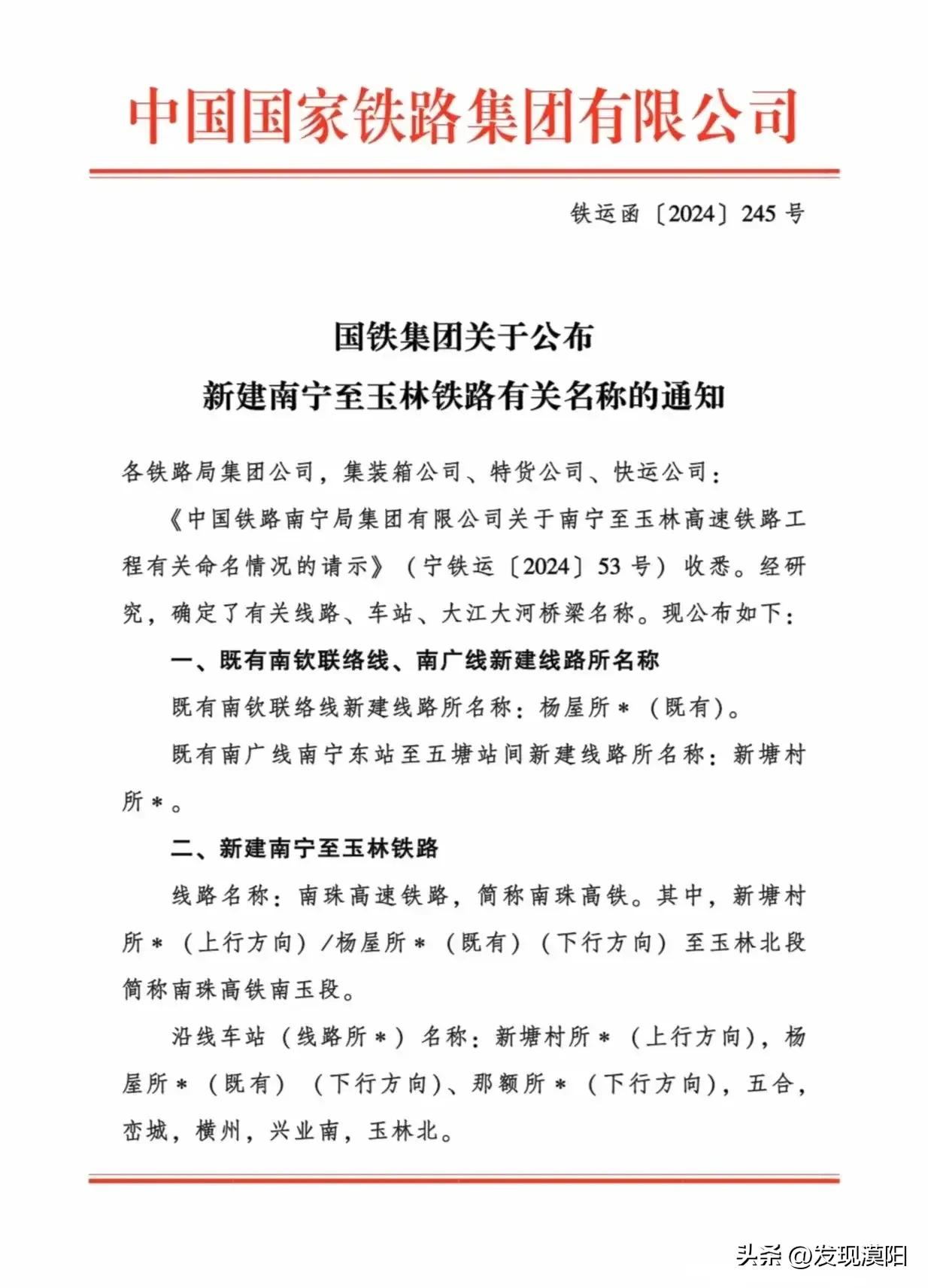
南深高铁更名南珠高铁,未来将建“深圳至阳江高铁”
南深高铁正式确认名称:南珠高铁,没有了深珠高铁那段,可能是深珠通道的建造时间未定,其它线都分段进行开工。

南珠高铁线路起于南宁东站,沿途经过贵港、玉林、梧州、云浮、肇庆、佛山、江门、珠海等市,终至珠海鹤洲站,设计时速为350km/h,全线预计2028年建成通车。


2月20日,珠海市举行了2024年第一季度重大项目集中签约开工活动。其中,备受关注的珠海中心站(鹤洲)枢纽站城一体工程同步动工。

珠海中心站(鹤洲)枢纽定位是珠江口西岸地区“三主四辅”的主枢纽之一,是规划为10台19线的大型枢纽站,承接珠肇高铁、广珠(澳)高铁、深珠高铁、珠阳高铁以及深珠城际、珠斗城际等纵横南北、连通东西的多条线路,是珠澳联通全国的重要枢纽,可实现向华中、华北、成渝、长三角、北部湾等国家战略区域的快速联系,预计将在2027年建成投入使用。

珠海中心站(鹤洲)引入的4条高铁,就剩深珠和珠阳高铁未动工,且都未纳入国铁规划。
既然南深高铁没有了深珠那一段,那深珠高铁和珠阳高铁很大可能合并为一个高铁项目〖深阳高铁〗。线路起于深圳西丽站,途经珠海、中山、江门、阳江等市,在阳江接入广湛高铁阳江北站(预留接入茂名、南宁方向接口),全长约260公里,拟按照高铁,设计时速350km/h的标准进行规划。

深圳利用深汕高铁,在深汕站接入广汕高铁,实现了通往粤东的时速350高铁。利用深阳高铁,在阳江北站接入广湛高铁,实现了通往粤西的时速350高铁