用豆包去除文章Ai味和重复率,实操教程

用AI生成文章的朋友们是不是经常有这样的困扰:内容看着很智能,但总觉得有点“AI味”,或者与其他文章重复率高?别担心,今天分享一个超实用的方法,教你用豆包轻松搞定这些问题,让你的文章既自然又有个性化风格!

什么是豆包?
豆包是一款专注于文章优化的智能工具,能够帮助你快速润色、去重,甚至调整语气风格,让内容更贴近你的个人表达。

使用豆包的简单步骤
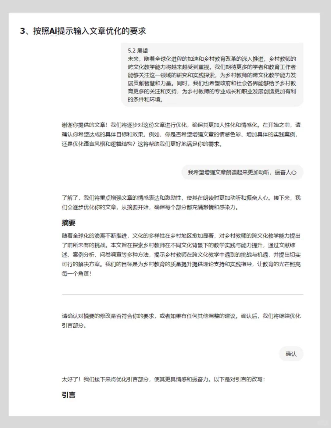
1️⃣ 将AI生成的文章复制到豆包工具中。
2️⃣ 设置优化需求,比如去重、改写、调整语气(活泼、正式、简洁等)。
3️⃣ 一键生成全新版本,检查效果,保存满意的内容!

Tips

  • 如果想让文章更加自然,可以在生成后微调内容,加入个人经验或观点。
  • 多尝试不同语气风格,让你的内容独具特色!

详细版指令教程已整理好! 想拿的小伙伴记得点赞+收藏哦~

举报