以“军旅文化”作卖点,上海贵酒“军星”白酒合规性成疑
近日,市场监管总局印发《关于严禁制售“特供酒”的公告》,明确规定严禁违法生产、销售含有“特供”“专供”“内供”党政机关和军队等类似标识内容的酒类商品,而“含有‘特供’‘专供’‘内供’党政机关和军队等类似标识内容”的情况之一,即是“含有涉军特定含义字样”,包括“军队”“部队”等。
作为名称含有“军”字的白酒,上海贵酒股份有限公司(以下简称“上海贵酒”)旗下“军星”系列产品是否合规,近日引发关注。
新京报记者注意到,在上海贵酒公司网站中,“军星”系列白酒包括“军星·1921”“军星·1927”“军星·1949”等产品,除“军”字之外,名称中的数字均有特定含义,容易让人产生联想。此外,“上海贵酒 军星”公众号在产品宣传中,更是多次采用“军旅情怀”“军旅文化”等相关表述。
对此,律师认为,上海贵酒上述行为虽未直接陈述相关产品是军队特供或者授权关系,但这种宣传可能会让消费者误以为该产品与军队存在特定联系,有误导消费者之嫌。
“军星”白酒名称引质疑
9月19日,市场监管总局官网发布《关于严禁制售“特供酒”的公告》,明确“特供酒”的范围为虚假标注或宣传与党政机关和军队有密切关联的特定名称、符号、标志性建筑物、官方活动等信息的酒品,“特供酒”为假冒伪劣酒品,严禁各类生产经营主体从事“特供酒”制售违法行为。
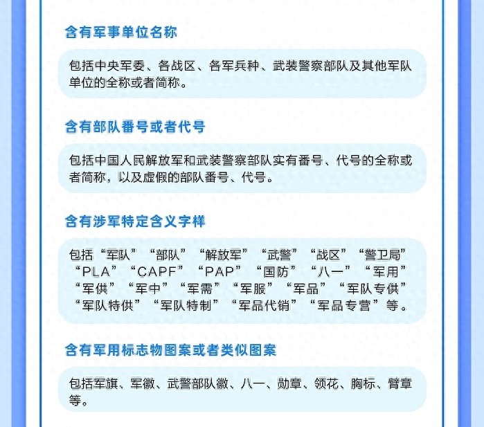
在配套说明文件中,市场监管总局针对“含有‘特供’‘专供’‘内供’党政机关和军队等类似标识内容”作出解释,其情况之一为“含有涉军特定含义字样”,包括“军队”“部队”“军用”“军供”“军中”“军需”等。

市场监管总局明确“含有‘特供’‘专供’‘内供’党政机关和军队等类似标识内容”包括“含有涉军特定含义字样”。 官网截图
新京报记者注意到,上述配套说明文件中的涉军内容,并非首次出炉,而是沿用了2022年7月中央军委后勤保障部等六部门发布《关于禁止销售“军”字号烟酒等商品的通告》相关内容。《关于禁止销售“军”字号烟酒等商品的通告》就已规定,严禁任何单位和个人利用中国人民解放军和武装警察部队名义,以任何形式进行商业营销宣传;严禁线上线下销售“军”字号烟酒等商品。
实际上,在《关于禁止销售“军”字号烟酒等商品的通告》发布时,已有声音质疑名称包含“军”字的白酒,如上海贵酒旗下“军星”系列产品等是否合规。如今,伴随市场监管总局“特供酒”禁令落地实施,上海贵酒“军星”系列产品的合规性再次引发疑问。
新京报记者在上海贵酒官网“产品中心”看到,该公司旗下名称包含“军”字的白酒产品属于“军星”系列,包括“军星·1921”“军星·1927”“军星·1949”。目前这3款产品均有售,在某电商平台高酱旗舰店店铺,3款产品展示图与上海贵酒官网产品图片一致。高酱旗舰店店铺归属于贵州高酱酒业有限公司,为上海贵酒控股公司。
律师称涉嫌违反商标法
新京报记者查询中国商标网发现,上海贵酒已注册6件“军星”文字商标,其中可用于白酒产品的为第8784738号“军星”商标。其全资子公司成都军星酒业有限公司曾申请注册10件“军星”商标,但均未获批。
含有“军”字的文字、图形等是否可以成为注册商标?北京市中闻律师事务所律师戴嘉鹏认为,在商标注册实践中,有不少含有“军”字的商标被核准注册。“军”字本身是常用汉字,也有多重含义,只要商标不是暗示与我国军队有关联,就可以正常作为商标使用。但如果商标在使用中暗示与我国军队有关联,或者可以误导公众认为其与军队有关联,就可能违反商标法的商标禁用条款。“1921、1927、1949等都是与我党、我军发展密切联系的年份,在‘军星’后面加上这些数字,就有可能引起公众对此酒的误解,认为该酒与军队有关联。这样使用涉嫌违反商标法。”
北京超成(成都)律师事务所主任冯建坤也认为,“军星”系列3款产品外包装对应数字“1921”“1927”“1949”具有特定意义,叠加含“军”字的商标,容易让人联想到特定事件;另一方面,数字也容易让人误以为是产品年份等,“目前商标注册实践中,在白酒商品上申请带有年份数字的商标,基本会被国家知识产权局以不良影响或误认予以驳回。也就是说,在商品上使用‘1921’‘1927’‘1949’等数字的行为,很可能被认定属于商标法第十条禁止作为商标使用的情形。”
对于“军星”产品外包装“1921”“1927”“1949”数字的含义,9月26日,新京报记者以消费者身份致电该产品生产企业贵州高酱酒业有限公司。一位工作人员称,“军星”有注册商标,上述数字不可能是生产年份,“应该是个时间,具体不清楚,我去问问再回复”,随后未有回复。
新京报记者还注意到,3款“军星”白酒包装盒、瓶身上最醒目的艺术字体“军星”二字,高度近似成都军星酒业有限公司申请注册被驳回的第53314001号图形商标。而上海贵酒注册的文字商标“军星”被置于下方,且字号较小。
这种做法是否合规?冯建坤对新京报记者表示,“经查询,该设计后的‘軍星’字体曾被成都军星酒业有限公司进行商标申请注册,但被国家知识产权局以易产生不良的社会影响,不得作为商标使用,构成商标法第十条第一款第(八)项的情形为由予以驳回。”
冯建坤认为, 该设计后的字体属于未注册商标,使用未注册商标的行为本身不一定违法,要看未注册商标是否属于法律规定不能作为商标使用的标志。即使将设计后的“军”字繁体变成简体,但国家知识产权局已有裁定认定属于违反商标法第十条规定的不能作为商标使用的标志,如使用,涉嫌违反商标法规定。

3款“军星”白酒包装盒、瓶身上最醒目的“军星”二字,高度近似申请注册被驳回的第53314001号商标,涉嫌违反商标法。 中国商标网、上海贵酒官网截图
已注册成功的商标,如实际使用中出现问题应如何处理?戴嘉鹏认为,如果含有“军”字的商标正常使用,没有造成不良影响,可以继续使用。如果在实际使用中发现可能对我国军队造成不良影响,负责商标执法的部门应当逐级报告国家知识产权局,国家知识产权局可以依职权对该等商标予以无效宣告。社会公众发现此类存在不良影响的商标,也可以向有关部门举报,或者直接向国家知识产权局提出无效宣告申请。
9月24日,新京报记者以商标申请人身份拨打国家知识产权局商标申请咨询服务电话,工作人员称,如商标名称中包含“军”字,以及带有特殊意义数字比较敏感,容易产生关联或者联想,可能会带来不良影响,不建议申请。
产品宣传多次提“军旅”
除了产品包装、商标之外,新京报记者在上海贵酒军星事业部微信公众号“上海贵酒 军星”查询发现,该公众号在多篇文章中宣传其产品时,都提到“军旅”相关内容。该公众号认证主体为上海贵酒全资子公司上海星辉酒业有限公司。
据上述公众号内容,在公司介绍中称,“上海贵酒股份有限公司军星事业部,以为亿万具有家国情怀的消费者提供军旅品质好酒为使命,致力于成为军旅文化白酒赛道领军者”。
在产品宣传中,上述公众号多篇文章提到,“军辉系列浓香型白酒以军旅文化为支撑……极力弘扬军旅文化白酒过硬的品质追求”,“上海贵酒军星事业部全力打造的军旅文化白酒体验店——军星酒庄从设计装修到产品陈设处处体现军旅情怀”,“军星系列酱酒具有军旅特色的视觉呈现”,“军旅文化和家国情怀都是军星企业文化和品牌文化中重要的内容”等。
“企业将‘军旅文化’‘军旅情怀’‘军旅特色’作为品牌内容紧密结合宣传,虽然没有直接陈述相关的产品是军队特供或者授权关系,但是这种宣传可能会让消费者误以为该产品与军队存在特定的联系。”冯建坤认为,存在违反广告法第九条第(一)(二)项规定的不得使用或变相使用军旗、军歌、军徽以及国家机关、国家机关工作人员的名义或者形象的风险。
麻烦不断的上海贵酒
上海贵酒前身豪盛(福建)股份有限公司成立于1989年,1993年在上交所上市。上市后,这家公司和证券名称几经变更,主营业务从房地产到互联网金融也几经调整。2015年,公司更名为“匹凸匹金融信息服务(上海)股份有限公司”。在“匹凸匹时期”,公司原董事长、实际控制人鲜言曾发布关于上市公司更名、变更营业范围等事项的误导性陈述,鲜言和公司2017年被证监会处罚,并遭到投资者起诉。
公开报道显示,2015年—2016年,海银财富实控人韩宏伟与其子韩啸通过五牛基金等主体,获得公司控股权,证券名称更改为“岩石股份”。随后,韩宏伟将表决权委托给韩啸,后者成为岩石股份实际控制人。
2019年,公司转型做酒类业务,公司名称变更为上海贵酒股份有限公司。不过,证券简称仍沿用岩石股份。
2021年,上海贵酒业绩起势,当年营收6.03亿元,同比增长656.81%,2023年,其营收增至16.29亿元,同比增长49.30%。然而,自2023年底,上海贵酒境况急转直下,自身问题也逐渐暴露。从被曝光拖欠员工工资、经销商货款,再到被质疑存在通过招募员工带单入职,销售是否真实等,上海贵酒也因此接连遭到监管问询。尽管上海贵酒2024年6月在关于上海证监局监管问询函的专项自查报告中称,不涉及非法带单入职情况,但也多次承认因存在暂时性资金压力,存在拖欠工资、货款等情况。
进入2024年,上海贵酒业绩继续恶化,上半年营收1.91亿元,同比下降77.32%;净利润亏损7737.76万元,同比下降244.60%,且由盈转亏。上海贵酒坦言,从2023年年末开始,由于资金压力,公司未能及时兑付经销商返利返货、费投、市场活动费用,经销商关系受挫,业绩下滑。
2024年9月,上海贵酒实控人韩啸被采取刑事强制措施,同时,控股股东上海贵酒企业发展有限公司及其一致行动人合计持有公司约2.167亿股全部被司法冻结,占公司总股本的64.80%。这让麻烦不断的上海贵酒雪上加霜。
针对涉军白酒产品合规性、公司如何走出困境,是否会引入外部资本等问题,新京报记者近日数次致电上海贵酒方面,均未接通;发送采访邮件,截至发稿未得到回复。
新京报记者 秦胜南 陈琳
编辑 李严
校对 贾宁