重磅!石龙中山路日后将会这样规划!
重大消息,关于石龙中山路未来的规划
7月8号
【东莞市住房和城乡建设局】官网公布
关于《广东省历史文化街区东莞市石龙镇
中山路保护规划(2022-2035年)》的批后公告


原文如下:
为有效保护石龙镇历史文化街区的历史文化遗存,正确处理城市经济社会发展和历史文化遗产保护的关系,进一步加强中山路历史文化街区的保护与管理,石龙镇组织修编了《广东省历史文化街区东莞市石龙镇中山路保护规划(2022-2035年)》,于2024年6月12日经东莞市人民政府批准。该规划旨在结合城市长远发展的总体要求,逐步完善城市功能,开展保护整治工作,激发街区社会经济活力,积极推动各类遗产的保护与利用。根据《中华人民共和国城乡规划法》《城市紫线管理办法》等法律法规要求,现将保护规划主要内容予以公布(详见附件)。
石龙镇中山路保护规划图如下
我们先来看看
(点击图片可以放大查看)
历史信息与大众记忆点分布图↓

保护范围划定图↓

保护对象分布图↓

传统街巷保护规划图↓

建筑高度控制图↓

一、项目概述
1、规划背景
2020 年 4 月 9 日,石龙镇中山路历史文化街区被公布为第一批广东省历史文化街区,为保护其丰富的历史文化遗产及其历史环境,延续街区传统格局和风貌,实现历史文化街区的科学保护与永续利用,需开展编制期限至 2035 年的保护规划。
2、规划范围与期限
(1)规划范围
中山路历史文化街区规划范围共38.47公顷。
(2)规划期限
本次规划期限为 2022~2035年,近期为 2022~2025年,远期为 2026~2035年。
二、历史文化街区价值与特色
1、历史文化价值
价值一:街巷肌理完整,特色行业传承非遗。
价值二:民国骑楼建筑群体现岭南近代建筑文化。
价值三:工业遗产保存至今,见证近代工业萌芽。
价值四:记录新民主主义革命的近代史重要事件发生地。
价值五:文化底蕴深厚,英才荟萃名人辈出。
2、历史文化特色
见证从民国到改革开放辉煌发展历程的历史人文遗产;保存完整的梳式街巷空间肌理;富有岭南特色的建筑风貌。
三、保护范围及保护控制措施
中山路历史文化街区划定核心保护范围和建设控制地带两个层级,共 38.47公顷。其中核心保护范围约 8.75公顷,包括中山路及竹器街、太平路、七贤坊、面街、红江街、中山东路三巷两侧;建设控制地带约 29.72公顷,北至龙魁华路、沿江西路、沿江中路、沿江东路,东至石龙精米厂旧址,南至旗下街、红星路、竹圆路、竹丝洲街、卖鸡地,西至和平路西侧第一排建筑。
1、核心保护范围保护控制要求
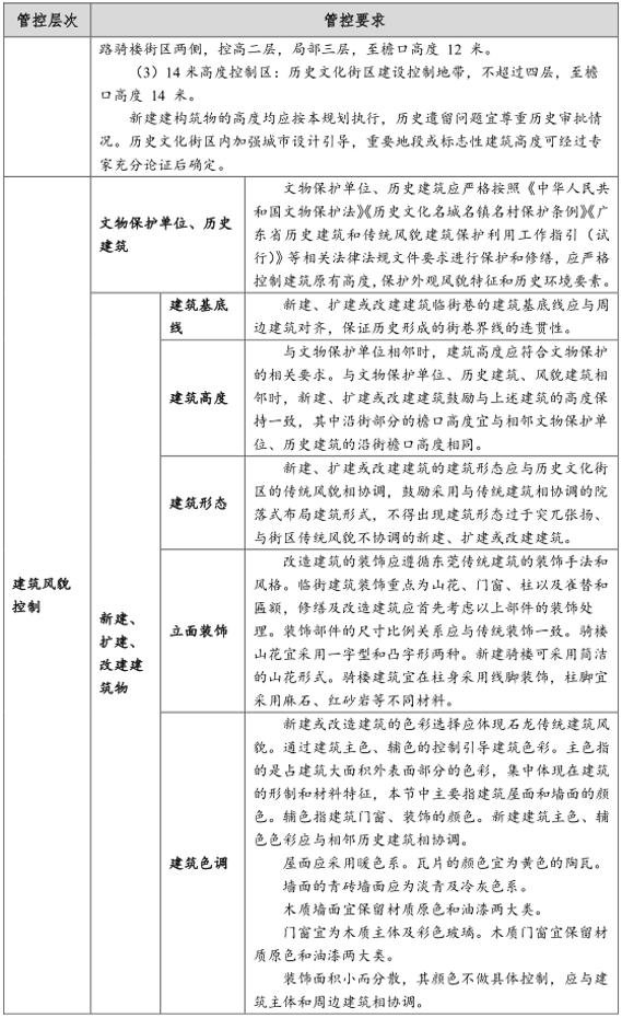
(1)文物保护单位、历史建筑严格按照相关法律法规要求进行保护和修缮。
(2)不得进行新建、扩建活动,但新建、扩建必要的基础设施和公共服务设施除外。新建、扩建必要的基础设施和公共服务设施的,市、镇人民政府自然资源主管部门核发建设工程规划许可证、乡村建设规划许可证前,应当征求同级住房和城乡建设主管部门、文物主管部门的意见,应当同时提交历史文化保护的具体方案,并组织专家论证。经批准建设的基础设施和公共服务设施应与历史风貌相协调,建筑高度应符合建筑高度控制分区要求。拆除历史建筑以外的建筑物、构筑物或者其他设施的,应当经市人民政府住房和城乡建设主管部门会同同级文物主管部门批准。
(3)严格保护历史风貌,维持历史文化街区的整体空间尺度和街巷肌理。
(4)历史文化街区内道路的宽度、断面、路缘石半径、消防通道的设置应符合历史风貌的保护要求,道路的整修宜采用传统的路面材料及铺砌方式。
(5)宜采用小型化、隐蔽型的市政设施,有条件的可采用地下、半地下与建筑相结合的方式设置,其设施形式应与历史文化街区景观风貌相协调。
2、建设控制地带保护控制要求
(1)文物保护单位、历史建筑严格按照相关法律法规要求进行保护和修缮。
(2)进行新建、改建、扩建等建设活动的,应当符合本保护规划确定的建设控制要求,在高度、体量、风格、色彩等方面与街区历史风貌相协调,不得破坏传统格局和历史风貌。
(3)对现存与传统风貌不协调的现代建筑,在条件允许情况下进行整治或改造,逐步恢复街区的空间格局和历史环境。
(4)建筑高度、风貌等控制按照专项措施执行。
(5)整治更新应有计划、分阶段进行,避免大拆大建。
四、保护对象
根据法定体系确定本次保护规划包括物质层面和非物质层面,共涉及 6大类保护对象,包括文物保护单位、历史建筑、传统街巷、历史环境要素、非物质文化遗产和优秀传统文化、地名文化遗产。




石龙街坊们
你期待中山路即将发生的改变吗?
这么重大的好消息
快点告诉你身边的家人朋友啦

来源 | 东莞市住房和城乡建设局