为什么蚊子总咬你?《Cell》期刊揭示:蚊子受这类气味吸引!
到了炎热的夏天,蚊虫叮咬是大家共同的烦恼,有些人更是成了蚊子大户,即便忍受着炎热的煎熬穿上长衣长裤,还是无法避免地成为蚊子的特定攻击对象,实不相瞒,笔者就是这样的吸蚊体质,至今百思不得其解,直到最近看到了最近的这篇《Cell》研究论文才恍然大悟!这是一篇来自美国纽约洛克菲勒大学的Leslie Vosshall教授团队的研究工作,他们的研究发现,人类对蚊子的吸引力之所以会不同,与人类皮肤表面产生的羧酸水平直接有关,皮肤的羧酸水平越高越容易吸引蚊子!相关研究以“Differential mosquito attraction to humans is associated with skin-derived carboxylic acid levels”为题于2022年10月18日发表在国际顶级期刊《Cell》。

【突破性研究内容】
研究伊始,作者将单刺激嗅觉仪配置为双选择嗅觉仪,使得能够测试两个不同受试人前臂之间的蚊子偏好,用于蚊子对人类偏好的高通量分析。这项研究的前期测试探究工进行了3.1年,成功在174个实验日内进行了超过2330次行为试验,结果发现对于给同一受试者的左前臂和右前臂,其对蚊子的吸引力基本没有差异。然而,当对三个不同的受试者进行比较性试验时,其中一个受试者对蚊子的吸引力要显著高于另外两个受试者,此外,研究者也进行了多次循环性测试和个体间差异验证,充分证实了蚊子吸引程度差异在人群中普遍存在的现象。

图1 蚊子在人类个体中表现出强烈的偏好
那么在这些吸蚊体质的人群中,究竟是什么在吸引着蚊子呢?蚊子又是依靠什么感应机制来分辨出人类个体间的差异?为了解答这些问题,研究人员利用基因敲除技术培养了多种具有嗅觉基因缺陷的突变型蚊子进行测试,结果发现,当缺失 Orco时,蚊子会失去区分人和非人动物的能力,但是对于人与人之间的差异, Orco 突变型蚊子仍然能够进行有效分辨。然而,当缺失化学感受器 Ir8a、Ir25a 或 Ir76b 时,突变蚊子对人类气味的整体感应严重受损,但是仍然保留了区分蚊子吸引力高和低的人群的能力。这些研究结果表明,蚊子进化出了高度复杂的感觉系统,即使嗅觉系统发生了显著的遗传性破坏,也仍能保持对人类的吸引力,整体来说,与OR途径相比,IR途径的突变在蚊子对人类的整体感知力上产生了更强的影响。

图2 缺少Orco或Ir8a的蚊子保留了人类的个体偏好
接下来,研究者们利用气相色谱-四极杆飞行时间质谱仪对不同受试者的气味样品进行了成分分析。前面也提到了,IR 受体途径(Ir8a、Ir25a 或 Ir76b)的突变会导致蚊子对人类整体感应下降,从原理上来讲IRs是离子型受体,主要是对酸和胺反应,会使蚊子更加趋向于寻找这些物质富集的区域。因此,研究者们将成分分析的重点转移到了与 IR 途径相关的酸性化合物,在所有重复实验的分析结果中,吸蚊体质的受试者气味样本中确定了204个分子特征,并成功预测约40种分子特征的化学式,通过将其质量和保留时间与正品标准进行匹配,最终确定到了9种为直链脂肪酸,该研究结果表明,更容易吸引蚊子的人在皮肤上具有更高水平的羧酸类物质。

图3 富含羧酸的人体皮肤对蚊子具有较高吸引力。
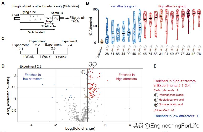
在上述分析结果的基础上,研究者们作了进一步的验证,他们招募了 56 名新的受试者群众,并通过更高通量的单刺激嗅觉测定法,对受试者的吸蚊程度进行筛选。并且,通过代谢组学的大规模分析,最终确定了在不同吸蚊程度人群中存在差异的三种羧酸十五烷酸、十七烷酸和壬烷酸,这些羧酸物质的丰度在吸蚊人群中显著高于对照组,因此,这一结果成功辅证了前面得出的有关高水平羧酸含量与对蚊子的吸引力之间的直接联系。此外,研究者也通过将将含有不同羧酸物质量的尼龙样品进行比较实验进行了剂量-反应实验,结果发现,通过降低具有蚊子吸引力的羧酸气味可以有效消除蚊子对人类叮咬的偏好,这也再次证实了该研究前面提到的系列实验结果。

图4 在高蚊子吸引度的人类中检测到高羧酸水平。
【总结与展望】
总结一下,这篇工作通过对大规模群体进行高通量试验分析,证实人群中存在吸蚊程度的显著差异性,且通过基因敲除技术以及质谱表征等,发现并证实蚊虫叮咬的偏好性是由人皮肤表面羧酸类物质浓度的差异性决定。此外,研究也提出降低皮表的羧酸含量可以有效降低蚊虫叮咬的偏好性,未来在进行针对性的试验和筛选后,是否将有效率更高、特异性更强的防蚊剂上市?让我们拭目以待吧!
文章来源:
https://doi.org/10.1016/j.cell.2022.09.034
入群交流
围绕再生医学,EFL建有相关社群,深入交流可私信小编~