家长们注意了!深圳这5区入学积分有变动!具体戳这里
龙华区:
居住证可积分;新增基础分60分
3月6日,深圳市龙华区教育局发布关于征求《深圳市龙华区义务教育阶段学校积分入学办法(修订稿)(征求意见稿)》公众意见的公告。

划重点:政策内或全面二孩拟不再加分,独生子女加2分;深圳户籍自购商品房产拟改为以房产购买日期计算积分;非深户籍拟按照养老保险和医疗保险两种险种同时缴纳的时间计算积分;新增深圳户籍或非深户籍居住证积分;新增基础分60分。
根据公告,征求意见稿在以下5个方面有大变化,具体如下:
1、计生积分(含大学区)
政策内或全面二孩拟不再加分,独生子女加2分
市卫健部门对申请入学适龄儿童、少年的家庭计划生育信息核验结果为独生子女的,加2分;其他情况不加分。计生审核以家庭为单位。
2、住房积分
自购商品房:父母、祖父母、外祖父母或法定监护人在申请学校学区内购商品房或安居商品房,家庭合法产权份额在51%以上,按房产证(或不动产权证)购买日期每满一个月加0.1分,商品房或安居商品房购房合同不积分。
租房:父母、祖父母、外祖父母或法定监护人在申请学校学区内租房且能提供《房屋租赁凭证》或《公共租赁房合同》,按签发日期每满一个月加0.1分,其他类住房不积分。
3、社保积分
按照申请入学适龄儿童、少年的父母(或法定监护人)在深圳市连续缴纳社会保险(必须同时购买养老保险和医疗保险两险种)时间最长的一方计算积分,以连续不中断同时缴纳养老保险和医疗保险的月数作为积分月数,每满1个月加0.1分,补缴时间段不纳入计算连续缴费月、不纳入积分。
4、新增深圳户籍或非深户籍居住证积分
深圳户籍。申请入学适龄儿童、少年的父母(或法定监护人)户籍迁入深圳时间最长的一方计算积分,每满一个月加0.1分。
非深户籍。申请入学适龄儿童、少年的父母(或法定监护人)具有使用功能的《深圳经济特区居住证》或《中华人民共和国港澳居民居住证》时间最长的一方计算积分,每满一个月加0.1分;如果父母(或法定监护人)有一方是深圳户籍的,经申请人申请,可以以父母一方户籍迁入深圳的时间计算积分,每满1个月加0.1分。
5、新增基础分项
在学位类型的基础上,每类设置统一的基础分为60分。
附:积分入学办法修改说明表


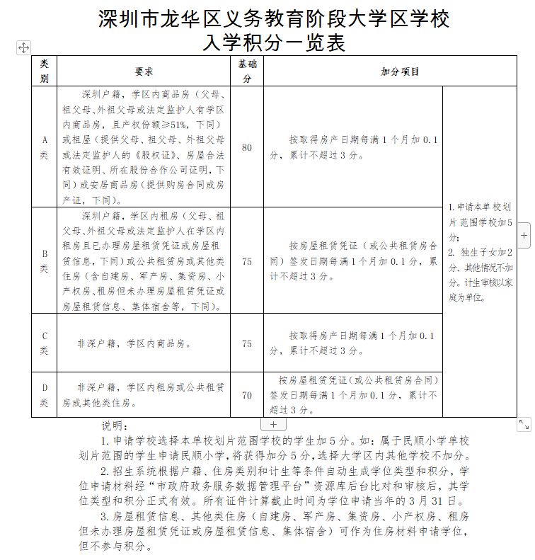
根据申请学生户籍和住房情况,学位类型共划分为以下6类:
第一类:龙华区户籍,学区内商品房(父母、祖父母、外祖父母或法定监护人有学区商品房,且产权份额在51%以上,下同)或祖屋(提供父母、祖父母、外祖父母或法定监护人的《股权证》、房屋合法有效证明、所在股份合作公司证明,下同)或安居商品房。
第二类:深圳其他区户籍,学区内商品房或祖屋或安居商品房。
第三类:龙华区户籍,学区内租房(父母、祖父母、外祖父母或法定监护人在学区租房且已办理房屋租赁凭证或房屋租赁信息,下同)或公共租赁房或其他类住房(含自建房、军产房、集资房、小产权房、租房但未办理房屋租赁凭证或房屋租赁信息、集体宿舍等,下同)。
第四类:深圳其他区户籍,学区内租房或公共租赁房或其他类住房。
第五类:非深户籍,学区内商品房。
第六类:非深户籍,学区内租房或公共租赁房或其他类住房。

附:入大学区学积分一览表

生源录取:根据“先类别后积分”的原则,按照学位类型1至6类依次录取,同一学位类型学生则按照积分从高到低录取,至学校招生计划录满为止。
生源分流:各部门资料审核总结果合格、但未被申请学校录取的学生,由教育主管部门按学位类型统筹分流。
学区房锁定:从本办法正式生效之日起,学区内同一套住房(含集体宿舍、公共租赁房)用于申请学位时,在学制期间,小学6年只允许一户家庭的孩子申请学位,初中3年只允许一户家庭的孩子申请学位,若同一套住房有多个孩子申请学位,必须是同一父母、祖父母、外祖父母或法定监护人,招生报名系统不接受同一套住房重复申请学位。
罗湖区:
非户籍儿童父母自购住宅可加分
罗湖区在1月13日发布了《罗湖区义务教育学位申请分类和积分办法(修订征求意见稿)》向市民征求意见。

从意见稿来看,对比了现行积分办法和新积分办法(意见稿),变化还是超大的,主要以下地方不同:
一、调整了积分和加分分值
1、分值降低
将积分和加分项目的分值按比例调减为原分值的十分之一。
(1)深圳户籍购房从每满1个月积3分,调整为积0.3分;租房从每满1个月积2分,调整为0.2分。

(2)对非深户籍申请儿童父母(监护人)累计连续缴交社保(养老+医疗)时间,在满一年的基础上,由每满1个月积1分,调整为0.1分。
(3)非深圳户籍儿童父母为深圳户籍或双方有居住证(或一方有居住证另一方为深圳户籍)由原来加20分调整为2分;
(4)实行大学区招生的地段,申请原地段学校的A、B类由原来加30分调整为3分;
C、D类由原来加10分,调整为1分。
2、计生加分
根据全市招生工作部署,全市计划生育积分统一标准,独生子女加1分,取消非独生子女家庭加分。
二、增加了加分项目
按照梯度赋权,适当优先安排父母双方在深圳“合法稳定居住、合法稳定就业”和来深服务年限长的非深户籍人员子女入学的指导思想,对非户籍申请儿童增加了个别加分项目:
3、增加非深户住房加分
非深户籍儿童父母住房为自购住宅类商品房或租房提供《房屋租赁凭证》(红本)加1分。
4、社保+居住证加分
父母同时在深圳缴交社保(养老+医疗)加2分(单亲家庭加1分);
居住证和社保二项同时满五年加1分(单亲家庭加0.5分)。
5、小升初加分
符合“3个6”条件的非深户籍小学毕业生,即具有深圳市小学6年的学籍、父母持有满6年的具有使用功能居住证和缴纳满6年的社保(养老+医疗)的非深户籍小学毕业生,申请初一学位加1分。
南山区:
增加了“户籍加分”和“社保时长加分”
1月19日,南山区教育局第一次征求意见发出后,共收集到关于积分算法调整的反馈意见182条,并于2月10日第二次发布《南山区义务教育阶段公布学校积分入学实施办法》征求意见稿(以下简称《意见》),根据《意见》内容,拟调整2020年积分入学办法。

划重点:目前正公开征求意见中,变动最大的要数计生加分了,和其他区一样,只留下独生子女这一个加分情况。
从积分的调整来看,变化最大的就是加分项,增加了“户籍加分”和“社保时长加分”,只要是深户,无论是学区内、南山区、还是南山区外都可以加分;可见优势偏向于深圳户籍。
另外就是大家关心的是小产权房等无产权证明如何申请学位,从积分调整来看,蓝本在有效期的仍可用来申请学位,无蓝本的可用居住信息,但没有住房加分。
积分调整的两次意见稿看下有哪些变化:

宝安区:
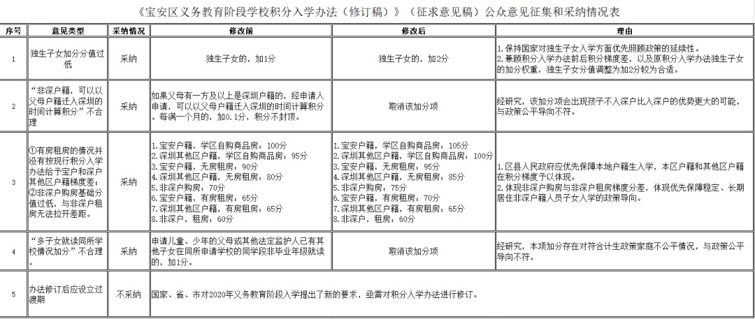
独生子女加分拟从90分调整至2分
日前,《宝安区义务教育阶段学校积分入学办法(修订稿)》(征求意见稿)经论证修改后再度公示。独生子女加分拟由1分调整至2分,多子女就读同所学校加分取消。
去年12月,宝安区教育局发布相关公告,拟对积分入学录取方式和积分方式进行修订,其中,"独生子女加分从90分调整至1分"引发广泛关注。
在新修订稿中,宝安区教育局结合市民意见反馈,拟将独生子女加分由1分调整至2分,并取消两项加分项,同时对部分情况分值进行调整,以体现积分梯度。

在此次公布的新修订稿中,对去年12月公布的部分积分计算方式和加分情况进行了重新修订。
主要表现在以下几个方面:
独生子女加分由1分调整至2分;
取消"非深户籍可以以父母户籍迁入深圳的时间计算积分"和"多子女就读同所学校情况加分"两项加分项;
此外,"宝安户籍,学区自购商品房"、"深圳其他区户籍,学区自购商品房"、"宝安户籍,无房租房"、"深圳其他区户籍,无房租房"、"非深户购房"、"宝安户籍,有房租房"等情况分别在原有基础分上另加5分。
"深圳其他区户籍,有房租房"和"非深户租房"分值则保持不变,以体现宝安本区户籍与其他区户籍、非深户购房与非深户租房的积分梯度。

2020年秋季义务教育入学申请新变化:
自2020年起,非深户籍适龄儿童、少年申请深圳市义务教育阶段学校的,必须提供适龄儿童、少年的身份证,且父母双方或一方在本市连续参加社会保险(养老保险和医疗保险)须满1年。
连续满1年的计算,以申请学位当年3月31日为基点向前倒算,社会保险补缴的年限不予计算。
值得注意的是,宝安区义务教育公办学校从2018年起全部实行学位房制度,2020年将继续实行学位房制度,申请宝安区义务教育公办学位的所有深圳户籍、非深圳户籍学生(含港澳台籍学生)都必须提供父母的住房材料。
学区内一套住房只允许一对夫妇的一个或多个孩子申请学位。
福田区:
深户或非深户都可以按社保时间算加分
2019年起,福田区积分政策有调整,新增加分项,深户或非深户都可以按社保时间算加分。
2020年福田区义务教育阶段积分对照表:
福田区虽然有划分学位类型,但最终是转换成基础分的,所以大家最后对照得出的是XX分。

