18日12点开抢!“彩云昆明”消费券又来啦
来源:【昆明日报-掌上春城】
好消息!!!
第五期“彩云昆明”消费券
6月18日12点将准时发放!
手快有 手慢无
大家记得定好闹钟抢起来!
详情如下
↓↓↓

发放时间
2022年6月18日12时起
活动范围
(一) 投放范围
昆明市常住人口及在昆工作学习、观光旅游人员,当前地理 位置定位为昆明市即可申领消费券 (以领券手机号归属地及领券 与核销定位信息进行结合认定) 。
(二) 使用范围
彩云昆明消费券面向昆明市商贸流通领域企业和单位,具体名单由市级相关部门核准后公布。彩云昆明企业消费券使用范围 由发券企业自主决定,详情见附件。
投放平台
云闪付平台可领取
彩云昆明消费券和彩云昆明企业消费券
投放、领取和使用
(一) 彩云昆明消费券 (政府券)
1.住宿餐饮券
(1) 50 元券,消费满 100 元可用一张;
(2) 150 元券,消费满 500 元可用一张。
2.加油券
(1) 50 元券,消费满 200 元可用一张;
(2) 80 元券,消费满 300 元可用一张。
3.其他通用券
(1) 5 元券,消费满 20 元可用一张;
(2) 30 元券,消费满 100 元可用一张;
(3) 80 元券,消费满 300 元可用一张;
(4) 200 元券,消费满 2000 元可用一张。
(二) 彩云昆明企业消费券 (企业券)
1.工行信用卡通用券: 20 元券,消费满 100 元可用一张;
2. 中升汽车专用券:4500 元刷卡购车专用券,9000 元刷卡购 车专用券;
3 . 南屏片区商业联合专用券: 50 元券,消费满 100 元可用一 张;
4. 国美专用券:消费满 1000 元可用 100 元券,满 3000 元可 用 300 元消费券;满 6000 元可用 600 元消费券;满 8000 元可用 800 元消费券;满 10000 元可用 1000 元消费券。
5. 九机专用券:满 1000 元减 50 元优惠券 (九机商品) ,特 定机型和商品可用;
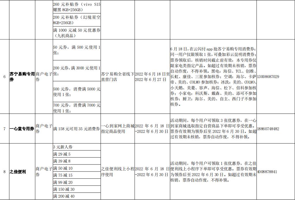
6. 苏宁专用券:50 元券,满 500 元使用 1 张;200 元券,满 3000 元使用 1 张;500 元券,消费满 5000 元使用 1 张;700 元券, 消费满 7000 元使用 1 张;
7.一心堂专用券:35 元券,线上电子券满 158 元可用一张;
8. 之佳便利专用券:3 元新人劵;满 29 减 5 元;满 39 减 8元;满 50 减 10 元;满 75 减 15 元;满 99 减 20 元;满 150 减 30元;满 200 减 40 元;
9.云南白药生活+专用券: 25 元券,消费满 100 元可用一张;100 元券,消费满 300 元可用一张;
10.强林石化专用券: 30 元券,消费满 300 元可用一张;
11.7- 11 便利店专用券: 12 元券,消费满 30 元可用一张;
12. 日新达专用券:10 元券,消费满 88 元可用一张;8 元券, 消费满 50 元果蔬可用一张;
13 . 南强街专用券: 20 元券,消费满 30 元可用一张;
14.嘉华饼屋/佳禾专用券: 20 元券,消费满 50 元可用一张;
15.高上高专用券: 20 元券,消费满 50 元可用一张;
16.海格管家专用券:120 元券,消费满 200 元可用一张。
更多彩云昆明企业消费券使用范围、核销时限、使用规则及 商家服务电话详见附件。
(三) 使用时间
彩云昆明消费券住宿餐饮券、加油券、其他通用券有效期 10天,使用截止时间为 2022 年 6 月 18 日 12 时起至 6 月 27 日 24 时止。彩云昆明企业消费券使用时间详见附件。
(四) 领取方式和领取规则
消费者可在云闪付平台中领取,每类消费券只可领取一张。
(五) 使用规则
1.消费券领取成功后,鼓励到参加活动的商家线下 (实体店)消费,消费券领取当日生效,逾期不消费自动失效;一次交易只能使用一张消费券,住宿餐饮券、加油券和其他通用券不叠加使用;其他通用券不能用于住宿、餐饮及加油。
2. 消费券不可储值,不可提现,不设找补,不可转赠、转让他人,不可为他人付款,不可售卖;参与商家要采取切实措施防 止消费券领取后变相用于储值,严禁开发、利用、提供“外挂软 件”抢券等违法行为;若发现商家故意违反本条规则或者未采取 有力措施制止违反本条规定的行为,市级商务部门有权取消其活 动参与资格,列入失信名单,依法追究相关法律责任;涉嫌犯罪 的,移交公安部门处理。
3 .消费券在使用时,可与商家优惠叠加使用,严禁违规核券。
4.在有效期内使用消费券的订单发生全额退款时,消费券可再次使用,退款后的消费券有效期不变。如超出有效期或有效期 内订单部分退款,消费券无法再次使用。
5.彩云昆明企业消费券使用规则根据各商家要求使用。
(六) 咨询及投诉渠道
市民及商家可通过消费券投放平台客服热线 (云闪付 95516、 彩云昆明企业消费券客服热线详见云闪付发券页) 进行咨询和投 诉,通过 12345 热线进行投诉。
附件:彩云昆明企业消费券商家、商圈明细表





来源:昆明市商务局、昆明广播电视台
责编:张曦
编审:吴晨萍
终审:周建军
本文来自【昆明日报-掌上春城】,仅代表作者观点。全国党媒信息公共平台提供信息发布传播服务。
ID:jrtt