被拒签才知道,申请香港优才计划别太老实了!(附申请流程攻略)
申请香港优才,老实人最致命的缺点就是没有获取信息的能力!不管你是自己DIY还是找中介申请,获取信息的能力都是必不可少的!如果你没有获取信息的能力真的会比别人多踩很多坑,所以信息闭塞真的不行!
其实申请香港优才说难也不难说简单也不简单,关键是看你懂不懂信息差!大家有什么想知道的也可以来问我。
想知道自己是否适合申请香港优才,可以点击链接测试下↓↓↓
想要了解更多香港身份,可以关注公众号:【银河香港优才规划】
一、香港优才申请主要分为5个环节:
1、自测打分——80分以上(1天)
首先要评估自己的基本资格和申请优势。一般情况下都采取综合计分制进行打分,一定要对照好自己的条件,不要估分错误,不然第一步就错了。
2、准备材料(1-2周)
✅申请材料
关于要提交的材料,可以参考以下这份详细清单,在提交之前仔细核对,尽量全面,看起来很复杂,但是其实并不难,可以对照清单一步步准备材料避免漏掉。

✅撰写文书
01.赴港计划:多关联香港的发展来突出自己的专业/行业优势,主要围绕你的优势能为香港带来什么好处来写
02.雇主推荐信:简单描述下工作岗位及职责就好,重点在于描写你的成就,多用数字和结果来强调你的贡献!除了专业成就外,也可以叙述一些综合素质上的软实力,增加核心竞争力!
3、官网申请(1天)
这个环节出错的人很多,真的不要太着急递交,提交之前一定要细核对啊,不然很容易交错。需要注意的是,很多人因为文书没写好,赴港意向书没有足够表达赴港意愿被拒。当然材料作假这些肯定是不行的,基本原则性问题。
①香港优才计划申请入口官方网站/网址:
https://www.immd.gov.hk/hkt/index.html
②官网申请流程
第一步:打开浏览器,搜索“香港入境处”。

第二步:进入香港入境处的主页后,选择“网上服务”,然后点击“签证/进入许可”。

第三步:在网上服务页面,选择“吸引人才”。

第四步:点击“即时申请入境”,然后往下滚动页面,找到“网上申请根据优秀人才入境计划来港”的按钮,点击进入申请页面。请注意,由于网速可能较慢,耐心等待页面加载。

↓↓↓

↓↓↓

4、收到确认信函&档案编号(2周内)
如果迟迟没收到的话记得和入境处主任确认一下。
5、等待获批(1-6个月甚至更久)
周期一般6-9个月,每个人的情况都不一样,需要经常去官网查询动态。
6、收到获批信函
可以直接下载电子签证啦(需缴费230港币)
7、提前预约香港身份证办理
到了预约日期就赴港激活签证并顺便办理身份证。
我能不能拿香港身份?识别二维码20秒查看结果▼
过去,香港优才计划的申请周期通常需要6到12个月。现在随着审批流程简化,如果一切顺利,申请人可以在5到10个月内获得批准。
总的来说,优才申请起来并没有那么难,不要看到复杂就犹豫,毕竟只有2023-2024年无限额,之后再想申请也许就更难了。
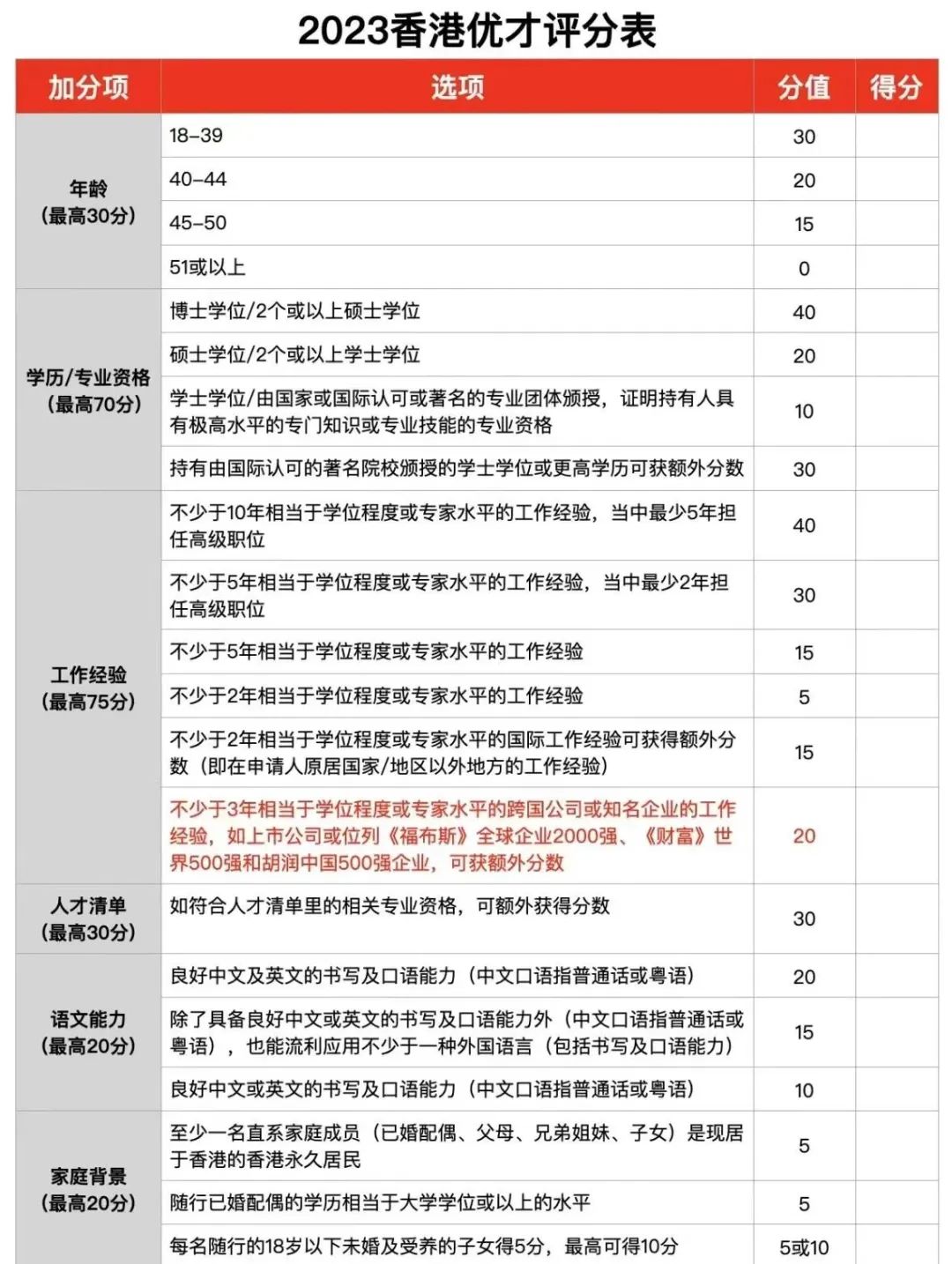
对很多申请人来说,申请流程中有个环节特别需要注意,那就是打分环节了。
香港优才计划采取的打分制,主要分为综合计分制和成就积分制,内地精英都偏爱综合计分制,因为其灵活性、续签方便和双重身份的好处。2023年综合计分制满分是245分,一般情况下80分以上都有资格申请,分数越高越有优势。

不过需要注意的是,优才申请并非唯分数论,入境处要根据申请人年龄、工作背景、学历、行业、家庭等综合评估考虑。
资格评估,自我评分是香港优才计划的第一步,一步错后面就都错了,打分一定要准确。如果你属于比较有耐心,搜集资料信息比较厉害的话,可以选择自己DIY,如果你时间成本很高,工作生活很忙没有很多精力,不妨可以考虑找专业机构帮忙,当然,前提是一个靠谱的机构。
二、怎么选择靠谱的机构呢?简要可以从几个方面去考察:
①成立时间长短:香港优才获批到拿永居最少要7年的时间,如果一个机构连7年时间都没有,又怎么能让人信服他们可以帮你拿永居呢?
②信誉和口碑:在选择机构前,可以通过搜索互联网上的客户评价和口碑,了解他们的信誉和业务质量。还可以向您身边的朋友、家人或同事咨询,看是否有人推荐过某个机构。
③专业资质:确保机构有专业资质和资质证书。
④个性化咨询:选择机构时,考虑是否能够获得个性化的咨询和建议。每个申请者的情况都不同,一个好的机构应该能够根据您的具体情况提供量身定制的解决方案。
⑤透明的费用结构:机构应该能够清楚地解释他们的服务费用,避免出现隐藏费用或额外费用。
⑥经验和专业知识:他们应该了解香港优才计划的细节、流程和要求,并能够为你提供准确的指导和建议。
⑦申请成功率:提前了解机构的申请成功率。

专业机构的作用就是帮忙提高获批率,自己申请会有很多不确定的因素,尽管第一次申请失败,可以再申请第二次,但根据我一些客户的情况来看,有部分人申请第二次情况依然没有改善,还是会出现错误,最后实在没办法寻求专业机构帮忙。
当然,还是因人而异,如果你有时间有精力,耐心、细心足够,获取信息的能力又比较强,可以选择自己DIY。如果确实没办法做到,还是建议找专业机构。
想知道自己是否适合申请香港优才,可以点击链接测试下↓↓↓
想要了解更多香港身份,可以关注公众号:【银河香港优才规划】