西北工业大学2021年计算机专业研究生招生信息

西北工业大学(Northwestern Polytechnical University)简称“西工大”,位于陕西省会西安,直属中华人民共和国工业和信息化部,中央直管副部级建制,是中国唯一一所以同时发展航空、航天、航海(三航)工程教育和科学研究为特色的全国重点大学,位列国家“世界一流大学建设高校A类”、985工程、211工程;入选2011计划、111计划、卓越工程师教育培养计划、国家大学生创新性实验计划、新工科研究与实践项目、国家建设高水平大学公派研究生项目、中国政府奖学金来华留学生接收院校;卓越大学联盟、中俄工科大学联盟、中俄交通大学联盟、中英大学工程教育与研究联盟、“一带一路”航天创新联盟牵头成员,学位授权自主审核单位,欧盟QB50项目亚洲区唯一发起单位与亚洲区总协调单位。



一、招生专业信息
2021年招生情况汇总

二、学制、学费及奖助政策
学制、学费:
学制、学费:
学制:3年
学费:8000元/年
奖助学金:

三、初试

879专业综合含数据结构、计算机网络、计算机组成原理、信号与系统四部分,四选二。
四、复试

复试内容及成绩计算
计算机学院
每位考生远程复试总时间不少于 25 分钟。
复试内容顺序及要求如下:
1.思想政治考核(占复试总成绩 10%)
考核内容:全面考核考生的思想政治素质和道德品质,包括考生 的思想意识、政治态度和法纪素养等,考查考生对政治理论知识的掌 握程度及运用理论知识分析实际问题的能力。
2.专业外语水平考核(占复试总成绩 20%)
考核内容:全面考核考生的专业外语水平以及听说能力,考核考 生外文专业文献的阅读及理解能力。
3.专业综合能力考核(占复试总成绩 70%)
考核内容:全面考核考生对学科基础理论知识和应用技能掌握程 度,利用所学理论分析和解决问题的能力,对本学科发展动态的了解, 在本专业领域发展的潜力以及其科研能力和水平等,同时还注重考核 考生的创新精神和创新能力。
复试总成绩=思想政治考核成绩×10%+专业外语水平考核成绩×20%+ 专业综合能力考核成绩×70%
软件学院
每位考生远程复试总时间不少于 25 分钟。
复试内容顺序及要求如下:
(一)思想政治考核(占复试总成绩 10%)
考核内容:全面考核考生的思想政治素质和道德品质,包括考生的思想 意识、政治态度和法纪素养等,考查考生对政治理论知识的掌握程度及 运用理论知识分析实际问题的能力
(二)专业外语水平考核(占复试总成绩 20%)
考核内容:全面考核考生的专业外语水平以及听说能力,考核考生外文 专业文献的阅读及理解能力。
(三)专业综合能力考核(占复试总成绩 70%)
考核内容:全面考核考生对学科基础理论知识和应用技能掌握程度,利 用所学理论分析和解决问题的能力,对本学科发展动态的了解,在本专 业领域发展的潜力以及其科研能力和水平等,同时还注重考核考生的创 新精神和创新能力。
(四)加试
考核内容:跨专业考生应加试一门《C 语言程序设计》,加试方式为远 程复试,复试时间 20 分钟,满分 100 分。加试科目的成绩不记入复试总 成绩。
复试总成绩=思想政治考核成绩*10%+专业外语水平考核成绩*20%+ 专业综合能力考核成绩*70%
网络空间安全学院
每位考生远程复试总时间不少于25分钟。复试内容顺序及要求如下:
1.思想政治考核(占复试总成绩10%)
考核内容:全面考核考生的思想政治素质和道德品质,包括考生的思想意识、政治态度和法纪素养等,考查考生对政治理论知识的掌握程度及运用理论知识分析实际问题的能力。
2.专业外语水平考核(占复试总成绩20%)
考核内容:全面考核考生的专业外语水平以及听说能力,考核考生外文专业文献的阅读及理解能力。
3.专业综合能力考核(占复试总成绩70%)
考核内容:全面考核考生对学科基础理论知识和应用技能掌握程度,利用所学理论分析和解决问题的能力,对本学科发展动态的了解,在本专业领域发展的潜力以及其科研能力和水平等,同时还注重考核考生的创新精神和创新能力。
复试总成绩=思想政治考核成绩*10%+专业外语水平考核成绩*20%+专业综合能力考核成绩*70%
总成绩计算:
计算机学院
录取总成绩=初试成绩/5×0.65+复试成绩×0.35
软件学院
录取总成绩=初试成绩*60%/5+复试成绩*40%
网络空间安全学院
录取总成绩=初试总分*0.6/5+复试总成绩*0.4
分数线:
计算机学院

软件学院

网络空间安全学院

五、相关问答
Q:专业水平如何?
A:计算机科学与技术A-;软件工程B+
Q:有调剂名额吗?
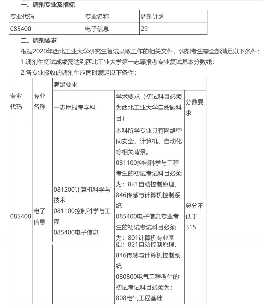
A:根据2020年的公告显示,软件学院和网络空间安全学院有部分调剂名额,人数及要求如下

网络空间安全学院:

需要注意的是软件学院调剂信息为非全日制。
Q:最终的推免人数有多少?
A:

Q:要考到多少分才有希望呢?
A:以下是统计的2020年录取人数的最高分和最低分,供大家参考。
