房产百科|5亿花呗用户慌了?花呗全面入征信,房贷有影响吗?

昨天早上,很多人正浑浑噩噩地走在结束假期、回来工作的小路上,猝不及防就给花呗喂了一颗重磅炸弹:花呗将全面接入征信系统!

这个话题当下冲上了微博热搜榜1,截至今天早上9点23分,浏览量5.6亿,讨论量3.6万。
可想而知,近5亿的花呗用户,面对这个消息,有多“上头”了。
1、小额贷入征信,有什么影响?
花呗是蚂蚁金服在2015年4月推出的消费信贷产品,开通之后可以根据芝麻信用分 获得500- 5万不等的消费额度。
花呗一开始之所以可以招揽这么多用户, 一是靠支付宝平台上的强大引流; 二是申请花呗的手续比传统银行信用卡更加简单,而且借贷记录不入征信,限时还贷还不用利息,四舍五入相当于“白嫖”了。
花呗之后,各种以“不入征信”为噱头的小额贷产品层出不穷,成为各大购物平台上的新兴揽客工具,如唯品花、京东白条等。
不过,早在去年,国家对小额贷开始加强管控。征信作为每个人的经济“身份证”,在数字经济时代,数字信贷接入征信也是大势所趋。唯品花、白条早就全面上了征信,而拥有5亿用户的花呗,在去年也开始实行部分接入。
而征信,是大家申请房贷车贷等大额借贷时、银行必然会审查的材料,它很大程度决定了银行对借贷人的收入能力和还款能力的评估和判断。
有一定的借贷、按时还款记录是好事,可增加我们的信用分。
不过,小额贷的借款、还款记录则比较尴尬,审核房贷的银行可能会认为:作二常连几百块钱都拿不出来、需要贷款的房贷月供还能按期还上吗?
在银行房贷额度紧张的当下,这种还款能力都让人质疑的用户只能往后排了,甚至落得拒贷的下场。
小额贷按期还款,银行都要考虑三分;如果逾期、违约的话,那房贷更是遥遥无期了。
2、花呗将以什么形式上征信?
根据9月22号花呗团队在微博上公开发布的《关于花呗有序接入征信系统的工作进展说明》,花呗未来全面接入征信,报送频次上,花呗将以月汇总、不会单笔报送。

也就是说,以后征信报告上,显示的是花呗每月一笔借贷记录,单笔消费是被隐去的。
所以,花呗这类小额贷能不用就尽量不用,如果真的用上了,该月的借贷额度尽量可观一点,不要过小,而且注意不要逾期违约!
3、你的花呗,上征信了吗?
目前花呗用户还是只有部分接入征信,有些朋友还是有机会全身而退的。
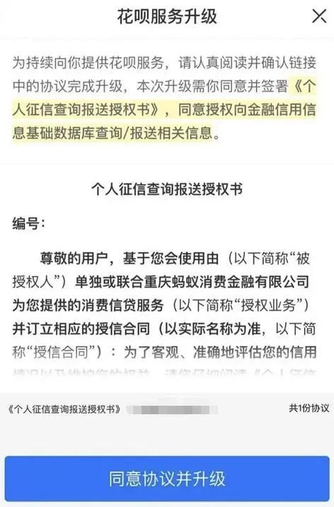
如果你的花呗合同中只有这三项,那恭喜你,花呗还未连入征信,赶紧还款、早日上车。

如果在此之前,你已经同意花呗服务升级,合同中多了一项《个人征信查询报送授权书》,那表示已经连入征信。入征信的记录需要5年才能刷新。

如果花呗要求用户同意协议升级,用户频繁拒绝,可能会影响花呗的正常使用。