旺旺因虚假广告被罚,产品宣传富含蛋白质但实际不达标|消费者报告
记者 | 吴容
编辑 | 牙韩翔
近日,根据上海市市场监督管理局网站,上海旺旺网络科技有限公司因发布虚假广告被罚款1.53万元。
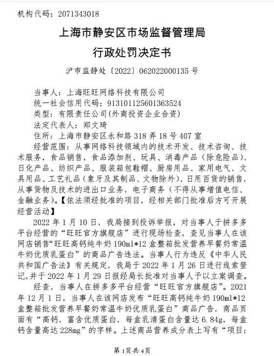
行政处罚决定书显示,上海静安区市场监督管理局接到投诉举报,对上海旺旺网络科技有限公司于拼多多平台经营的“旺旺官方旗舰店”进行现场检查。
经查,当事人在该网店发布“旺旺高钙纯牛奶190mL*12盒整箱批发营养早餐奶常温牛奶优质乳蛋白”商品广告,商品页面有“高钙,富含优质蛋白,每盒乳清蛋白含量达6.84g,每盒钙含量高达228mg”的字样。商品营养成分表上写有“项目:蛋白质,每100mL含有3.6g,营养素参考值%:6%”。
根据《中华人民共和国食品安全国家标准预包装食品营养标签通则(GB28050-2011)》“附录A食品标签营养素参考值(NRV)及其使用方法”,计算得出上述商品实际每100ml中蛋白质NRV%为5.95%,低于《中华人民共和国食品安全国家标准预包装食品营养标签通则(GB28050-2011)》“蛋白质含量:每100g的含量≥20%NRV、每100mL的含量≥10%NRV或者每420kJ的含量≥10%NRV,可称高,或富含蛋白质”之规定。
上海静安区市场监管局指出,当事人的行为违反《中华人民共和国广告法》第二十八条相关规定,构成发布虚假广告的行为。

这并不是旺旺第一次因营销“翻车”被罚。
2018年6月19日,国家广播电视总局办公厅发布通报,要求立即停止播出“O泡果奶”等违规广告。通报中明确提到,旺旺旗下的“O泡果奶”以经典旺仔卡通形象、粉色外包装,以0-14岁少年儿童人群为主要消费人群,但广告里的部分内容含有表现学生早恋和少男少女饮用酒精饮品感受等情节,价值导向存在偏差,易对未成年人产生误导,影响未成年人健康成长,违反了《广告法》《广播电视管理条例》等规定。
旺旺曾陷入很长一段时间的增长困境,2014年到2016年出现连续三年营收下跌。困境之中,这家公司改变了以往聚焦大单品的策略,将重点放在了不断推新品和IP开发营销上。
在经典产品以外,旺旺还在不停地在推出新品牌、新产品,比如专业婴幼儿辅食品牌贝比玛玛、年轻化创新饮料品牌邦德、健康营养品牌Fix x Body等,以求覆盖不同年龄层、不同诉求的消费者。
在营销方面,旺旺在不断通过强化品牌IP、魔性洗脑的推广方式推助新品的上市。比如,针对旺仔牛奶,继2019年推出56个民族版旺仔牛奶盲盒登上微博热搜后,旺旺在2020年又推出了职业系列盲盒。旺旺在营销上频繁“翻车”,也许正是和它的急于求成相关。
这些举措似乎未能扭转业绩的下滑。
从业绩来看,2021年财报显示,期内实现营业收入220亿元人民币,同比增长9.5%;实现净利润41.6亿人民币,同比增长13.9%,这是旺旺近三年来收入增幅最大的一次。但截至2022年9月30日止六个月中期业绩显示,旺旺再度陷入营收、净利润双下滑的局面。 报告期内,营收108.33亿,同比下滑4.83%;实现净利润15.69亿,同比下降23.64%。无论是业绩的疲软还是整体的业务布局而言,旺旺要摆脱中年危机并不容易。