手把手ai生成视频教程,豆包+即梦+剪映王炸组合!视频效果感人!
对文生图和文生视频的印象还停留在一年前的人工智障时期,今天闲来无事打开试试效果十分惊喜!
不废话,直接上流程
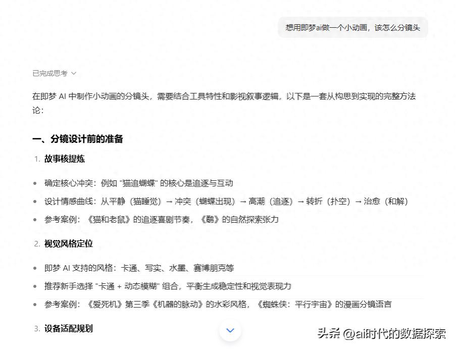
1 先去豆包,让豆包生成一个动画的分镜头
“想用即梦ai做一个小动画,该怎么分镜头”


2 文生图:复制镜头描述,到即梦app(或网页版),文生图
(我这里用了六个镜头,生成六组图片,大家可以根据图片效果选择一幅作为图生视频的底稿)



3 图生视频:每个镜头给出的四张图片中,选择一张,点开,会有“生成视频”选项

视频如下
【镜头1】

【镜头2】

【镜头3】

【镜头4】

【镜头5】

【镜头6】

4 ai音效:点开生成的视频,右上角会有一个ai音效,会给出三个音效,根据个人喜好选择

5 导出视频
6 剪映合并:这三个都可以选,根据个人喜好选择即可合成

7 最后,来看看ai视频的效果吧
视频加载中...
你学会了吗?学会了就快快动手尝试一下吧