欠钱不还,法官透露的这三个绝招,太好用了
日常生活中,你可能会遇到他人欠钱不还,把钱借出去却怎么也收不回来,那怎样才能把钱快速要回来呢?
法官透露这三个绝招帮你要回钱。
1.申请支付令
什么是支付令呢?支付令是人民法院依照民事诉讼法规定的督促程序,根据债权人的申请,向债务人发出的限期履行给付金钱或有价证券的法律文书。是人民法院根据债权人的申请,依法作出的督促债务人为一定给付义务的法律文书。
支付令的优点有:一是方便快捷。债权人提出申请后,法院应当在五日内通知其是否受理。法院受理申请后,经审查债权人提供的事实、证据,对债权债务关系明确、合法的,应当在受理之日起十五日内向债务人发出支付令。申请不成立的,裁定驳回申请,该裁定不得上诉。申请支付令不必经过法院的审理程序,所以有快速便捷的特点。二是诉讼费用更少。根据《诉讼费用缴纳办法》的规定,依法申请支付令的,比照财产案件受理费标准的三分之一交纳。也就是说同样的欠款,申请支付令缴纳的诉讼费用仅需要起诉所缴纳费用的三分之一,减轻了债权人的负担。
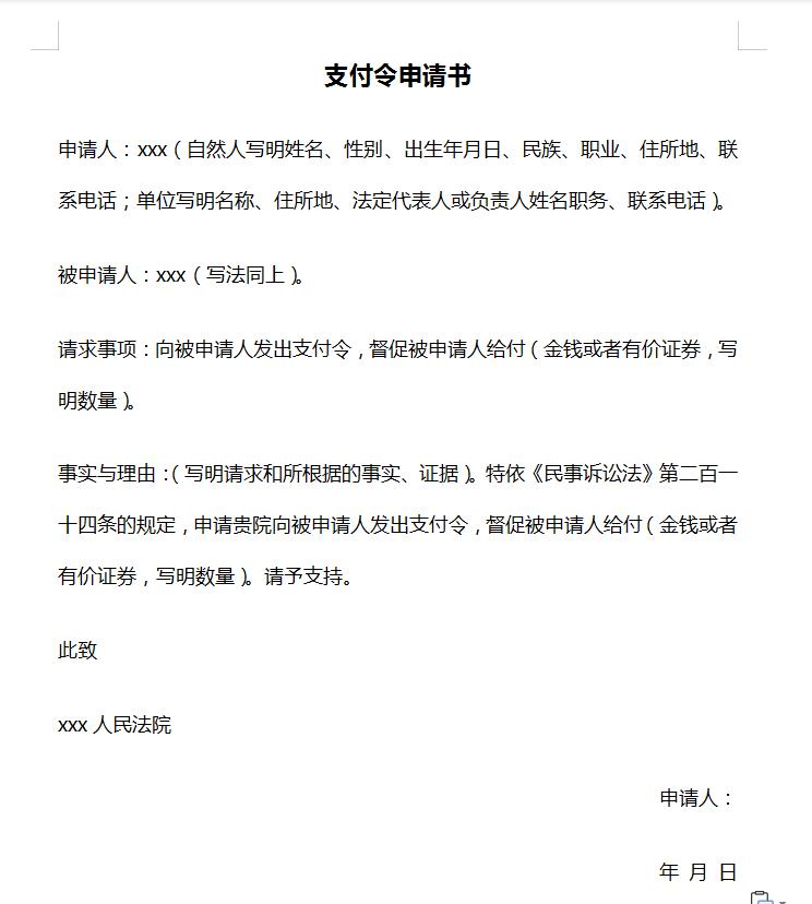
附:申请书模板

2.申请强制执行
当你打赢了官司,但对方仍然不肯还钱,或者对方虽然没有异议,但也一直不还钱,这时候你可以向法院申请强制执行。通过查封、冻结对方的财产,你可以通过拍卖、变卖或划拨等方式迫使对方还你钱。一旦你申请了强制执行,老赖的唯一住房可以被执行!,其他支付账户可以被查封,甚至连芝麻信用分都会被扣减。这样一来,老赖的线上支付之路就被堵死了,让他寸步难行。
债务人名下没有可供执行的财产且拒绝履行法院生效判决的话,其个人信用报告中会添加逾期还款等负面信息列入失信人员名单,并被限制高消费及出入境,甚至会被拘留。面对欠钱不还,大家也不要怕了,一定要用法律武器维护自己的合法权益。不要一直拖,过了诉讼时效就麻烦了。
3.行使代位请求权
根据《民法典》第535条的规定,如果有人欠老赖的钱,但老赖又总是拖着不去要,那么债权人可以自己的名义,代位行使老赖的权利--即起诉欠老赖钱的人让他直接把钱还给自己,而且这个要钱的过程,所有的费用全部由老赖来承担!。通过行使代位请求权,债权人不仅可以追回欠款,还可以避免老赖利用各种手段逃避还款的情况发生。