DeepSeek+Napkin AI来做PPT,要转变一键生成PPT简单低级的思路
Hello,大家好,我是人月聊IT。
今天接着跟大家聊如何通过AI工具来做PPT方面的一些实践和思考。包括我个人尝试的一些经验和问题总结。
前两周准备在公司做一个DeepSeek普及性的培训,所以刚好就用DeepSeek来做这个培训的PPT。当然主流核心流程参考标准做法。即首先跟DeepSeek对话沟通,描述清楚你培训的目标,你期望的核心章节,然后让AI详细的输出MarkDown格式的文本提纲内容给我。接着再使用Kimi免费提供的PPT制作生成工具来生成PPT。
可以参考下下面的效果截图:

那么最初版本的PPT我能直接用来做培训吗?
答案是显然不行,针对这个生成的内容,我实际还是做了比较多的内容修改和调整。特别是增加相应的结构图,对比表格等内容。并适当删减掉原来生成的PPT里面冗余文字描述。
即使这样,制作这个PPT仍然帮我省了比较多的时间。但是最终实际的PPT效果我觉得只能勉强及格。
所以我一直在思考让AI做PPT真正问题究竟在哪里?
实际我们在做这件事的时候走入一个关键误区。即一句话让AI生成PPT,我们太鼓吹这个强大能力,但是这个能力实际压根没有太大的作用。如果你本身对某个业务或知识领域不熟悉,你让AI生成的PPT能起什么作用?你敢直接用这个PPT去做培训和讲课吗?反过来,如果你真正熟悉某个知识领域,你一句话让AI生成的PPT,你会发现真正你希望表达的核心观点和逻辑在PPT里面并没有体现。
所以把这点想清楚后你就明白。
让AI帮助你做PPT真正的重点反而是你需要给AI更多的观点,思路和内容的输入。你希望的仅仅是AI采用最恰当的方式进行结构化呈现和表达。减少我们在选择结构呈现和表达方式上面花费的时间。
大家可以看下我原来做PPT培训的一张片子。

也就是说在你清晰了你的PPT材料的听众需求和目标后,支撑PPT的核心仍然是内在的结构化逻辑。结构化逻辑最终通过你的PPT材料进行呈现和表达。但是在逻辑和呈现之间还有一个关键的步骤。
这个步骤就是结构化。
你只有做好了内容的结构化,你才清楚采取什么样的构图方式去呈现。而这个结构化在我谈思维类的文章里面经常提到,核心的结构化包括了静态结构和动态结构,对应不同的呈现方式。

静态结构包括核心就是组成要素,常见的就是表格化,矩阵,思维导图等呈现方式。而动态结构核心就是时间线索,常见的就是阶段,活动,流程,成长和演进路线等表达方式。
这就是我强调的PPT制作里面最核心的两个内容,逻辑+结构。掌握了这个所有的类似PPT制作工具,模板都是浮云。哪怕你不用任何图表,全文字和条目化的方式来写这个PPT,也是一个优质的PPT。
那么现在AI-PPT工具真正的问题在哪里呢?
就是我们前面谈到的,大部分AI工具实际很难真正理解生成的MarkDown文档纲要的核心语义,拆分出对应的结构逻辑,选择最恰当的构图方式进行呈现。这才是当前AI-PPT最要命的地方,即图不达意,采用错误的构图来描述AI生成的内容纲要。我突然发现,这和我们操作做PPT的时候,看到票的PPT模板爱不释手,强硬把内容套入到PPT模板一样。
而大部分的AI-PPT工具现在就在这个阶段。
所以现在需要转变思路,AI帮我们做PPT核心是要理解我们的内容给出最适合的结构化描述,选择最佳的呈现方式。其次就是我们要将PPT制作进行分解,不要老想着一句话让AI生成完整的PPT,而是提供给AI足够多的内容,让AI帮我去生成特定的单页PPT,然后再进行汇总整合。
这个工作实际和我们让AI帮我生成视频一样的道理,我需要严格的告诉AI我的内容,包括每一个分镜头,镜头表达的核心内容。这样AI才能够生成出符合我们期望的PPT内容。
今天我重点用Napkin AI(地址:https://www.napkin.ai/)这个工具做下试用和演示。当然你也把核心思路理解后也可以结合在线的类似draw.io,processon,亿图等各种工具来进行配合使用。

这个演示我只演示两个场景,一个是静态结构化的场景,一个动态结构化的场景。看该工具能否选择出合适的呈现结构和表达。
1. 静态:微服务基本概念和核心特点
首先还是通过DeepSeek帮我生成内容。提示语如下:
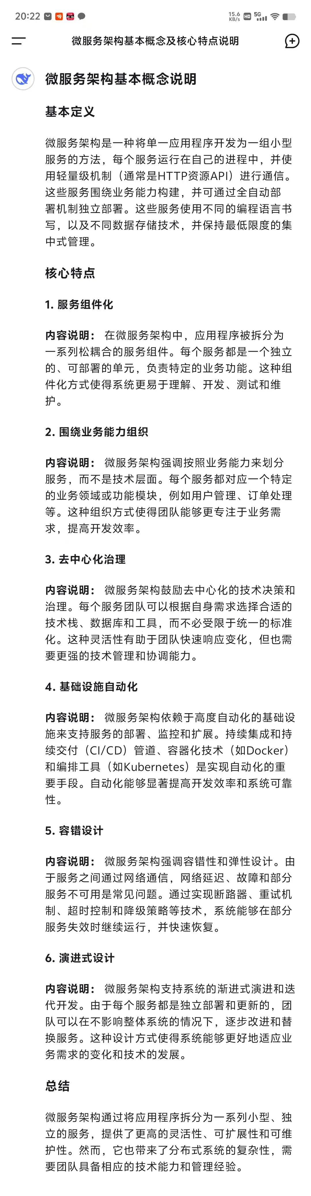
帮我生成一个微服务架构基本概念的说明。首先是基本定义,其次是条目化列出核心特点。每个核心特点包括小标题和小标题内容说明。核心特点选择关键的6个。
注意上面的关键字说明。一定要让输出条目化,体现小标题和具体内容。这个时候DeepSeek最终输出的内容如下:

接着我们要做的就是将上面文字的内容拷贝到NapkinAI工具中,让AI来帮忙分析文本内容,然后我们可以选择搭配最合适的图表。
我在这里选择几个典型效果给大家参考:






注意从上面提供的展示模板来看,基本完全可以我们的需求。大家注意还有一个关键点在哪里?
也就是Napkin工具会自动对我每个微服务核心特点下面的一长串文字进行分析,根据采用的结构化模板不同,自动的提取最核心的内容在图表上面展示。例如基础设施自动化,则只提取了持续集成和容器化技术两个最关键的特点,达到言简意赅的目的。而不是类似kimi ppt制作一样,让大量的文字填充到简单的固有模板上面。
所以在静态结构呈现上面,完全合格。
2. 动态:项目实施方法论
在这里我们拿项目实施方法论来做举例。还是先用提示语让DeepSeek生成一段项目实施方法论的内容。
帮我生成一个IT项目实施方法论的简单概要总结,首先是一段概要性总结描述。其次是我把实施方法动态分为现状调研,差距分析,整体解决方案,开发测试,割接上线五个阶段。请以这5个阶段为小标题,进一步整理每个阶段的关键内容说明。
基于这个提示语,生成内容如下:

同样的方法,我们把内容拷贝到Napkin里面,让他帮我生成构图。如下是生成的一些构图可以参考。



从上面的构图来基本完全满足需求,但是我每个阶段里面的关键内容稍微有点删减,而不是条目化的点。但是整个构图来说已经体现了关键的动态化流程图和阶段化的呈现,能够体现出关键的动态逻辑结构。
注意如果我们只在Napkin里面输入IT项目实施方法论,让AI帮我作图,Napkin仍然可以给出一个完整的阶段流程图出来,具体如下:

整个构图和动态呈现方式没有任何问题。但是注意实际的阶段划分和内容往往并不是我们想要的。所以还是我们前面说的话,我尽可能多的告诉AI我们的需求和约束,更多的是AI只帮我们完成结构图的构图和呈现。
当然Napkin基于结构化呈现逻辑实际还提供了多种构图模型可以选择。类似场景的销售漏斗,演进路线,生命周期,时间线,金字塔,矩阵等构图方式都有对应的模板。也基本覆盖了我前面谈到的场景的静态结构+动态结构的呈现方式。基本能够满足我们日常PPT制作的需要。
所以虽然Napkin不能帮你一键完整的生成PPT,但是DeepSeek+Napkin绝对可以做到基于你的核心内容要求帮你快速构思做好单页PPT。
好了,今天分享到这里,希望对大家有所启发。