2020年萍乡市普通高中录取分数线揭晓 普高最低录取线390分

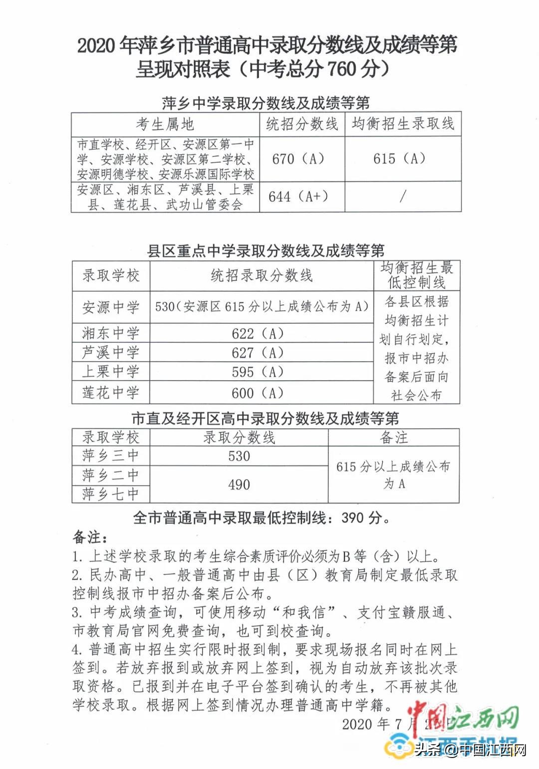
2020年萍乡市普通高中录取分数线及成绩等第呈现对照表
江西新闻客户端萍乡讯(中国江西网记者陈成)7月28日,萍乡市招生考试委员会中招办公布了《2020年萍乡市普通高中录取分数线及成绩等第呈现对照表》(今年中考总分为760分),分别就萍乡中学、县区重点中学、市直及经开区高中等录取分数线进行了划定。中国江西网记者了解到,民办高中、一般普通高中由各自县(区)教育局制定最低录取控制线报市中招办备案后公布。全市普通高中录取最低控制分数线390分。
全市普通高中录取最低控制分数线390分
据了解,从今年起,将安源区第二学校、安源乐源国际学校、萍乡七中、三田中学等4所中学纳入萍乡中学均衡招生范围,在校符合相关条件初中学生享受萍乡中学均衡招生政策。因校园改造工程已全面结束,萍乡二中恢复面向相关县区招生。
萍乡中学的录取分数线为:市直学校、经开区、安源区第一中学、安源学校、安源区第二学校、安源明德学校、安源乐源国际学校的考生统招分数线为670分(A),均衡招生录取线为615分(A);安源区、湘东区、芦溪县、上栗县、莲花县、武功山管委会的考生统招分数线为644分(A+)。
县区重点中学方面,安源中学统招录取分数线为530分(安源区615分以上成绩公布为A);湘东中学统招录取分数线为622分(A);芦溪中学统招录取分数线线为627分(A);上栗中学统招录取分数线为595分(A);莲花中学统招录取分数线为600分(A)。今年,各县区重点中学均衡招生最低控制线由各自县(区)根据均衡招生计划自行划定,报市中招办备案后,面向社会公布。
市直及经开区高中方面,萍乡三中录取分数线为530分,萍乡二中和萍乡七中均为490分,615分以上成绩公布为A。
上述学校录取的考生综合素质评价必须为B等(含)等以上。此外,今年全市普通高中录取最低控制分数线为390分。
普高录取工作集中在8月中旬分批次完成
今年重点高中均衡招生计划比例继续执行70%的比例。凡填报了均衡招生志愿未上统招线且具有均衡招生资格的考生,根据分配到校的计划数,从高分到低分择优录取。均衡招生计划的最低控制分数线由各县区根据均衡招生计划自行划定公布,并报市中招办备案。未完成的普通高中均衡招生计划由县(区)中招办严格按均衡生的报考志愿,从高分到低分录取的原则统一调整安排。
普通高中录取按照师范定向、省重点高中、省重点建设高中、一般高中的批次顺序进行。提前录取为师范定向生,芦溪飞行员实验班;省重点中学第一批次录取为萍乡中学、湘东中学、芦溪中学、上栗中学、莲花中学;省重点中学第二批次录取为萍乡三中、安源中学;省重点建设高中第三批次录取为萍乡二中、萍乡七中、麻山中学;一般普通高中第四批次录取为其他公办高中及民办高中。
据介绍,今年普通高中录取工作集中在8月中旬分批次完成。普通高中招生实行限时报到制,全市统一公布各批次普通高中报到期限,要求考生现场报名同时在网上签到。若放弃报到或放弃网上签到,视为自动放弃该批次录取资格。已报到并在电子平台签到确认的考生,不再被其他学校录取。根据网上签到情况办理普通高中学籍。
各批次录取工作完成后,市中招办提供各校招收新生花名册,并发放统一的录取通知书,并将招生结果导入全省高中阶段学校招生电子化管理平台,按批次限时报到注册,开学后由省教育厅统一审核高中学籍。普通高中学校必须按照高中阶段学校招生电子化管理平台提供的录取库数据办理高一新生学籍。