建设银行重庆分行被罚270万:存在小微快贷产品资金用途无法有效管控等五项违规
央广网北京1月28日消息(记者 马文静)1月27日,重庆银保监局发布2021年1号罚单,中国建设银行股份有限公司重庆市分行(下称“建设银行重庆分行”)因5项违规被罚共计270万元人民币。
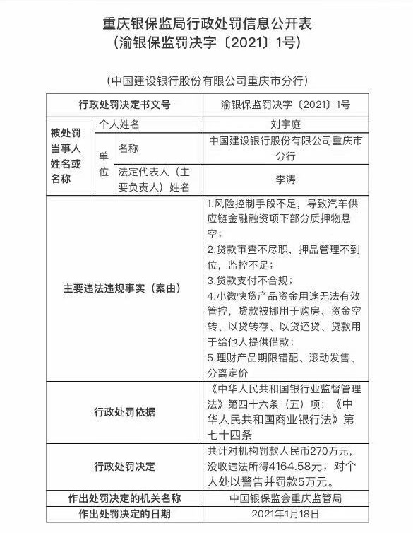
行政处罚信息公开表显示,建设银行重庆分行主要存在5项违法违规事实,包括:风险控制手段不足,导致汽车供应链金融融资项下部分质押物悬空;贷款审查不尽职,押品管理不到位,监控不足;贷款支付不合规;小微快贷产品资金用途无法有效管控,贷款被挪用于购房、资金空转、以贷转存、以贷还贷、贷款用于给他人提供借款;理财产品期限错配、滚动发售、分离定价。
根据《中华人民共和国银行业监督管理法》第四十六条(五)项、《中华人民共和国商业银行法》第七十四条,重庆银保监局共计对建设银行重庆分行罚款人民币270万元,没收违法所得4164.58元;对当事人刘宇庭处以警告并罚款5万元。作出行政处罚的日期为1月18日。

图源于银保监会网站
此次罚单上,建设银行“明星产品”小微快贷牵涉其中。据悉,小微快贷是建设银行普惠金融的主打产品之一,通过大数据挖掘潜在客户并预测意向授信额度。然而,去年以来,建设银行多次因快贷产品资金管控问题收到罚单。2020年5月,建设银行辽宁省分行因“小微企业划型不准、快贷资金用途不合规、信贷资金被挪用”等原因被罚款人民币130万元;2020年10月,建设银行福建省分行因“个人快贷、小微快贷贷后管理不到位”等原因被罚款100万元。
2021年1月,银保监会发布的多张罚单剑指建设银行贷款风险管理问题。1月18日,建设银行鹤壁分行因授信管理不审慎,被河南银保监局鹤壁分局罚款25万元。同日,建设银行辽源分行因贷前调查与贷后管理严重不尽职,被辽源银保监分局罚款25万元,该案贷款的客户经理在贷前调查过程中未能发现借款人提供的材料为伪造,未执行贷款面签制度,在贷后管理中未发现贷款真实用途。1月20日,建设银行福清分行因个人住房按揭贷款风险管理不到位,被福建银保监局罚款50万元。