物业费怎么交,业主说了算!重庆一小区拟推行物业费“弹性定价”模式
每经记者:陈利 每经编辑:陈梦妤
业主可以自己确定小区物业收费标准了。
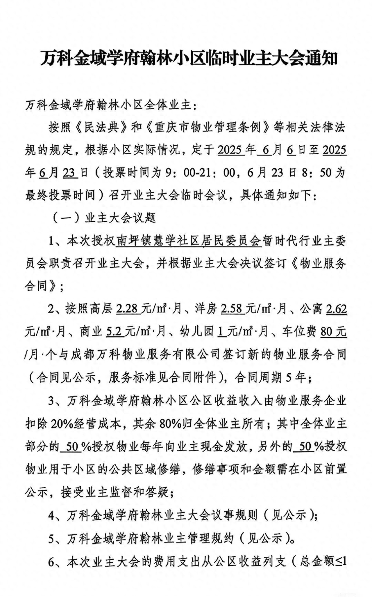
5月27日,《每日经济新闻》记者从知情人士处获悉,日前,重庆南岸区南坪镇人民政府发布了《万科金域学府翰林小区临时业主大会通知》。根据通知,万科金域学府翰林将于近期召开业主大会,重新签订物业服务合同,并引入“弹性定价”模式,将物业服务选择和定价权交给业主。
这也是重庆首个由业主自选服务进行定价的小区。

受访者供图
业主自选物业服务
公开资料显示,重庆万科金域学府翰林小区占地近300亩,总体量达到约85.57万平方米,分为翰林和翰江两个组团,其中仅翰林组团总户数便超过9000户,居住人口超两万人,由成都万科物业重庆分公司提供物业服务。
“此次重新签订合同,是由于原来的物业服务合同已经到期。”一知情人士告诉每经记者,业主对此前收费等问题存在疑虑,但小区目前尚未成立业委会,因此由南坪街道办牵头搭建沟通平台,组织物业企业、业主筹备组共同协商。
根据每经记者获得的文件,新物业合同的具体收费标准为:高层2.28元/平方米·月、洋房2.58元/平方米·月、公寓2.62元/平方米·月、商业5.2元/平方米·月、幼儿园1元/平方米·月、车位费80元/月·个,合同周期5年。
而在此前,高层收费为3元/平方米·月、洋房3.8元/平方米·月、公寓4元/平方米·月、商业9元/平方米·月、车位费80元/月·个。
“这是采用‘弹性定价’模式综合进行定价的结果。”一位接近该项目的知情人士表示,通过引入这一模式,企业提供多种服务事项以及对应的服务价格供业主选择,由业主代表根据日常需求选择新的定价标准,实现质价相符。
据悉,2024年底,万科物业提出“弹性定价”,根据95个服务空间和1530个作业对象梳理了158项必选服务,确保社区基本运营安全和秩序,这是服务的“底线”;另有350项自选服务,由业主按需共同选择服务事项和频次,这决定了物业费的“高线”。
每经记者在金域学府翰林的新物业合同附件中看到,“业主自选服务清单”里详细列明了具体的业务类别、作业对象和分类,以及作业频次。仅以大堂清洁业务为例,清单对大堂的地面、玻璃、墙面、灯具、沙发等每个具体作业对象都进行了分类,并规定了作业频次。
至于小区公区收益收入部分,新合同则规定,由物业服务企业扣除20%经营成本,其余80%归全体业主所有,不过小区的公共区域修缮等均从这80%收益中支出,修缮事项和金额需在小区前置公示,接受业主监督和答疑。
“‘弹性定价’主要还是针对存量物业,在业委会招投标阶段,如业委会需要更换小区物业,想采取透明定价模式时,万科物业这种模式就比较好。”中物智库高级研究员宋子谦在接受每经记者采访时表示,若业委会已想好采用包干制或酬金制,那这个“弹性定价”就不会有太大作用。而且如果小区没有业委会,也没办法实现“弹性定价”。必选清单和可选清单只能让业委会选,而非单个业主选。
注:包干制是指由业主向物业企业支付固定物业服务费用,盈余或亏损均由物业管理企业享有或者承担的物业服务计费方式。
酬金制是指在预收的物业服务资金中,按约定比例或者约定数额提取酬金支付给物业企业,其余全部用于物业服务合同约定的支出,结余或者不足均由业主享有或承担的物业服务计费方式。
每经记者了解到,目前该小区“弹性定价”还处于公示阶段,待6月业主大会临时会议投票通过后才会正式执行。
能采取“弹性定价”的项目还很少
重庆万科金域学府翰林并非万科首个采取“弹性定价”的小区。
据上述据知情人士透露,自2024年推出“弹性定价”措施后,万科物业已在全国超10个小区落定,但这是首次有相关政府部门指导、参与。
值得注意的是,2024年6月1日,重庆出台新修订的《重庆市物业服务收费管理办法》,规定了住宅前期物业服务收费实行政府指导价、超最高等级服务的住宅前期物业服务费单独核定等内容。此后,重庆多个小区要求根据该办法,对物业费进行调整。
根据《2024年中国物业行业年度盘点报告》,2024年以来,包括重庆、银川、青岛和武汉等城市上百个小区要求下调物业费,降幅在20%~35%。有业内人士分析指出,若重庆万科金域学府翰林“弹性定价”模式最后通过,将标志着物业管理行业在构建“质价相符”服务体系方面迈出重要一步。
除了万科物业外,在2024年度业绩会上,碧桂园服务也提出,2025年公司推出了菜单式服务方案,结合业主全居住场景的服务诉求,在基础服务空间场景以及生活场景等方面形成不同的配置选项,供业主按需选配。如在基础服务上,根据物业费单价水平以及城市区位,形成几档可以选配的方案等,在社区核心的居住空间场景,核心动线的设施配置、绿化等,形成相应的升级选配包。
《每日经济新闻》记者从多家物业公司了解到,目前已有物企在管理新楼盘时采取必选基础物业服务+可选增值服务的定价模式,但主要还是以包干制和酬金制为主。
“所有的项目清单定价背后,肯定是有一系列数据支撑的。”宋子谦表示,如同样的服务,基于其管理效率、服务经验、服务密度等优势,万科物业可能在当地给到的定价要比其他公司有优势。物业服务其实是一个以成本为核心的服务,只要内部成本算得清楚,就算是低价小区也能游刃有余。
“目前头部物业企业基本都在做这件事,就是要把内部成本进行细化。”宋子谦续称,站在物业渗透市场的角度看,能采取“弹性定价”的项目还很少。
免责声明:本文内容与数据仅供参考,不构成投资建议,使用前请核实。据此操作,风险自担。
每日经济新闻