缔造企鹅:企鹅产品经理是这样炼成的
来人人都是产品经理【起点学院】,BAT实战派产品总监手把手系统带你学产品、学运营。

这两周把买回来就束之高阁的《缔造企鹅》给看完了。结合之前的产品工作经历,书中描述的很多场景都感同身受。本书定位为“产品经理的第一本书”。作者认为:对于初入行的产品经理来说,业务能力和对于整个产品研发流程的掌握才是重点。书中大部分篇幅也是在讲这些内容。
就像作者在后记中写得那样,这本书不注重方法论层面的东西,而关注自己在腾讯一线岗位的实战经验和成长经历,所以在知识体系上不够系统化,不太适合作为培训产品经理的素材。So在梳理笔的过程中,也按照自己的理解,重新组织了一下框架,算是对方法论框架的一个思考吧。
一、产品经理自画像分析
1. 产品经理是谁?
善于观察并找到市场机会;不直接生产产品,却能推动各个部门合作;善于沟通,可以准确把握用户的心理,用产品征服用户;不直接创造价值,但可以推动公司成长...
- 对用户来说,产品经理需要提供体验优秀的产品;
- 对团队来说,产品经理需要控制风险,抓住用户的真实需求,引领团队打造符合市场需求的产品;
- 对公司来说,产品经理需要创造价值,帮助公司成长。
2. 产品经理日常工作做什么?
- 定义项目的目标(定性或定量);
- 确定一个项目的优先级;
- 通过协调资源保证团队走向成功;
- 报告你工作中成功/失败的事情;
- 对团队和项目有前瞻性,保证方向正确并实现更高的价值,为公司贡献更多利益。
3. 产品经理的进阶史
a. 产品助理:半个人,需要人帮着成长
工作职责:协助产品经理实现功能模块(需求文档撰写、需求跟进)
b. 产品经理:一个人,独立完成功能和产品迭代
工作职责:定义需求的优先级、协调资源实现产品迭代等
c. 专家产品经理:带团队,带领团队前进
工作职责:关注战略性和阶段性目标,为产品发展提建议并进行产品布局,同时制定阶段性的产品目标和策略。
4. 产品经理的知识体系
- 基础知识:逻辑推理、外语阅读及口语、基础的文案写作
- 加分知识:了解信息传播及媒介环境、了解市场营销及消费者心理、懂得编程、了解工业设计
5. 产品经理的核心竞争力:“产品商”
产品商:在缺乏有效资源的情况下,判断和分析出最佳策略的能力。分为产品决策、商业决策、市场决策三个方面。
如何提高产品决策能力:
- 多体验产品,熟悉这些产品的逻辑,找到最佳的方案。
- 明确功能的目标,基于此目标去调整方案。
- 明确整个功能的定位,结合用户体验等因素,宏观考虑产品全局的发展。
6. 优秀的产品经理考量标准
- 能真正洞察人性,熟悉商业模式,并能通过资源把产品推向市场,让用户获得真正益处。
- 轻易看透产品的逻辑和目标,并找出体验不佳甚至没有解决痛点的问题;
- 对于市场有敏锐的嗅觉,能深刻洞察用户的真实需求,并恰到好处的解决用户痛点;
- 能带领团队,打造成功的产品;
- 让正确的事情相继发生。
7. 你适合做产品经理吗?
产品经理并非是一个华丽的职位,而是认认真真地把”解决问题“这四个字做到极致的人,一定要先把问题弄懂,然后才开始思考并解决问题。
有志于成为产品经理的人应该饱含热情和信念,为了满足用户不断出现的需求而驱动自己,通过产品创新的方式,对陈旧的事物进行打击,在满足市场和用户需求上获取价值。
- 需求来源:用户反馈、个人对于功能的规划、老板的需求、数据挖掘出的需求等。
- 产品思维:如何最好地满足用户的需求,实现价值。比如用户反馈需要在手机和电脑上都漫游消息,实际上用户的需求只是把手机上处理不了的消息转到电脑上再重新处理一次。深入了解需求,找到需求的根源非常重要。
二、0岁产品经理应该知道的一些事
1. 产品经理在不同团队中的角色

2. 产品经理的两种角色

好的产品策划应该是这样的:熟知用户并了解市场,与团队成员可以融洽合作并能有效地管理产品。
三、产品分析
分析产品的框架:从产品细节看到对方的考虑、从产品实现看未来的走向、从市场反馈评估前景。
1. 分析产品的流程
a. 初识表象、体验产品
站在产品团队的角度去看待问题,理解产品逻辑,学习他们的解决方法。
b. 根据迭代周期,分析产品方向
关注每个周期及新功能是什么,理解产品的目标和成长状况。
c. 分析市场及用户
定义市场的方法:
- 拥有一组实际存在或潜在的顾客;
- 拥有一系列特定的产品或服务;
- 市场中的顾客普遍都具有某些需求;
- 在决定购买的时候,市场中的顾客需要相互参考(用户根据什么判断产品的好坏)。
分析产品需要关注的问题:
- 用户需要什么样的产品,这个产品满足了吗?
- 之前的产品有哪些痛点,这个产品满足了吗?
- 目标用户是谁?有多少潜在用户?
- 这个产品能被用户接受并引爆流行吗?
通过数据去佐证分析:搜索引擎、官方文档、易观智库、艾瑞咨询
d. 发现机会
分析产品商业价值的三个根本性问题:
- 产品是否满足了用户的需求?
- 是否解决了使用的痛点,有何改善?
- 有多少用户愿意使用?
2. 如何敏感地把握市场机会和降低运营风险?
答案就是最快的获得有效信息。那应该关注哪些有效信息,找来后怎么用?
获得产品的基本运营情况;
- 了解市场风向,根据这个风向有效地制定对应的策略;
- 搜集竞争情报,有效地把握竞争对手的动态并制定相应的策略,保证自身的优势;
- 根据市场热点策划一些运营性质的活动,有利于拉动产品用户量的增长;
- 及时发现用户的抱怨,将收集到的有价值的反馈信息作为产品新功能的备选需求;
- 及时发现一些负面信息,降低运营风险。
信息的有效性从源头可靠性和渠道有效性来判断。有效获取信息的工具:订阅RSS、行业QQ群和微信群、google alerts、APPBot、APP Annie.
3. 如何判断一个项目靠不靠谱?
- 需求是否是真实存在,而不是伪需求?
- 市场份额或者潜在目标用户有多少?
- 产品是如何有效地解决痛点的?
- 是否有对应可以拓展的商业模式或者盈利方式?
另外的角度:需求的刚性程度、频率、用户规模、竞争优势、复制性、盈利能力、社会意义、趋势。
四、用户研究
从0到1,到用户中去,找到你的核心用户。
1. 用户研究的定位
项目伊始,通过用户研究建立人物角色,并赋予这几个人物角色一些特定的资料和任务特征;

- 在项目过程中,通过这几个人物角色进行有效的考虑。假如这个功能这样做,这几个角色会有哪些反应,会导致什么后果?
- 在灰度测试过程中,针对用户群验证人物角色是否有效?
- 根据用户反馈重新调整人物角色,为整个项目发展及后续的新产品提供更多思路,例如商业价值等。
2. 用户调研方法
定性和定量。定性研究是为了了解用户使用的问题,注重于WHY(为什么会这样);定量研究则是为了验证猜想和论证问题,注重于WHAT(事实上,这个产品功能在使用过程中有哪些问题)。
3. 用户调研区分真需求和伪需求
当你阐述功能的好处时,用户往往不会拒绝;
用户表达自己愿意用,不代表在真实场景下他们真的会用;
产品设计的操作路径不一定是用户最喜欢的。有时候,用户有自己的关键路径,而这条路径往往不是最短的那条;
习惯的力量是可怕的。
4. 用户反馈的需求三种类型
伪需求,缺乏场景的描述和建议;
真实存在的需求,但并不是本质问题;
根本需求,触达本质。
五、需求挖掘和分析
需求分两类:雪中送炭(刚需)和锦上添花(可有可无,能被满足最好)。产品经理在搜集需求、分析需求时,一定要关注哪些需求是必做不可的”雪中送炭“的需求,哪些是”锦上添花“的需求,才可以安排时间和资源去开发对应的功能,满足核心用户群的需求,让产品走得更远。
1. 透彻的思考产品需求和功能
- who:用户是谁,他们有哪些特征;
- what:这个功能具体是怎么样的,确认需要做哪几个功能;
- when:什么时候会使用?
- where:使用场景是是什么,功能页面之间是什么样的关系?
- how:用户如何正常使用对应的功能?
2. 需求是否想透彻的自测问题
- 用户的需求是什么?
- 这个需求可以分解成多少个小点?
- 这些小点有哪些可以满足,哪些不需要满足?
- 每个需求点可以通过什么样的功能去满足?
- 这几个功能之间的关系是什么?
- 整个方案有几个页面,和整个产品的关系是什么?
- 功能的入口放在哪儿?
- 用户发现了这些功能之后,他们会怎么使用?
- 如果用户中断了操作,会出现什么样的提示?
- 是否针对功能操作设置了保护机制?
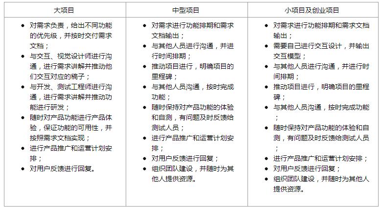
3. 将需求变成功能方案的流程
产品经理和交互设计师先进行沟通,输出基本方案。
产品经理用交互稿和需求文档向上级汇报具体方案。
召集开发工程师和测试工程师,正式宣讲需求,交互稿则交给视觉设计师进行设计排期。
4. 需求文档的作用
方便产品经理自己梳理流程和细节;
方便其他人理解需求并按照文档内容实现功能。
5. 面向不同的对象使用不同形式的需求文档
设计师:基本的流程
开发工程师:基本流程+功能细节
测试工程师:基本流程+功能细节+异常场景的处理
六、 产品设计与跟进
1. 产品项目从需求到诞生的两个阶段
- 探索产品:产品经理需要清楚产品的规划和发展。
- 执行计划:推动开发进度,让功能尽快实现。
2. 明确产品定位及目标
我需要做一款什么样的产品,要有哪些功能,满足哪些需求,服务于哪些用户,有什么产品原则?
3. 产品原则定义的三观
- 价值观—哪些能做,哪些不能做?不做恶,尊重用户。
- 世界观—我们要满足用户的哪些核心需求?每一个产品都有一个核心场景,而核心场景下会有一个最需要被满足的需求。
- 人生观(产品观)—产品需要什么样的生态环境?产品如何在某个生态环境下生存发展。
4. 原型的力量
制作产品原型的目的并非是为了实体,而是为了更好地思考。当你把点子真正付诸实践时才会明白,一些看似靠谱的点子其实执行起来无比麻烦。原型就是让想法落地的一种解决方案,通过使用原型让概念变得更加具体形象,有助于让所有参与人信息一致,且产生更多好的创意。
原型制作思路:梳理结构和流程、模块化、组合及优先级、流程。
原型的作用:用于头脑风暴、用于汇报和评审。
5. 设计思维VS产品思维
两者都从用户需求出发,但产品思维注重效用—即最后可以带来多少好处;设计思维注重感受—即使用过程中感觉到的好坏。在需求分析的前期阶段,用产品思维发现需求,在产品设计阶段,由设计思维主导。
如果一个产品设计得有缺陷,就应该推导出这个缺陷是如何形成的,而这种推导的过程则是寻找最佳解决方案的设计思维在起作用—从对方的失误中找到机会,也是一种方法。
6. 如何确保方案始终是为用户设计的方案?
- 尽快确认产品原则,在评审之前确保需求一致;
- 产品经理要清楚思考自己的方案,以便随时应对别人的挑战;
- 在只有一个方案时(尽管是最佳方案)最容易受到挑战,产品经理一开始可以多考虑出几套方案,让评审人员了解多个方案后做出最佳的选择。
- 有效的引导评审人员认可产品经理最想实现的方案。学会控制老板的预期和需求,同时推荐几套方案给老板,引导老板认可选择自己的方案。
- 提前和相关的设计师、开发者定好方案,避免他们对方案的调整一无所知。
- 提前和用户研究员一起沟通方案,了解到在方案实现过程中可能需要关注的数据。
7. 说服力:从场景化出发的用户价值
在产品开发过程中,如果相关人员都没有被产品经理说服并同意产品经理的方案,就会产生情绪—而情绪化的的结果则是潜伏在产品开发过程中的风险会不断出现。因此,产品经理不仅需要看到主流用户的需求,还要看到团队其他伙伴各自的出发点,可以和他们进行良好沟通,推动产品实现。
准确阐述用户需求和价值,从场景化需求出发,结合用户使用习惯和行为数据,说服团队小伙伴认可你的方案。
示例:
- 场景:一个人在开车过程中,需要通信。
- 用户行为:一只手开车,一只手操作手机。
- 目标:快速而便捷地操作手机,最好不要分散太多注意力。
- 效果:用户打开应用之后,直接长按就可以实现语音操作。
8. 目标至上—细节和ROI的故事
通过权衡用户的需求和产品的价值来对需求的优先级进行排序。用户的需求不外乎三种:现在就应该实现;可以拖延实现;绝不可能做的。把主要的精力投入到新功能开发,产品需要前进,需要有前进的动力。对于一个项目来说,没开始做之前永远不知道会遇到什么问题。在项目进行中,带着问题不断前进,推动问题解决和项目进度,是产品经理需要关注的事情。产品经理的执行力其实就在于如何规划功能,并引导相关成员把功能实现。
9. 开发结束后,产品体验常常会遇到的问题
开发完成的功能和需求文档有所出入。
有一些边界数值问题没有进行限制。
流程体验不是闭环。
有些真实操作的体验有点不爽。
10. 提高效率的方法论:PDCA
Plan:明确任务的目标,并及时分解
Do:找到最快做这件事情的方法,并动手试验一下
Check:验证效率
Action:全身心投入
11. 项目中的墨菲定律—如何防止事情变糟
在项目启动之后,风险往往是导致项目走向失败的不稳定因素。如果项目延期,不仅有可能错过最佳的发布时机,还有可能引起团队内部的不稳定,毕竟时间越拖越久,每个人都容易产生不满情绪。
七、 用户体验
打动内心的不是早已了然于胸的生活经验,而是触不及防的各种”意外“。
用户体验指用户在使用产品过程中的操作感受以及在此过程中产生的心理活动。大部分时候,人对于产品都有一个期望,而能否满足他们的期望,就是产品体验好坏的衡量标准。以一个简单公式来说:用户体验=实际操作-用户期望。
1. 提高用户体验的方法:提升实际操作的“快感”,把控用户的期望。
a. 实际操作的体验提升要素:
- 便捷性。用户在使用过程中总有一个使用的目标,我们可以让他最快最方便的达成目标。
- 反馈性。用户在使用中,每一个操作都要有对应的反馈。
- 感官性。通过界面变化来示意用户操作,或带来视觉上的体验。
b. 把控用户的期望:
通过版本迭代把控用户期望。对于用户来说,提前知道了产品的迭代周期就容易消除期望的起伏。
通过人物角色了解用户期望。在通过用户调研方法建立核心任务角色之后,可以按照电视剧的模式描述每个人物的特点,然后根据特点进行头脑风暴,讨论这几个核心用户在使用产品过程中会遇到哪些问题—甚至是吐槽什么样的话。
通过新功能的方式推动产品前进。让用户感到“意外之喜”。
2. 有效和无效的反馈
用户在面对产品时,会有三个阶段:感知、认知、行动(反馈)。
如果想要保持良好的产品体验,需要在感知层做到“别让我讨厌”,在认知层做到“别让我思考”,在行动层做到“别让我等待”。
a. 感知:别让我讨厌
符合约定俗成的习惯。
让人产生沉浸感。用户可以快速了解产品的功能,并能快速通过感受界面等设计元素营造一种想要使用的场景。简单明了的操作,所见即所得;准确清晰的下一步操作提示;及时反馈及容错引导机制都是营造沉浸感的手段。
符合大众审美的设计。
b. 认知:别让我思考
一个好的产品应该满足大部分人都能准确理解并使用的目标。具体表现在以下几方面:文字可读性强;可视化的视觉表达;减少干扰元素(谷歌搜索主页);用产品思维而不是技术思维。
对于产品来说,首先需要的是被认可,当用户遇到输入框的时候,输入了一大堆字符串,这时总是提示用户输入了非法字符,用户怎么知道哪些是有问题的,哪些是不允许的呢?
在日常产品工作中,总会遇到一个经典问题:用户注册问题。
- 允许输入什么样的字符?
- 允许输入多长的字符?
- 超出或少于规定字符的时候,如何提示?
- 出现非法字符怎么办?
从技术角度来说,不符合要求的应该马上报错,但可以优化一下整个流程,减少必填字段,降低错误出现的概率。对必填资料进行优先级排序,只暴露最简单的注册用户邮箱和密码,可以有效提升转化率。产品思维其实就是一种取舍,让用户更好地理解,需要做的简单一点,甚至是没有效率一点。
c. 行动:别让我等待
对于用户来说,在一个产品的使用过程中,最贵的就是时间成本,尤其是等待的时间。“别让我等待”一直是用户体验中最需要关注也最容易出现的问题。对于用户来说,所见即所得、一输入就得到反馈是理想状态,但要达到这个理想状态有许多难以解决的难题。因此需要通过一种有效的反馈机制来规避或者延缓这类问题带来的体验伤害。
3. 如何有效地找到自己想要的色彩方案?
借用现实的物体或者电影的场景进行描述和类比。例如查找功能可以认为是一种探索功能,代表这样行为的场景有:星空、宇宙、吸铁石,借助这些沟通的方式,视觉设计师可以从中提炼对应的三到四种颜色。通过现实物体和电影化的场景进行描述能取得比较好的效果,因为这些场景是用户也可以接触到的。
产品经理一定要多看电影,学习摄影,这样就可以有效地提升对于色彩的敏感度和识别能力,并有效地增强个人对于色彩的设计和审美的水平。
八、产品运营
1. 产品运营的职位分工
- 运营策划:以数据为依据进行方案策划,实现拉动用户量等目标。
- 商务拓展:在公司外部寻找合作机会,实现资源的交互和合作的共赢。
- 活动策划:结合产品的品牌和定位,通过活动不断施展营销手段,让用户和市场增强对于产品的认可度。
- 数据分析:基于数据进行分析,并提供对应决策论据。
- 市场监控:对行业、市场及竞争对手的监控。
2. 产品运营的工作:处理产品与市场和用户的关系
- 帮助整个产品在市场竞争中取得成功(市场);
- 帮助产品在市场中的数据健康、用户反馈良好(市场);
- 帮助产品构建与用户沟通的桥梁,响应用户的反馈,搜集问题并解决(用户);
- 做产品推广(活动、渠道);
- 通过运营推动产品的进步。
3. 产品运营的三个目标
提高用户量(拉新)、提升用户活跃度(促活)、注重营收和成本(转化)。
4. 如何有效地推广产品?
产品运营的目标就是把产品推向市场,需要关注市场及用户对于这个功能的了解和接受度。先思考以下三个问题:
目标用户的特征是什么?他们喜欢什么?
产品有哪些功能是亮点,产品的市场定位是什么?
有哪些资源可以用于推广产品?
5. 用户反馈
用户反馈分为建议、咨询、投诉三种。关注用户反馈的共性,尤其是事实描述。
真实客观地记录事实,避免主观感受:关注事实描述,并验证问题;如果无法验证,需要和用户详细地沟通重现方法;避免受到情绪化的反馈影响,利用统计学的方法和后台数据分析问题,成为排列优先级的凭证。
6. 产品运营中的坑
没有数据支撑就进行决策;
注重提高用户量,但不注重质量。运营活动时常吸引了许多用户进来,但留存率很低。
不重视成本和转化率,只关心声势。
7. 一个新功能的KPI指标
新功能使用量/使用率:了解用户对于该功能的接受度;
新功能入口点击量/点击率:了解用户触达该功能的路径,方便后续的运营推广;
新功能转化率:了解该功能的用户价值;
新功能留存率:了解该功能的热门程度。
8. 消费者VS用户
两者最大区别在于对人的认同程度。服务消费者关心的是买卖关系,你没有购买我的产品就不是我的用户,我不需要为你付出成本;服务用户则认为只要是和产品接触的人,就应该纳入产品设计的考虑范畴。
9. 注意力经济
从经济学角度来看,稀缺资源有着特别的价值。但在信息爆炸的今天,稀缺资源反而变成了消费者的注意力。吸引用户注意力的理由:内容的稀缺性、兴趣与关系链。
人生就像滚雪球,最重要之事是发现足够湿的雪和长长的坡。产品运营也是一个滚雪球的过程,需要持续关注这两个问题:如何找到足够湿的雪(精准定位蓝海和目标用户)和如何找到长长的坡(持续运营的能力和产品迭代计划)。
最后贴上大神张小龙的一句话,愿产品汪们共勉:

作者:StevenFU,成长中的产品汪。喜欢分享新看的书,发现的好文章,好产品,好设计和自身的一些学习经验与总结。微信ID:373525670
原文地址:
http://www.jianshu.com/p/19431a812009
本文由 @StevenFU 授权发布于人人都是产品经理 ,未经许可,禁止转载。