LDO结构及工作原理介绍
本来不打算介绍LDO的,毕竟这一章是开关电源拓扑专题嘛,但因为LDO和BUCK电路有千丝万缕的联系,大部分开关电源学习都是从线性电源(LDO是线性电源的一种)引入的,而且二者在某些小功率场合也可以相互替代使用。所以还是把LDO部分拿出来作为一篇总结一下吧,以基本原理为重点。
下图1是模拟电路中学习过的最基本的稳压电路,核心器件是稳压管,它的稳压工作区间决定了输出稳压的范围,通过这种简单电路,可以实现小电流(百mA级别),小动态范围内的稳压。图1右边电路仅多了一个2N3055三极管,目的就是提升输出带载能力,同时三极管还引入了电压负反馈,起到稳定输出电压的作用。


图1.基本调整管稳压电路
当输入电压Vin增大或输出负载电阻增大,输出电压Vout会瞬间增加,三极管的射极电Ve压随之增大,如果基极电压Vb不变,则Vb-Ve就会减小,进而输出电流减小,Vout减小。
上述基本调整管稳压电路存在两个问题:
(1)输出电压不可调
(2)输出电压Vout会受到Vbe电压波动的影响,稳定性较差。
因此,目前LDO或线性稳压器通常会引入运算放大器,加深负反馈的同时提高输出电压稳定性。


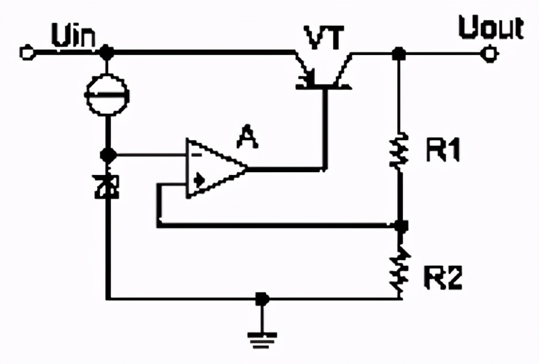
图2. 通用LDO电路原理图
图2所示为通用LDO的原理结构图:在基本稳压管调整电路基础上增加了运算放大器A和分压电阻采样网络R1和R2。当输入电压Vin增大或输出负载电阻增大,输出电压Vout会瞬间增加,通过R1、R2分压采样得到的电压也增加,由于是反向端输入,运放A的输出会相应减小,则Vb-Ve就会减小,进而输出电流减小,Vout减小。下面介绍几种目前常用的LDO或线性稳压器结构:

图3. 传统NPN型稳压器
图3所示,为最早的NPN型线性稳压器,在NPN稳压器的内部使用一个 PNP管来驱动 NPN 达林顿管(NPN Darlington pass transistor),输入输出之间存在至少1.5V~ 2.5V的压差(Dropout Voltage)。这个压差为:


图4. 准低压线性稳压器QLDO
另一种广泛应用于某些场合是准LDO(例如:5V到3.3V 转换器)。准LDO介于 NPN 稳压器和 LDO 稳压器之间而得名,导通管是由单个PNP管来驱动单个NPN管。因此,它的跌落压降介于NPN稳压器和LDO之间:


图5.低压差线性稳压器LDO
在LDO(Low Dropout)稳压器中,导通管是一个PNP管。LDO的最大优势就是PNP管只会带来很小的导通压降,满载的跌落电压的典型值小于500mV,轻载时的压降仅有10~20mV。LDO的压差为:


图6. 超低压差线性稳压器
由P沟道MOS管构成的PMOS超低压差线性稳压器(VLDO),其压差可降至 100mV左右。由 N沟道MOS管构成的NMOS VLDO,其压差可低至几十毫伏。

下图7中总结了各类线性稳压器或LDO的电路结构,标注出了关键节点器件的压降特性,可以一目了然的对比它们的差异。

图7. 各类线性稳压器电路结构图
总的来说,三极管电流驱动、MOS管电压驱动,三极管静态损耗大,MOS管静态损耗很小。双极型管子由于其电流增益比较大,可以为负载提供相当大的电流,MOS管提供的电流相对较小。NMOS的源极与负载并联使得输出端是一个低阻抗节点,LDO的输出阻抗比较小且受负载波动的影响弱,输出端上的极点处在高频区域。但为了导通NMOS管,G端至少比S端高一个阈值电压,一般情况0.7V。如果所要求的压降幅度比较小,那么不得不考虑另外设计升压电路电荷泵来提高NMOS的G端电位,电路因此会变复杂。PMOS的漏极与负载并联使得输出端是一个高阻抗节点,LDO的输出阻抗大且受负载电阻影响。输出会给系统引入一个位于低频段的极点,给系统的稳定性带来影响。


图8. LDO调整原理
LDO正常工作在点P1,负载电阻降低,输出电流增大,输出电压Vo降低,VGS增大,VDS增大,工作点移动到P2,反馈电压降低,放大器输出VG增大,VGS增大,ID增大,Vo增大,VDS减小,工作点移到P3,在大负载上达到新的平衡。总的来说,与BUCK电路不同,LDO的调整管工作在线性区(放大区),其优点包括:
(1)结构简单,外围器件少,使用方便
(2)无开关噪声,可应用于要求高精度低噪声的模拟电路中
但缺点也同样明显:
(1)只能降压,不能升压
(2)效率低,特别是输入电压高的情况下,一般负载电流小于1A情况下使用
以上这就是这一篇讲述的内容了,概括性的讲述了从基本调整管稳压器到目前常见的各种类型线性稳压器的电路结构、工作原理。
该内容是小编转载自网络,仅供学习交流使用,如有侵权,请联系删除。如果你还想了解更多关于电子元器件的相关知识及电子元器件行业实时市场信息,敬请关注微信公众号 【上海衡丽贸易有限公司】