莆田擢英、哲理、砺青等各民办中小学2020年招生方案发布啦

莆田市各民办中小学校2020年招生方案
发布啦!
小编第一时间进行汇总
赶紧来看下~
初中
莆田擢英中学



莆田哲理中学




莆田砺青中学


莆田砺志学校


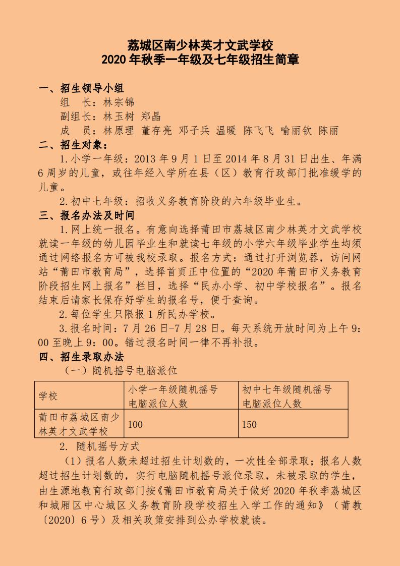
荔城区南少林英才文武学校


砺成中学



莆田市私立实验中学


涵江区私立银河学校




小学
荔城区德翰小学


荔城区骄子小学


城厢区名邦小学




高中
莆田擢英中学


莆田哲理中学



莆田砺青中学

莆田砺志学校

莆田市私立实验中学


来源:莆田市教育局

莆田市各民办中小学校2020年招生方案
发布啦!
小编第一时间进行汇总
赶紧来看下~
初中
莆田擢英中学



莆田哲理中学




莆田砺青中学


莆田砺志学校


荔城区南少林英才文武学校


砺成中学



莆田市私立实验中学


涵江区私立银河学校




小学
荔城区德翰小学


荔城区骄子小学


城厢区名邦小学




高中
莆田擢英中学


莆田哲理中学



莆田砺青中学

莆田砺志学校

莆田市私立实验中学


来源:莆田市教育局