Suunto新款户外训练表Race究竟如何打动挑剔跑者?

全文共4899字,阅读大约需要13分钟
提起Suunto,就会让人联想起探险与运动,联系起这个品牌的诞生地芬兰,众多的湖泊、岛屿、森林,人们在潜水、跑步、越野、滑雪。
今年,Suunto这个品牌的历史有87年,用户已遍布全球,无数知名的国际运动员在使用。此外在质量与耐用性上,晓明哥迄今为止还保留了一块Spartan Ultra,那是2018年的产品,有5年多了,依然好用,没舍得挂在某鱼上。
品牌方牛气冲天将Race“夸”成适用于比赛和训练的终极性能腕表,面对如此高调的新品发布,引起了晓明好奇心,晓明哥约了资深越野跑者—越野小司机Seven李松(2019/2023年金华之巅60km冠军)以及资深越野跑摄影师刘小杜进行严酷的野外功能评测、50公里越野跑实战以及结合最新的训练理论来解析这款表如何用于训练与恢复。


Race上手佩戴感受
Seven李松:
Race可以说在继承了Vertical的基础上,采用了全新外观设计,配备了 AMOLED 彩色触摸显示屏,镜面是蓝宝石水晶,增加了透光与抗磨损,在明媚的阳光下,屏幕显示非常清晰。
操作键采用1个旋钮 + 2个按钮,中间位置的旋钮采用了精密光学数码旋钮。使用的感觉简捷、易上手。
这款表采用22mm超透气的硅胶表带,表壳是钛合金,戴在手腕上的感受比Vertical钛合金版轻盈,很适合速度型的比赛。
晓明哥:
Race采用全新1.43 英寸 AMOLED 炫彩高分辨率触摸屏,分辨率为466x466 像素,亮度1000尼特,这款钛合金重量为 69克,较Seven你之前佩戴的Suunto Vertical钛合金版轻了5克。
在阳光明媚的条件下显示依然非常清晰


Race 的用户界面
Seven李松:
Race配备了全新的用户界面,抬手后手表被唤醒,向上滑动屏幕,进入到全新的小组件应用界面,这个操作感觉很自然。
小组件有丰富专业训练及健康方面的数据,可以帮助我查看恢复得好不好、训练负责时候合理科学,帮助我安排接下来的训练与比赛,这是个非常棒的功能,给人以耳目一新的感觉。

晓明哥:
Race这次手表用户界面的小组件能让人轻松查看常用数据与操作,常用的有19个,具体在左右滑动,每个小组件点击进入后可以查看详细的数据。
重点要提是HRV恢复、训练负荷/恢复(CTL与TSB)直接在腕表上显示,这些功能将在下文单独介绍。
19个功能(向下滑动查看):
1、控制面板☞查看日期、腕表充电情况和其他设置。
2、运动记录☞在运动记录中查看活动记录。
3、计时器☞用于记录时间的秒表和倒数计时器。
4、通知☞在腕表上获取关于来电和文本消息的通知。
5、心率☞通过光学心率传感器测量的心率趋势。
6、血氧☞血氧水平可以指示疲劳状态并且是高海拔地区的实用指标
7、活力☞活力显示了一天中身体的能量水平。
8、日出/日落和月相 日出,日落,日照时间和月相。
9、天气☞当前天气和预报。
10、步数和卡路里☞统计的每日燃烧卡路里数和步数。
11、海拔和气压、温度。
12、睡眠☞跟踪睡眠阶段以及7天内的趋势。
13、指南针☞请根据地磁北极确定前进方向。
14、媒体控制☞控制在手机上播放的音乐、播客或其他媒体。
15、地图☞可在地图上进行定位和导航。
16、HRV☞恢复 请根据心率变化监测恢复情况。
17、恢复训练(TSB)☞请根据训练负荷监测恢复情况。
18、进展(CTL☞查看训练进展状态。
19、训练查看本周的训练负荷和建议。

Race的操作
Seven李松:
操作方面,从时间界面向上滑屏进入小组件界面,向下滑屏进入进入锻炼选项。也可以通过按键与光学数码按钮操作,右上按键直接进入锻炼选项,选择项目开始运动,右下键是回退键,中间的光学数码按钮可以说是万能键。
晓明哥:
Race这次提供的95+运动模式中,每个运动模式可以设置高达14项参数,例如电池模式(不同的导航精度)、地图、强度区间、语音反馈、感觉、Suunto高能训练等,特别要提的是地图、语音反馈及Suunto高能应用这三项。


Suunto高能应用程序
Seven李松:
除了上述所有内置功能外,我发现Race通过Suunto高能应用程序商店开发的几十个应用程序实现功能扩展,包括营养提醒、比赛伴侣应用程序、航点应用程序、海拔概况应用程序、燃脂等应用组件、Cooper有氧测试、无氧阈值测试等,同步到手表后,可以在锻炼模式选择的运动中进行设置。

晓明哥:
除了Suunto高能应用程序商店之外,还可以通过Suunto App上结构性锻炼来创建训练课程,在我的Suunto高能训练栏同步至Race。





50公里越野赛实战
Seven李松:
之前的比赛是戴着Suunto Vertical参赛,这是第一次戴着Race比赛,由于接下来要参加云丘山越野赛 by UTMB,这场在南京汤山的2023 UTO 助力国际越野挑战赛就当赛前热身训练了。
这次比赛,选择越野跑(山地)运动模式,并设置了语音反馈,以及在Suunto功能里选择了“safe的应用”(一个可以在遇到紧急情况下准确定位用户经纬度的应用)与ultra race time(比赛时间预测)。

Seven李松:
经过这些设置,比赛过程中手表除了显示距离、配速、心率、海拔剖面图之外,还能提示预计完赛时间,此外通过最新的开放式耳机Suunto Wing可以听语音心率及配速播报。

特别要提的是比赛过程中,地图导航非常惊艳,任何一个新手,你只要有看导航的习惯,在主要的关键路口,或者是一些弯弯绕的地方去看手表这个导航,它会沿着轨迹显示你将要转弯的方向,会给你一个颜色标注该往哪边拐,具体来说红色线是经过的轨迹,深蓝色线是导入轨迹的线,浅蓝色是前方要去的正确轨迹线。
有了这个地图与导航,路痴真的也很难迷路。另外一点就是比赛时光电数码旋钮带来的亮点,通过旋钮来调节地图的精度非常的方便。
地图导航

比赛中手表的数据,完赛距离50.76公里、上升1799米,下降1800米,用时6:02:04,配速7:07,平均心率145。
对比比赛轨迹距离49.8公里,实际距离数据是可以接受的。
比赛后手表运动记录页面
(完赛距离、配速、心率、爬升图)





运动记录数据分析
Seven李松:
Race表上运动记录除了以上之外,还有功率、步频、步数、强度区间分布统计、卡路里、最大摄氧量、恢复时、PTE、EPOC的数据,而SuuntoAPP上可以看到更加详细的数据。

向下滑动查看
晓明哥:
PTE(Peak Training Effect)峰值训练效果,PTE是一项相当个人的量化指标,它的数值从1.0~5.0,能够客观地量化这次训练到底是轻松还是辛苦,数值越高代表训练的越刻苦身体承受的压力越大,同时也代表着训练效果越好。
这次Seven比赛后手表数据的显示训练的效果PTE5.0 、EPOC(246ml/kg)、训练后完全恢复需要的时间120小时,以及结合此次训练心率强度区间,可以根据量化的数据,客观判断此次以赛代练的训练质量,这也是Sunnto 为什么将这些数据显示的重要原因。
PTE评判标准

其次关于最大心率210的问题,这是由于在比赛中手表在手腕上的滑动导致,对所有光电手表品牌的用户而言,是一个比较普遍的现象,完全没有必要大惊小怪。
在这里,晓明哥给予三个解决之道:
第一:就是手表佩戴方式,手表在腕骨上方,2指节处确保佩戴稳固;
第二:腕部较细的人可以单独购买硬质地、长度适宜的表带,有助于手表与腕部贴合牢固;
第三:需要高强度间歇训练时可选择佩戴Suunto心率带。

HRV 跟踪小组件
晓明哥:
Race 小组件之一是新的 HRV(心率变异性)跟踪小组件。HRV表明您的身体是否准备好接受训练。
HRV也是一项相当个人的量化指标,戴着Race入睡多晚可以提供近7天的平均值(测量三晚后出现),看起来是这样的:

晓明哥:
在Suunto App的训练区,提供训练和恢复指导的 Suunto AI教练现在能将HRV 值一起做综合评估。
如果它看到您的 HRV 值高于正常值,例如很高的训练负荷,它会提醒您,也许您需要考虑稍微改变一下您的计划,让身体修整一下。


Suunto APP训练区
与AI教练对选手的帮助
Seven李松:
晓明哥,我这次比赛,手表上显示了一些新指标,CTL、ATL、TSB,这些指标有什么作用?

晓明哥:
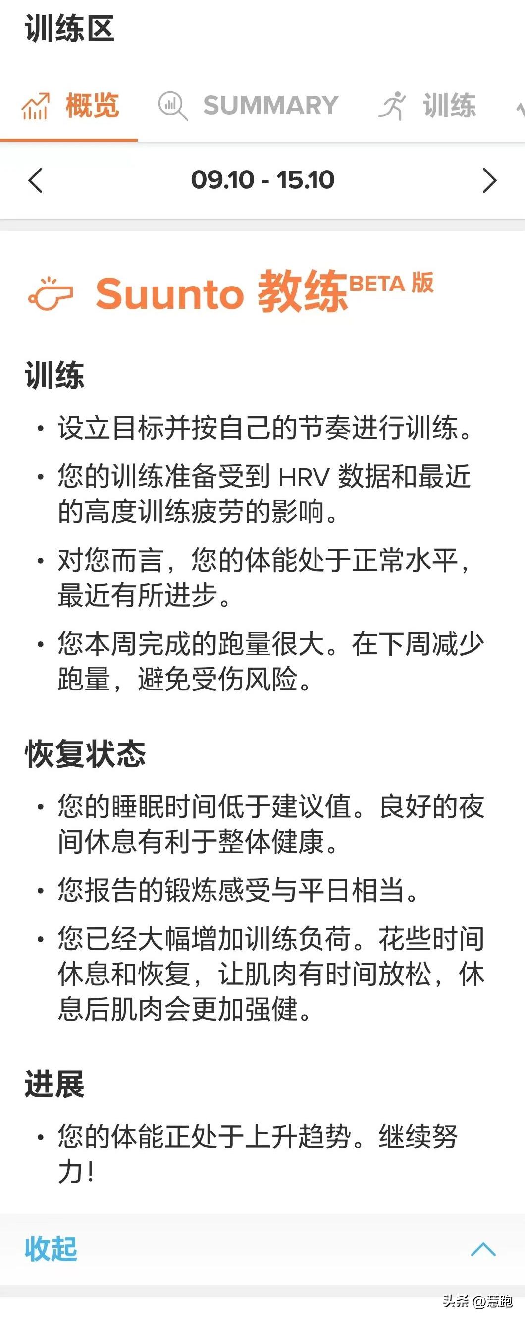
这是一个被广泛忽视但非常重要的话题,那就是如何运用手表与 App来进行指导用户进行训练负荷/恢复分析。Suunto 在手机App设置了“训练区”,适用于所有支持 Suunto App的手表。
训练区结合Race数据及Suunto 教练,考虑了“数百个不同的参数”,提供具体的指导。在每一次比赛和训练,手表都会测量一个TSS值(训练负荷),体能水平(CTL)是过去60天平均训练负荷,疲劳度(ATL)是最近7天的平均训练负荷,体能状态(TSB)=CTL-ATL。
那么什么是好的体能状态呢?以下这张图表就是一个好的训练负荷计划与表现
好的训练反应在体能水平(CTL)、疲劳度(ATL)与体能状态(TSB)三个参数的趋势图

如何查看训练与恢复?
点击Suunto App底部选项卡之训练区可以看到概览、训练、进展、RECOVERT、睡眠等7栏,在进展栏可以看到相关体能水平(CTL)、疲劳度(ATL)与体能状态(TSB)三个参数的详细数据。
此外Suunto AI教练会给出具体的训练建议,例如
1、正在丧失体能或正在恢复(在此阶段,训练强度过低,您的体能将衰减。要获得比赛的新鲜感,以此阶段作为目标。)
2、维持体能(保持在此阶段,您将维持体能。要改善体能,需偶尔进行有效训练。)
3、体能良好(对于大多数运动达人,这是您训练最能体现效果的区域。您的体能和疲劳均会适当增强。)
4、强度过高(在此区域,患病和受伤风险均会显著增加。)


对于不太关心Suunto 训练区的用户,Suunto AI教练在训练区概览板块,用简明扼要的语言,提供一周的训练、恢复状态与进展分析及建议,还可以看到训练负荷、强度、训练量、影响、恢复状态(包含HRV、体能状态、睡眠、感觉四项,其中感觉获得需要每次训练与比赛前在手表上锻炼模式项目里设置开,结束后进行自我评估)、进展(体能水平、CTL)六项更具体的分析。

总结
本文通过评测、实战与讨论的方式,简要介绍了Suunto Race的新功能。
Race不仅延续了Suunto一直以来极高的颜值和质感,更重要的是具有一些可让您一览事物的前瞻功能例如地图导航、营养管理、比赛时间预测等。Suunto训练部分关键数据的专业呈现并结合Suunto AI教练的训练建议,令这款产品的竞争力不容小觑。
它把以往深层且专业的数据通过手表和App体现得更加直观,正如Suunto Race的产品命名,真的能为运动表现人群带来专业、易用的训练支持与比赛支持,自信于比赛之起点。

RACE手表的最新功能以及一般规格(向下滑动查看):
– 全新 1.43 英寸 AMOLED 炫彩高分辨率触摸屏,分辨率为466x466 像素,亮度为 1,000 尼特
– GPS 电池续航时间在多频段/双频下为 40 小时(在“探索”模式下长达 120 小时)。
– 日常使用续航时间为 12 天,待机续航时间为26 天
– 添加光学数码旋钮
– 添加新的夜间 HRV 跟踪以及 HRV 趋势功能
– 添加 Suunto AI Coach教练的训练建议 与上述 HRV 集成跟踪
– 将锻炼计划器添加到手表本身(通过Suunto App,支持TrainingPeaks)
– 表盘添加带有 CTL、TSB、HRV 的训练小组件
– 添加新的日常伴侣、新的日常小组件、新的迷你小组件
– 添加在手表上显示的睡眠阶段
– 添加“马拉松”、“越野跑”跑步比赛估计
– 添加跑步心率阈值
– 添加新的运动模式,超95+运动模式
– 添加小组件的自定义
– 改进的音乐控制触摸控件(用于控制手机音乐)
– 保留浮潜深度计功能,支持深达100米
– 22mm透气硅胶表带
– 保留/具有军用耐用性规格
– 两种型号选项:钛合金款和不锈钢款
– 两种型号镜面均配备蓝宝石水晶
– 钛金属据称重量为 69 克,不锈钢为 84 克