安徽省旧车补贴来了,详细解读这个政策,如果你准备买车可以看看
安徽省汽车补贴,这个主要分为旧车报废补贴和旧车置换补贴。

一:种类:
旧车报废
也就是说你的车到报废厂里面报废掉,这个适用车的年龄比较大,车也就值几千块钱可以去报废,因为到报废厂也就给你几千块钱。

旧车置换
也就是说你可以把你的旧车卖掉,卖给自己亲朋好友卖给收二手车,卖给4s店都可以,只要求你过户就行。

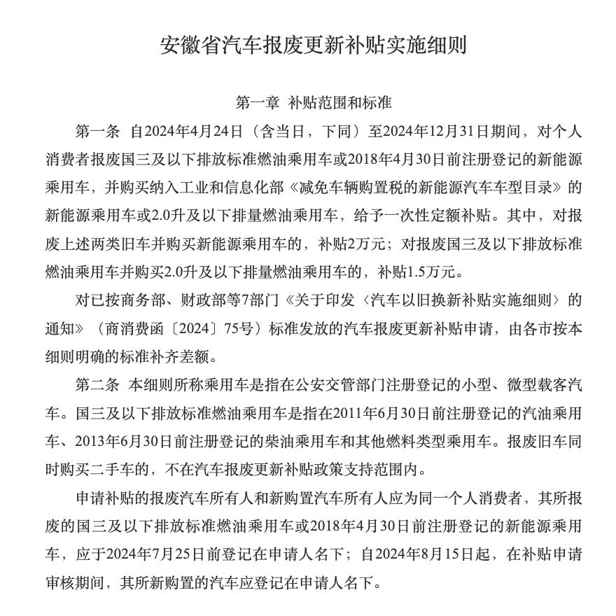
二:旧车报废政策
补贴金额
针对报废旧的燃油车或者旧的新能源车再购买新能源车的补贴20000元,针对报废旧的燃油车,再购买燃油车的补贴15,000元。


补贴政策条件
申请报废的旧车和购买的新车必须为同一个人,如果不是同一个人,享受不了这个政策。
报废的旧车应于2024年7月25日前登记在申请人名下。这句话的意思就是说你的旧车登记的时间必须早于这个时间,如果你是2024年7月26日购买的车登记在自己的名下,然后再买新车,那是享受不到这个补贴的。

并且自2024年8月15日起,在补贴申请审核期间,新购的汽车应登记在申请人名下。这句话的意思就是说,你的新车需要在2024年8月15日起购买然后登记在自己名下,如果你是在之前购买的话,也是享受不了这个补贴。

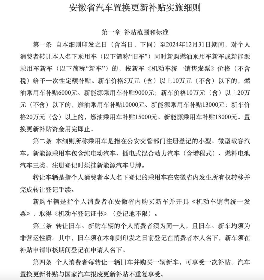
三:汽车置换补贴
规则:

旧车需在安徽省汽车置换更新补贴实施细则印发之日前登记在消费者名下。这句话的意思就是说,你之前的旧车登记在自己的名下时间需要在这个发文之前,比如说这个发文是2024年9月7日,也就是说你的旧车登记在自己的名下 需要在9月7日之前,也就是说9月6日9月5日都可以。如果你是在9月7日之后再买一个车登记在自己的名下,然后再把这个车卖了,再买新车是享受不了这个置换补贴的,新车需在补贴申请审核期间登记在申请人名下。

补贴选择:
而且这个置换更新补贴资金也是用完即止,另一方面汽车置换更新补贴与国家汽车报废更新补贴不重复使用,也就是说安徽省补贴和国家补贴只能选择一个。
转让旧车和新购车辆消费者为同一个人,也就是说你的旧车和在购买的新车需同一个人,如果是旧车是别人的名下是享受不了的。

补贴金额:
补贴金额是根据新车的价格来的,按照新车《机动车统一销售发票》也就是4s店给你的开票价格,但是这个价格是(不含税)的,从而给予一次性定额补贴。

新车价格5万元(含)以上10万元(不含)以下的:
燃油乘用车补贴6000元、新能源乘用车补贴9000元;
新车价格10万元(含)以上20万元(不含)以下的:
燃油乘用车补贴10000元、新能源乘用车补贴13000元;
新车价格20万元(含)以上的,
燃油乘用车补贴15000元、新能源乘用车补贴18000元。
置换更新补贴资金用完即止。

完整图解:
