没有3C认证禁止携带登机、多家快递拒收,你的充电宝还安全吗?
如果最近你要坐飞机,可能得检查一下你的充电宝是否有3C认证,不然很有可能被机场案件拒之门外。由罗马仕引起的充电宝召回事件余波未平,6月26日,民航局发布紧急通知,自6月28日起禁止旅客携带没有3C标识、3C标识不清晰、被召回型号或批次的充电宝乘坐境内航班。
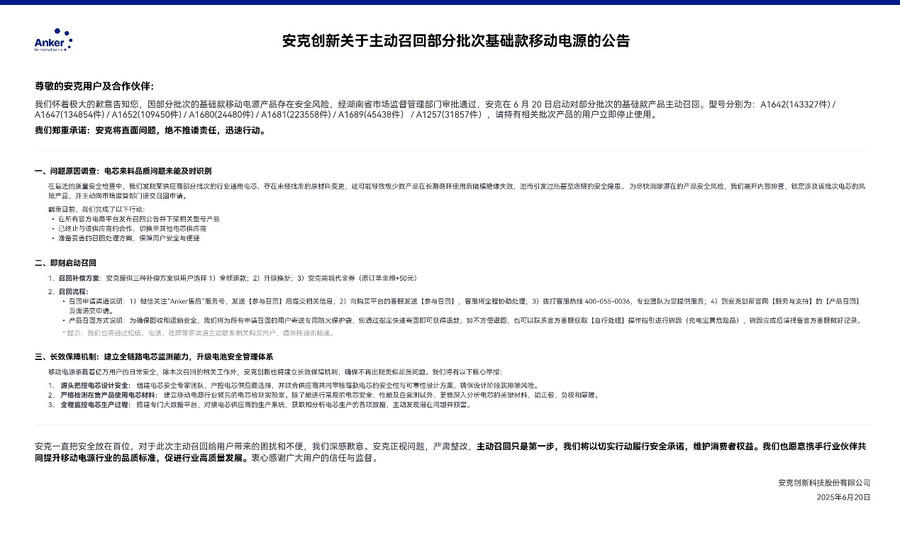
6月16日,深圳罗马仕科技有限公司因“电芯缺陷在极端场景下可能过热燃烧”,宣布召回3款型号的充电宝,共计49万台。仅4天后,安克创新(Anker)也宣布在中国市场召回71万件基础款移动电源,原因是“供应商电芯存在未经批准的原材料变更,可能导致隔膜绝缘失效,引发燃烧风险”。
此次充电宝为何被大规模召回?手边的充电宝还安全吗?

来源:中国民航局网站
百万台充电宝召回受阻,没有3C认证
此次召回事件的导火索还要追溯到今年6月,北京联合大学、中国传媒大学等21所高校相继发布通知,要求师生排查并停用罗马仕20000毫安充电宝。校方检测显示该型号充电宝在充电时自燃概率超行业均值300%,且多起自燃案例已导致财物损失。
6月13日,“多所高校禁用罗马仕充电宝”冲上热搜。6月14日罗马仕公开致歉。
据公开报道,早在今年3月,一架从杭州飞往香港的航班起火最终备降福建,经过航司调查,起火原因为罗马仕的充电宝发生热失控。
6月16日,深圳市场监督管理局发布公告称,因部分产品在极端场景下可能存在燃烧风险,深圳罗马仕科技有限公司将召回三款型号的移动电源。罗马仕宣布将为消费者提供免费更换或退货退款服务,但召回流程却阻力重重。

图源:罗马仕公众号
“提到罗马仕快递小哥就说寄不了,他们说有自燃风险。”在杭州上大学的小张告诉记者,看到罗马仕召回的新闻后,她发现自己购买的充电宝正是被召回的型号,就按罗马仕的召回流程操作,但试了几家快递都说不收罗马仕的充电宝。

在社交平台上也有多名网友反映,遭遇快递拒收罗马仕充电宝的情况,而从昨天(6月25日)开始,陆续有读者向潮新闻反映,部分快递企业对于电池、手机电池、锂电池、蓄电池、移动电源(充电宝)、随身WIFI等六个品类暂停寄递服务。
潮新闻记者尝试使用多家快递企业小程序下单寄送充电宝,发现多数小程序均显示暂停充电宝寄递服务。
深圳市市场监督管理局接受媒体采访时表示,罗马仕正与快递企业协商统一回收方案,同时研究替代性处理措施。但截至发稿,品牌官方仍未公布具体解决路径。
不过罗马仕于6月22日推出 “自行处理”流程,用户需扫码登记信息,将充电宝电量耗尽、用盐水浸泡后安全丢弃,并拍摄视频报备客服。
电芯不合规成自燃隐患,或引发移动电源行业巨震
随着民航局“充电宝3C禁令”发出,#民航局对充电宝发紧急通知#很快冲上话题热搜。
3C认证,又称强制性产品认证。2024年8月1日起,国家市场监管总局正式实施移动电源3C认证强制标准,未获认证的产品将被禁止销售。
潮新闻记者从国家市场监管总局全国认证认可信息公共服务平台查询发现,罗马仕的快充移动电源以及其电芯供应商安普瑞斯3C认证已被大批撤销,证书状态显示“暂停”。继罗马仕安克“召回潮”后,小米、绿联、倍思等品牌的部分移动电源3C认证亦被暂停。

图片来源:国家市场监督管理总局网站
充电宝的核心是电芯,业内人士告诉记者,电芯作为充电宝最核心的部分,好比“心脏”,电芯不合规或质量差,就可能导致使用时过热进而产生自燃隐患,而两个品牌召回充电宝均是电芯缺陷引发自燃风险。
当核心问题指向电芯,充电宝行业的上游供应链成为关注焦点。移动电源业内人士认为,行业的召回事件其实映射出充电宝行业目前的核心矛盾——针对低价的过度追求导致移动电源出现质量问题。优质电芯成本40到50元,加上外壳、电路板在,加之渠道、营销各种费用,那些百元左右售价的充电宝利润空间有限,这就意味着低充电宝安全和性价比不可兼得。

未拆封的罗马仕充电宝,包装显示有3C认证 周夏林摄
随着充电宝大规模召回,行业的安全标准与监管升级的信号也更加明确。
据国家市场监督管理总局网站消息,近日,国家市场监督管理总局全面开展2025年产品质量国家监督抽查工作,将对164种产品开展国家监督抽查,在生产、流通、平台广泛抽取样品,共计1.6万余批次。国家市场监督管理总局强调:“充电宝、电动自行车、燃气用具等产品抽查批次数大幅提升。”事实上,此前充电宝行业的抽检结果显示不合格率偏高。2020年到2023年,国家市场监督管理总局对网售充电宝的抽检结果显示,不合格率分别为19.8%、25.0%、35.4%、44.4%,呈逐年上升趋势。2024年初,国家市场监督管理总局抽查88批次移动电源,过充电保护等安全项目不合格率达37.5%。
值得注意的是,移动充电宝即将迎来新国标。6月18日,工业和信息化部网站公开征集《移动电源安全技术规范》这一强制性国家标准制修订计划项目的意见。据了解,该标准将从多方面全面提升移动电源安全性,随着移动电源行业的规范化,将引发行业的新一轮洗牌,在更高要求的国标之下,忽略品质、规模较小的商家或将出局。
(记者 周夏林)