上海多所高校发通知:在校学生可按自愿原则申请离校居家学习
来源:澎湃新闻
鉴于社会面疫情形势不断变化和学生的实际需求,同时根据上海市教育系统疫情防控工作相关部署要求,上海市多所高校自12月8日起进行了关于“优化调整校园疫情防控措施和教育教学安排的通知”发布。
截至12月12日15时,澎湃新闻记者浏览发现,包括华东理工大学、上海大学、上海海洋大学、上海应用技术大学等在内的高校,进行了相关通知的发布。上述高校在通知中表示,在校学生可以按照自愿原则,向辅导员、导师等申请离校居家学习,离校学生返乡途中需做好个人防护;留校学生在校期间,要求做好每48小时一次的核酸检测。同时,所有课程将以线上形式进行。

本文图片均截自 各校官网
华东理工大学(12月8日)
根据本市教育系统疫情防控工作相关部署要求,现决定进一步优化调整校园疫情防控措施和教育教学安排,具体如下:
1、自2022年12月9日起,所有课程和考试均以线上形式进行,具体安排由教务处和研究生院另行通知。
2、即日起,在校学生可以按照自愿原则,本科生向辅导员申请离校居家学习,研究生经导师同意后向辅导员申请离校居家学习。离校学生返乡途中需做好个人防护。
3、留校学生在校期间,继续做好每48小时一次的核酸检测。请各学院做好留校学生的关心关爱。
4、如无特殊需要,教职工原则上居家办公,非必要不进校。

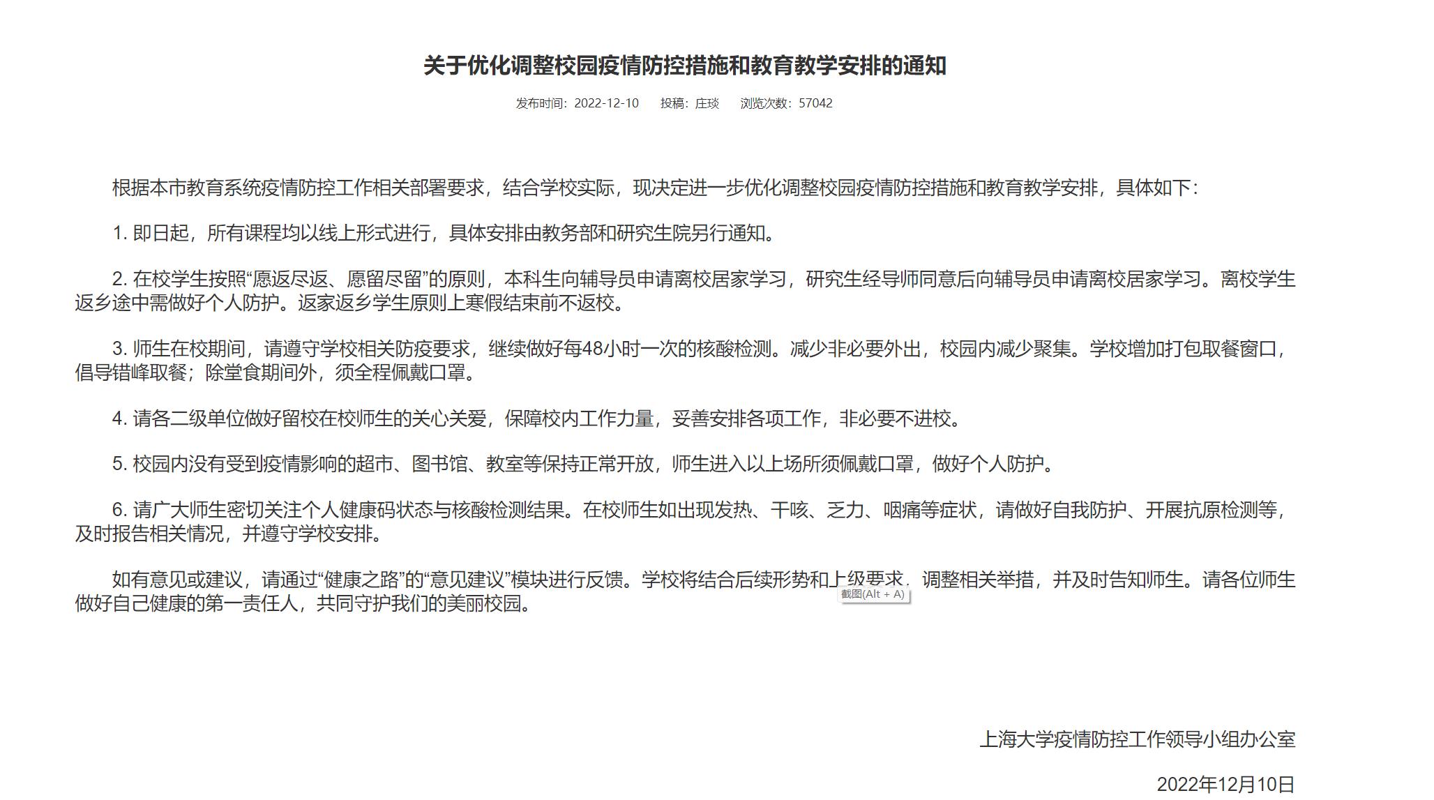
上海大学(12月10日)
根据本市教育系统疫情防控工作相关部署要求,结合学校实际,现决定进一步优化调整校园疫情防控措施和教育教学安排,具体如下:
1. 即日起,所有课程均以线上形式进行,具体安排由教务部和研究生院另行通知。
2. 在校学生按照“愿返尽返、愿留尽留”的原则,本科生向辅导员申请离校居家学习,研究生经导师同意后向辅导员申请离校居家学习。离校学生返乡途中需做好个人防护。返家返乡学生原则上寒假结束前不返校。
3. 师生在校期间,请遵守学校相关防疫要求,继续做好每48小时一次的核酸检测。减少非必要外出,校园内减少聚集。学校增加打包取餐窗口,倡导错峰取餐;除堂食期间外,须全程佩戴口罩。
4. 请各二级单位做好留校在校师生的关心关爱,保障校内工作力量,妥善安排各项工作,非必要不进校。
5. 校园内没有受到疫情影响的超市、图书馆、教室等保持正常开放,师生进入以上场所须佩戴口罩,做好个人防护。
6. 请广大师生密切关注个人健康码状态与核酸检测结果。在校师生如出现发热、干咳、乏力、咽痛等症状,请做好自我防护、开展抗原检测等,及时报告相关情况,并遵守学校安排。
如有意见或建议,请通过“健康之路”的“意见建议”模块进行反馈。学校将结合后续形势和上级要求,调整相关举措,并及时告知师生。请各位师生做好自己健康的第一责任人,共同守护我们的美丽校园。

上海海洋大学(12月9日)
根据本市教育系统疫情防控工作相关部署要求,现决定进一步优化调整校园疫情防控措施和教育教学安排,具体如下:
1. 从12月12日,课程教学和考试均以线上方式进行。具体安排由教务处和研究生院另行通知。
2. 即日起,在校学生可以按照自愿原则,向辅导员申请离校居家学习。离校学生返乡途中需做好个人防护。
3. 留校学生在校期间,继续做好每48小时一次的核酸检测。请各学院做好留校学生的关心关爱。
4. 请各部门、学院做好宣传解释,及时解答师生疑惑,尽快解决师生的合理诉求。
5. 全体师生员工要加强个人防护,严格落实防疫“三件套”、防护“五还要”,科学佩戴口罩、勤洗手、保持社交距离,牢固树立“健康第一”的观念。

上海应用技术大学(12月8日)
根据本市教育系统疫情防控工作相关部署要求,经研究决定,进一步优化调整校园疫情防控措施和教育教学安排,具体如下:
1. 自12月9日起,在校学生可以按照自愿原则,通过一网通办申请离校返乡居家学习。离校学生返乡途中需做好个人防护。
2. 自12月12日起,所有课程均以线上形式进行,具体安排由教务处、研究生院、高职学院另行通知。
3. 师生在校期间,要求做好每48小时一次的核酸检测,食堂、保安、保洁等重点岗位工作人员要求每天进行一次核酸检测。请各学院做好留校学生的关心关爱。
4. 请各部门安排好教学、科研和管理工作,尽量减少不必要的人员流动。校外人员非必要不进校。
请广大师生员工进一步提高认识,严格落实个人防护,切实强化个人自我健康管理责任,落实防疫“三件套”、防护“五还要”,科学佩戴口罩、勤洗手、保持社交距离,牢固树立“健康第一”的观念,增强个人责任感和防护意识,当好自身健康第一责任人。
请师生们密切关注学校后续发布的相关通知。感谢大家的理解、配合和支持。