终于有人把IQC、OQC、IPQC岗位职责和工作流程通俗易懂的讲清楚了
IQC、IPQC和OQC到底在做什么?
为什么它们对产品质量如此重要?
本文将用通俗易懂的语言和生动的例子,带你揭开这三个岗位的神秘面纱,让你轻松理解它们的职责、工作流程以及如何共同守护产品质量。
无论你是行业新手还是想深入了解质量管理,这篇文章都会让你收获满满!
- IQC:负责来料检验,确保原材料质量。
- IPQC:负责生产过程监控,确保工艺符合标准。
- OQC:负责成品检验,确保出厂产品符合要求。
这三个岗位共同构成了完整的质量管理体系,确保产品质量从源头到出厂都得到有效控制。
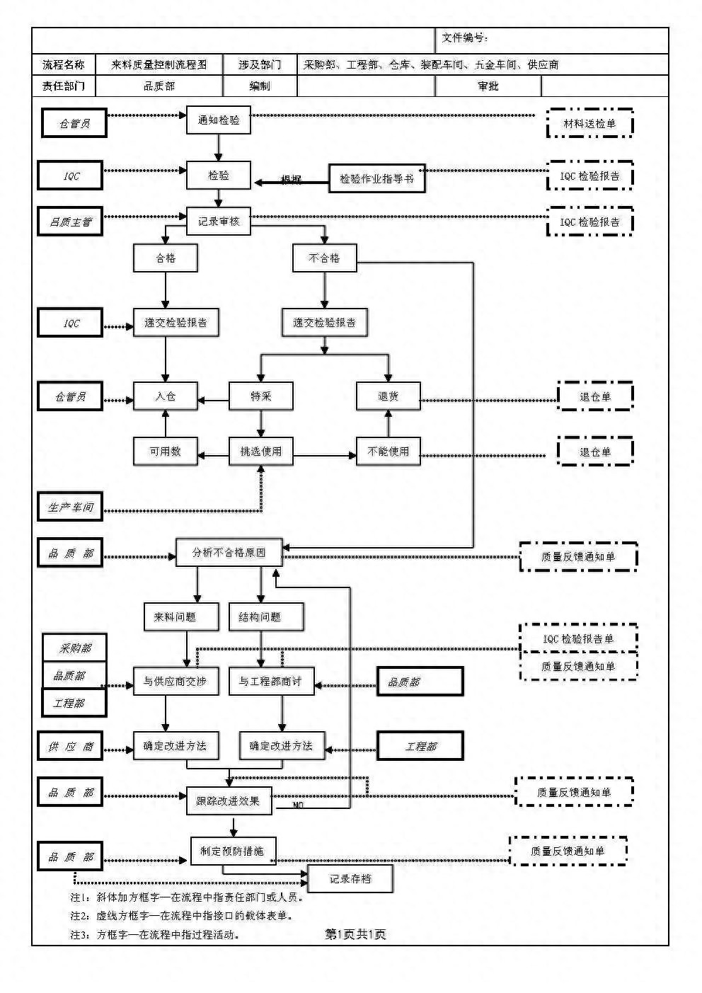
IQC(Incoming Quality Control)来料质量控制
职责:
- 来料检验:对供应商提供的原材料、零部件进行检验,确保符合质量标准。
- 样品测试:对新物料或供应商进行样品测试,评估其质量。
- 记录与报告:记录检验结果,生成报告并反馈给相关部门。
- 不合格品处理:对不合格物料进行标识、隔离,并通知供应商处理。
- 供应商管理:定期评估供应商质量,推动其改进。
工作流程:
- 接收物料并核对单据。
- 按标准进行检验和测试。
- 记录结果并判定合格与否。
- 合格物料入库,不合格物料退回供应商或进一步处理。
- 定期评估供应商表现。
IPQC(In Put Process Quality Control)制程质量控制
职责:
- 过程监控:实时监控生产过程中的关键环节,确保符合工艺要求。
- 首件检验:每批生产开始时,检验首件产品是否符合标准。
- 巡检:定期巡检生产线,发现问题及时纠正。
- 记录与反馈:记录生产中的质量问题,反馈给相关部门。
- 工艺改进:参与工艺优化,提升产品质量。
工作流程:
- 生产前确认工艺文件和设备状态。
- 进行首件检验并记录结果。
- 定期巡检生产线,监控关键参数。
- 发现问题及时处理并记录。
- 定期分析质量数据,提出改进建议。
OQC(Out Quality Control)成品出厂检验
职责:
- 成品检验:对最终产品进行全面检验,确保符合出厂标准。
- 性能测试:进行必要的性能测试,确保产品功能正常。
- 记录与报告:记录检验结果,生成报告并反馈。
- 不合格品处理:对不合格品进行标识、隔离,并通知生产部门处理。
- 出厂审核:确保所有出厂产品符合客户要求。
工作流程:
- 接收成品并核对生产记录。
- 按标准进行成品检验和性能测试。
- 记录结果并判定合格与否。
- 合格产品包装出厂,不合格产品返工或报废。
- 定期分析成品质量数据,提出改进建议
详细对比列表:
项目 | IQC(来料质量控制) | IPQC(制程质量控制) | OQC(成品出厂检验) |
定义 | 对供应商提供的原材料、零部件进行质量控制,确保来料符合标准。 | 对生产过程中的各个环节进行监控,确保生产过程符合工艺要求。 | 对最终成品进行检验,确保产品符合出厂标准。 |
职责 | 1. 来料检验 | 1. 过程监控 | 1. 成品检验 |
工作流程 | 1. 接收物料并核对单据 | 1. 确认工艺文件和设备状态 | 1. 接收成品并核对生产记录 |
关键控制点 | 1. 来料质量标准 | 1. 工艺参数符合性 | 1. 成品检验标准 |
工作目标 | 确保来料质量符合要求,避免不合格物料进入生产环节。 | 确保生产过程稳定,减少不良品的产生,提高生产效率。 | 确保出厂产品符合客户要求,避免不合格品流入市场。 |
与其他岗位关系 | 1. 与采购部门协作,确保供应商质量 | 1. 与生产部门协作,监控生产过程 | 1. 与生产部门协作,处理不合格品 |
工具与方法 | 1. 抽样检验(如AQL) | 1. 过程控制图(如SPC) | 1. 成品检验标准 |
输出结果 | 1. 来料检验报告 | 1. 过程监控记录 | 1. 成品检验报告 |
常见问题 | 1. 来料批次不一致 | 1. 工艺参数偏离 | 1. 成品检验遗漏 |
改进方向 | 1. 优化供应商管理 | 1. 加强过程监控 | 1. 完善成品检验标准 |
总结:
- IQC 是质量管理的起点,确保来料合格,避免问题进入生产环节。
- IPQC 是质量管理的核心,确保生产过程稳定,减少不良品产生。
- OQC 是质量管理的最后防线,确保出厂产品符合客户要求。
通俗易懂让大家知道三个岗位
为了更直观地理解 IQC、IPQC 和 OQC 这三个岗位,我们可以用一个 “做蛋糕” 的例子来类比,帮助大家轻松掌握它们的职责和作用。
IQC(来料质量控制)—— 检查食材的“守门员”
场景:你准备做一个蛋糕,首先要检查所有的食材是否合格。
IQC的工作
- 你检查面粉是否在保质期内,鸡蛋是否新鲜,牛奶是否有异味。
- 如果发现面粉过期了,你会直接退回给超市,不让它进入制作环节。
- 你还会记录哪些供应商的食材质量好,哪些需要改进。
IQC就像是一个“守门员”,负责检查所有进入生产环节的原材料是否合格。如果食材有问题,蛋糕从一开始就做不好。
IPQC(制程质量控制)—— 监督制作过程的“监工”
场景:你开始做蛋糕了,需要确保每一步都按食谱正确操作。
IPQC的工作:
- 你检查打蛋时是否搅拌均匀,烤箱温度是否合适,蛋糕糊是否倒入模具的合适位置。
- 如果发现烤箱温度太高,你会马上调整,避免蛋糕烤焦。
- 你还会记录制作过程中出现的问题,比如某次搅拌时间不够,导致蛋糕口感不好。
IPQC就像是一个“监工”,时刻盯着制作过程,确保每一步都按标准操作。如果发现问题,马上纠正,避免蛋糕做坏。
OQC(成品出厂检验)—— 最后把关的“品鉴师”
场景:蛋糕做好了,准备端上桌给客人吃。
OQC的工作:
- 你检查蛋糕的外观是否完整,味道是否正常,大小是否符合要求。
- 如果发现蛋糕烤焦了或者味道不对,你会直接把它扔掉,不会端给客人。
- 你还会记录哪些蛋糕做得好,哪些需要改进,确保下次做得更好。
OQC就像是一个“品鉴师”,负责检查最终成品是否符合要求。如果蛋糕有问题,绝对不会让它上桌,确保客人吃到的都是合格的蛋糕。
总结:
- IQC:检查食材是否合格,确保原材料没问题。
- IPQC:监督制作过程,确保每一步都按标准操作。
- OQC:检查最终成品,确保蛋糕可以端上桌。
用做蛋糕的例子来理解,是不是很简单呢?这三个岗位就像是一个团队,分别负责“食材检查”、“过程监督”和“成品把关”,共同确保最终产品的质量!





