春节骑手奖励门槛“遥不可及”?饿了么致歉:会优化活动
新京报讯(记者 彭冲)2月18日,有饿了么外卖骑手反映,年前,公司为让骑手就地过年,许诺只要完成7期工作任务,每人可拿8200元年终奖励。但有骑手发现,到了第六期任务时,需要跑380单才能完成。
饿了么旗下配送服务品牌蜂鸟众包的一位区域经理告诉新京报记者,其手下约有25%的骑手能够完成上述任务,并称“需要起早贪黑干,不是人人都给。”
饿了么一位工作人员回应新京报记者,称活动是在每单春节补贴之外的额外年终激励,一共分为7期,完成累计大于3期才可拿到,并称,工作日单量会显著回升,骑手可以利用后半段的单量回升机会多跑单去赢取奖励。

任务量截图。受访者供图
骑手:任务量门槛不合理
2月19日凌晨,饿了么旗下蜂鸟优选骑手司某某告诉新京报记者,过年前,饿了么平台推出了《畅跑春节优选系列赛》,完成七期比赛任务后即可获得8200元的活动奖金。该活动总时长为49天(2021年1月11日至2021年2月28日),七天为一期。
“每期有积分要求,第1期350积分需跑290单,第2期140积分需跑265单,第3期140积分255单,第4期420积分需跑260单,第5期140积分需跑94单,然而到了第六期,2月15日至2月21日,310积分需跑380单。”司某某表示,第六期开始的日子是2月15日,即农历正月初四,很多商家都没有营业,单子没有前面五期多,完成比较困难。
司某某告诉新京报记者,2月15日当天(大年初四),八个多小时内只跑到23单,“那时候想,完了,今年跑活亏了。商家也少,人也少,任务量还比较高。”
最近几天,为达成任务量一直在冲单。司某某向新京报记者展示自己2月18日(正月初七)的工作记录,“我从早上五点半开始跑到凌晨1点多,工作16个小时54分钟,跑了82单。”
司某某告诉新京报记者,每一期的任务量只能当期第一天(周一)早上六点才能知道,之前不知情,“我们一个团队不到20人,能拿到(8200元)的也只有几个人。”
另一名蜂鸟优选骑手张某告诉新京报记者,初四没有跑单,从初五开始,一天能跑六七十单,“但是要从早上六点到晚上十二点一直干。”
“一个队伍二十个人,只有百分之二十能达到。”同时,张某也表示,如果不是受过年节假日的影响,“那样有百分之六七十的骑手能达到这个单量。”司某某也告诉新京报记者,在开始的几期任务中,单并不少,“最多的一个礼拜我跑了不到500单。”

活动规则介绍(部分)来源:蜂鸟众包APP
区域经理:手下预计有25%的骑手达标
一位杨姓区域经理告诉新京报记者,门槛并不是无法达到,自己手下多位骑手队队长都能达标,“有些人在初四就能跑三四十单了,很多人能跑够,但很多人周一看了(任务量)就弃跑了,放弃了,哪有那么简单的事?”
资料显示,蜂鸟众包是饿了么旗下最新配送服务品牌app,于2015年10月正式运行。骑手司某某告诉新京报记者,“优选计划”是蜂鸟众包于2020年10月推出的概念,加入该计划的骑手可以被优先指派距离较近的订单,且每周有一天固定的休息日,工资周结。而本次引起争议的年终奖励系列赛,涉及的主要是参与了优选计划的骑手。
杨姓经理表示,上述奖励是给那些努力付出的骑手的,“公司没有承诺说只要你留在北京就给你8200元,不是不给,只是需要达标,需要你起早贪黑去干,不是人人都给。”同时,其预估自己手下约有百分之二十五的骑手能拿到最高额的8200元奖金,“现在订单很多,大部分人都在干,依然能跑够,既然有人能达标,就该努力试一试。”

饿了么发声明。
饿了么:可利用工作日单量回升机会多跑单
新京报记者就此咨询饿了么,一名工作人员表示,本次活动是在每单春节补贴之外的额外年终激励,一共分为7期,累计大于3期以上可拿到奖励,“目前的争议是在第六期活动,这一期起始日是节假日,单量低,节假日结束后单量回升明显,后续骑手单量也在提升,活动单量是根据平台单量来确定的。”
同时,上述工作人员表示,目前确实无法修改活动规则,一切以在蜂鸟众包App显示的活动规则为准。新京报记者注意到,规则介绍中提到,“累计达成不同周期、对应不同积分系数,累计达成期数越多,系数加成越高……若累计完成小于等于三期,则全周期奖励金折损为零。”
司某某解释称,只有完成高于三期(即四期或四期以上)任务才能拿到奖金,完成全部7期任务才能拿到最高的8200元奖金。骑手张某表示,“如果第六期达不到,奖金会少3500元,如果第七期还达不到,8200元就变2000元多了。”
饿了么也在持续关注骑手跑单情况,会根据实际情况评估方案,“目前针对单量异常的区域已经进行了动态调整,也会根据平台的单量情况优化下期活动目标”。但至于有多少骑手能够完成本期任务、如何进行动态调整等,该工作人员表示并不清楚。
“上一期(第五期)正处在节假日,也就是大年初一到初三,平台确实降低了单量门槛,但第六期后期是工作日,单量会显著回升,骑手可以利用后半段的单量回升机会多跑单。”该工作人员说。
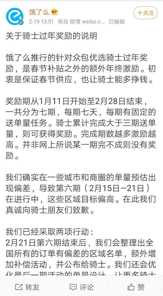
19日下午,饿了么针对此事发布通告称,饿了么推行的针对众包优选骑士过年奖励,是春节补贴之外的额外年终激励。初衷是保证春节供应,也让骑士能多挣钱。
“我们确实在一些城市和商圈的单量预估出现偏差,导致第六期(2月15日—21日)在进行中,这些区域目标偏高。在此我们真诚向骑士朋友们致歉。”
同时,饿了么也表示,目前已采取两项行动:2月21日第六期结束后,饿了么会整理出全国所有的订单有偏差的区域名单,额外增加补偿活动,并公布给骑士;还会优化最后一期活动的单量设计,让更多骑士得到奖励。
校对 卢茜