因设置虚拟号,开通会员也无法享受超时减免!虚拟号收快递,槽点怎么这么多?


自2022年起,隐私面单、虚拟号码等个人信息去标识化技术在全国快递行业迅速推行,成为应对信息泄露风险的利器。可以说,这项技术本身切中了市民对于信息安全的隐忧,然而,伴生的吐槽声也始终没有淡去。
近日,张先生向解放日报·上观新闻“民声直通车”反映,最近一段时间,他的快递总是被悄悄放入快递柜,压根收不到送达短信,有时候连取件码都无法显示。对此,快递柜服务企业向张先生解释称,这是因为购物平台设置了“虚拟号码”,企业没有得到授权,无法获取收件人真实的手机号码。

张先生回查发现,自己根本没有收到短信,购物平台上也没有取件码。
此前,本报曾关注过这一问题,可2年过去了,这一裉节怎么还在困扰消费者?消费者购物的隐私和便利到底该如何平衡?
虚拟号码快递要顺利收取,需要授权?
尽管新修订的《快递市场管理办法》明确规定,经营快递业务的企业未经用户同意,不得代为确认收到快件,不得擅自将快件投递到智能快件箱、快递服务站等快递末端设施,但在小李租住的社区内,未通知用户就将快递放入快递柜的现象依然普遍。为了减少快递长期存放产生的费用,她专门付费开通了可以享受“超时免费取件”的丰巢快递柜会员服务。
然而,最近她发现,这项服务因为“虚拟号码”打了折扣:在唯品会上下单了几件商品后,她没再关注物流信息,等到再次登录时才发现商品早已被投递到快递柜。“我翻了手机,根本没有收到取件的短信,购物平台上也没有取件码。”这让她有些摸不着头脑。随后,客服给出了同样的说法:购物平台商默认使用了虚拟号码发货,关联的真实信息没有授权给快递柜企业,导致快递入柜后她无法收到短信和取件码,客服也查询不到,需要联系快递员获取,再取出快递。无奈,小李只能联系快递员,一个个询问取件码。

小李告诉记者,没有取件码的她,只好给快递员打电话一个个查询。
小李前去取件时,发现几个快递均已超过免费存放时间,需要额外支付保管费。“按理说充了会员是不用付这笔钱的,但丰巢客服说,购物平台设置的虚拟号,跟开通会员的手机号不一致,所以无法享受优惠”,多番沟通无果,小李被迫先行支付了这几个快递的超时“保管费”,但她有些不解,如今大多数购物平台都设有虚拟号码,这样一来,会员能覆盖的范围岂不是十分有限?而且,她发现,每个平台设置虚拟号的规则也不一样,究竟哪个能用上权益,哪个用不上权益,消费者在充值会员时似乎并未得到有效提示。

客服称,由于虚拟号和开通会员的手机号不一致,无法享受寄存优惠。
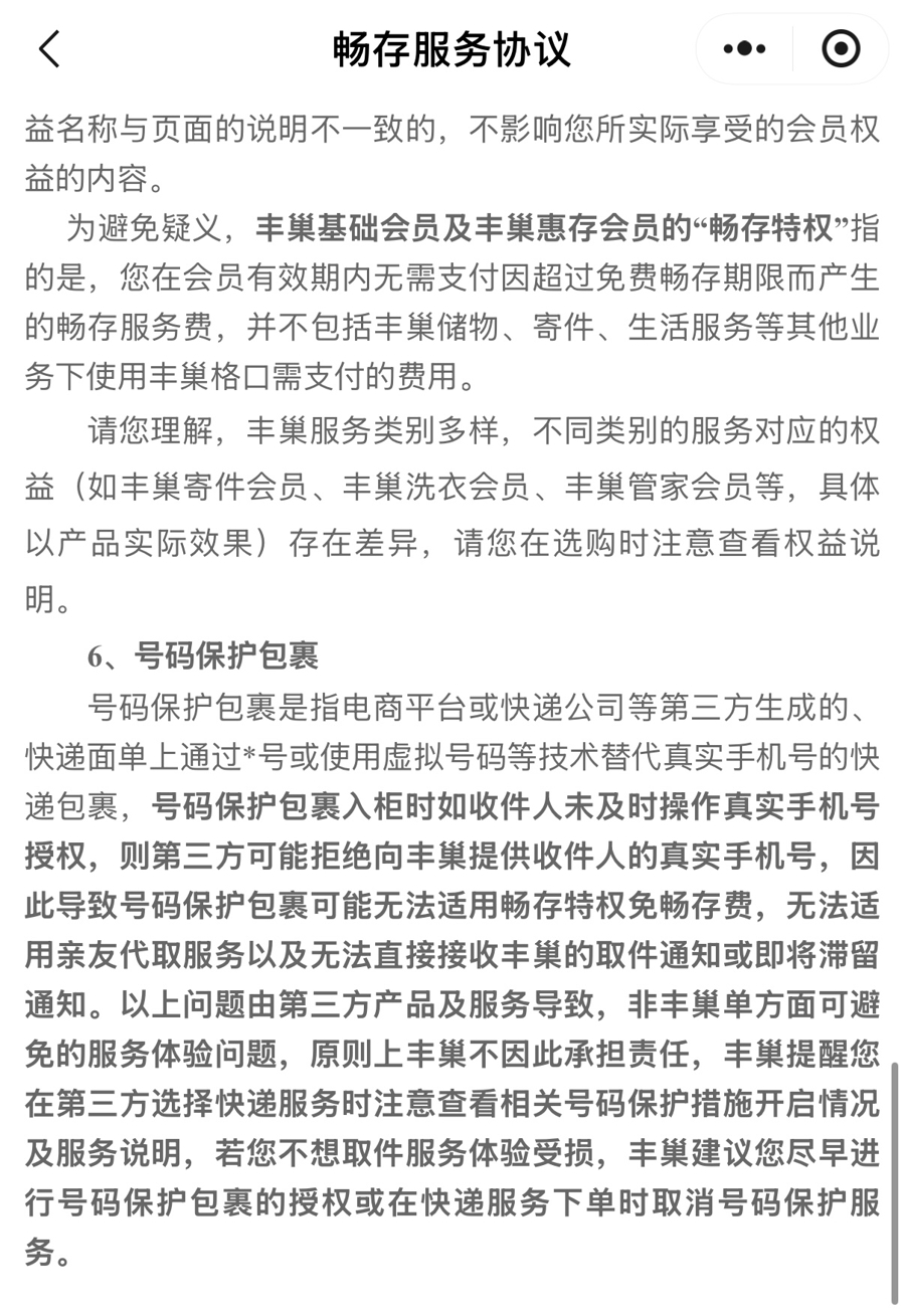
记者查询发现,丰巢在《畅存服务协议》中确有“号码保护包裹”的相关取件费用规定:如收件人未及时操作真实手机号授权,则第三方可能拒绝向丰巢提供收件人的真实手机号,可能导致无法适用畅存特权免畅存费,无法适用亲友代取服务以及无法直接接受丰巢的取件通知或即将滞留通知……

快递柜企业的用户协议里,对“号码保护包裹”有专门的条款说明。
所谓授权,在丰巢小程序在线客服的入口处有相关提示,用户可按照操作提示在相关的购物平台上予以授权,让丰巢获取到真实的手机号码,不过覆盖的平台十分有限。“几大主要购物平台都默认勾选虚拟号码,有的平台都不知道该怎么取消,而且快递入柜前丰巢也没有尽到提醒义务,提前提醒消费者注意包裹是否已授权”,小李忍不住吐槽。
小李透露,拨打投诉电话后,快递柜企业退回了相关费用。可她的遭遇却并非个例,记者调查发现,使用虚拟号导致取件不畅的问题在快递驿站中同样存在。
小杨8月初下单购买了一箱面包,直到8月18日手机弹出购物平台的确认收货提醒时,他才发现,面包早在8月10日就被家附近的快递驿站代签收了。“可这中间我没有收到过任何短信,这么热的天,面包放了这么久早坏了。”他联系快递员等各方后,才知道原因和快递柜类似,自己下单的购物平台上设置了虚拟号,快递驿站无法获取用户真实号码,如果快递员不打电话,短信通知根本无法发送给用户。
“我没有收到货,由此造成的损失该由谁来承担?”接连联系了快递员、快递公司、购物平台,几方都称“跟自己无关”,“后来我打电话投诉,商家承担了这笔费用并补发商品,其实完全可以避免的”,小杨无奈道。
各驿站数据对接情况不同
虚拟号码带来的困扰是双向的:消费者在收件环节频频受阻,另一边,驿站工作人员同样叫苦不迭。
闵行区七宝镇一家菜鸟驿站,每天平均可收取1500个快递,其中有一大半都用了虚拟号码。由于快递量大,代收快递时驿站并不会一一给用户打电话,而是通过入库后自动发送短信的方式告知用户。不过,用户要收到短信通知,有一步不可或缺:这些虚拟号码必须和真实号码进行关联。

七宝镇某个快递站点,正在进行分拣。
工作人员表示,目前,已有不少平台和驿站进行了数据对接,扫描快递面单后,后台会显示用户的真实信息,并自动推送取件通知,完成入库流程。但也有几个主流购物平台没有完成数据对接,“有两家(购物平台)的快递经常出现问题,短信通知不到,有时候电话也打不通,快递就滞留很久。”而且,他还提到,驿站本来是24小时自助开放,顾客可以自行取件,可现在收不到取件码的情况时常出现,工作人员就只能通过订单号协助查询,“特别是代买件,还需要联系亲友核实订单号,增加了不少工作量”。为了解决这一问题,他准备再购入一个可用订单号收取快递的设备。
徐汇区田林街道某快递驿站,也在想办法减少关联的真空地带。正在处理入库的快递员小陈告诉记者,之前有生鲜快递使用虚拟号码导致买家没收到信息,再来找的时候发现商品已经腐烂,“扭头就把我们举报了,当时还罚了驿站的款”。为此,驿站开始严格要求快递员在驿站系统里做好“虚拟号转真实号入库”,他采取的方式是逐个拨打虚拟号码联系用户询问真实号码录入系统。“但刚说明来意,对方就警惕地怀疑我在诈骗。”旁边的另一个快递小哥则插话说:“这还不算最麻烦的。上次我录入一个虚拟号时,发现显示出来的姓氏和号码末四位与之前关联过的另一个用户一模一样。当时没多想就直接关联了,结果把取件码发错人了。”
然而,在黄浦区打浦桥街道的一家快递驿站,记者却听到了截然不同的说法。这家驿站的工作人员表示,他们用的快递收发App,扫描快递面单后基本上可以看到所有虚拟号码关联的真实信息,“我们这没有因为虚拟号码出现过啥问题,可能还是快递柜遇到的多一点。”他告诉记者,之所以会出现差异,跟驿站所使用的系统有很大的关系,“有的系统对接的数据没有那么全,导致不同片区的消费者的感受不一。”
也就是说,虚拟号码的使用会不会影响末端派送环节的便捷性。究其核心,还是在于“快递业上下游企业对各自掌握的用户数据共享不够,电商平台与寄递企业、寄递企业与驿站之间存在一定信息壁垒。”此前,北京邮电大学邮政发展研究中心主任赵国君在接受媒体采访时,就曾表示过对这一问题的担忧。
虚拟号本是保护隐私的进步之举,却在末端配送环节造成了新的流程重塑和效率挑战,以及由此产生的沟通与信任摩擦。要破解这一困局,不能仅靠末端驿站的单打独斗和快递员的额外付出,更需要从源头打通数据壁垒。呼吁电商平台与物流公司、末端驿站加强协作,通过技术接口实现上下游数据的互联互通,将虚拟号自动关联功能前置到发货环节;同时规范联系流程、统一外呼标识,消除用户疑虑。唯有让技术进步与末端实践同频共振,才能让隐私保护真正便民利民,不再成为困扰“最后一公里”的难题。
原标题:《因设置虚拟号,开通会员也无法享受超时减免!虚拟号收快递,槽点怎么这么多?》
栏目主编:毛锦伟 题图来源:上观题图
来源:作者:解放日报 栗思 宋端仪