顾维钧回忆录︱电影《我的1919》的巴黎和会哪些不符合历史事实?
电影《我的1919》中,陈道明先生扮演的顾维钧在巴黎和会十人会上的慷慨陈词广为流传,百度随意一个搜索,便会把那个以“一个金表”为开始的即兴演讲词推送给你,这几乎成了大众眼里巴黎和会的象征。
然而这份广为流传的演讲稿却是实打实的假货。

(一)顾维钧在巴黎和会中的演讲内容事实与电影出入很大
历史电影是艺术创作,不可能完全照搬历史事实,但艺术虚构需要有一定的尺度,历史核心事实不能轻易篡改,顾维钧在巴黎和会十人会上的演讲是影响中国近代史的极为重要的事件,是核心历史事件,对这样的关键史实进行大幅改动虚构,超出了我对艺术虚构尺度的底线。
让我们看看电影中顾维钧的演讲词:
视频加载中...
电影《我的1919》中顾维钧演讲的片断
以下为电影中演讲词全文:
请允许我在正式发言之前,给大家看一样东西。(掏出金表)
进入会场之前,牧野先生为了讨好我,争夺山东的特权,把这块金表送给了我。
(牧野:我抗议,这是盗窃!中国代表偷了我的怀表,这是公开的盗窃!无耻,极端的无耻!)
牧野男爵愤怒了,他真的愤怒了!姑且算是我偷了他的金表,那么我倒想问问牧野男爵:你们日本,在全世界面前偷了整个山东省,山东省的三千六百万人民该不该愤怒?四万万中国人民该不该愤怒!请问日本的这个行为算不算是盗窃?是不是无耻啊?是不是极端的无耻!
山东是中国文化的摇篮,中国的圣者孔子和孟子就诞生在这片土地上,孔子,孔子犹如西方的耶稣。山东是中国的,无论从经济方面、战略上,还是宗教文化,中国不能失去山东,就像西方不能失去耶路撒冷。
尊敬的主席阁下,尊敬的各位代表:我很高兴能代表中国参加这次和会。我自感责任重大,因为我是代表了占世界人口四分之一的中国在这里发言。刚才牧野先生说中国是未出一兵一卒的战胜国,这是无视最起码的事实。请看(出示照片),战争期间,中国派往欧洲的劳工就达十四万,他们遍布战场的各个角落,他们和所有战胜国的军人一样在流血、牺牲。我请大家再看一张在法国战场上牺牲的华工墓地照片(出示照片),这样的墓地在法国在欧洲就有十几座,他们大多来自中国的山东省!他们为了什么?就是为了赢得这场战争,换回自己家园的和平和安宁。因此,中国代表团深信:会议在讨论中国山东省的问题的时候,会考虑到中国的基本合法权益,也就是主权和领土完整,否则亚洲将有无数的灵魂哭泣,世界也不会得到安宁!
我的话完了,谢谢,谢谢!
……
我们再来看看真正的史实。
顾维钧在巴黎和会十人会的真正演讲内容,与电影中的慷慨陈词相去甚远,互联网上广为传播的演讲原稿,大部分都是假货。真正的史实是,因为顾维钧长期研究山东问题,而十人会通知中方参会的准备时间太短,所以顾维钧在十人会的发言没有演讲稿,全部为即兴发言,而这个现场发言的确凿记录的最准确出处,是上海辞书出版社出版的《顾维钧外交演讲集》,以下便是真实演讲全文的现场记录:






《顾维钧回忆录》日文在巴黎和会十人会上发言情况
对比下真实演讲内容和电影台词,不仅是内容差别很大,而且篡改了外交工作的灵魂与气场。从顾维钧的真实发言内容,我们可以感到,外交工作是台面上的事儿,国与国利益的争夺博弈无论多激烈,在桌面上的都要以外交语言、语气为基础进行,顾维钧的真实发言理性清晰、有理有据,冷静而直指问题核心,即使涉及到日本也并非对敌的态度,对日争夺利益的同时也保留着外交辞令上的客气。事实上,当时中日利益争夺虽激烈,但还远不到撕破脸的程度,竞争之外袁世凯和日本其实仍有利益上的勾连。

对日争夺利益的同时也保留着外交辞令上的客气

对日争夺利益的同时也保留着外交辞令上的客气
电影中那种大喊大叫的情绪化的语言和表演,对不明史实的电影观众有强烈的煽动性,但对于展示外交工作的灵魂特质则显得幼稚又失真。如果说篡改演讲内容还可以勉强说为了艺术创作,而对外交灵魂的把握失真,就是做为一个艺术品却没有传达出事物本真的灵魂和魅力,就只能说就是艺术上的失败。

(二)巴黎和会的真实过程及电影《我的1919》对史实的改动
巴黎和会是第一次世界大战的战后协约会议,说白了就是战胜国在战后的利益瓜分会,于1919年1月18日在巴黎凡尔赛宫召开,27个战胜国派了代表参会,中国做为战胜国之一,也派出了包括顾维钧在内的5人代表团参会。
这里就有个问题,1919年的中国积贫积弱又身处远东,怎么会参与到战争主体在欧洲的一战之中?这就涉及到近代史上对中国国际地位有决定性影响的“以工代兵”。

梁士诒
梁士诒,袁世凯的心腹、北洋政府掌握财政外交大权的要员,此人目光远大嗅觉灵敏,他敏锐地捕捉到一战对中国改变国际地位是巨大的机遇。1840年之后的近代中国屡遭屈辱,一直处于割地赔款、签定不平等条约的窘境,梁士诒认为如果中国主动加入英法等协约国参战,若协约国成为战胜方,中国就理所当然以战胜国身份可以要求废除不平等条约,比如战败国德国必须将其占领的山东省归还中国。正基于此类判断,梁士诒力主中国加入协约国一方参战,以争取战后的国际地位和权益。
然而,彼时中国极其复杂的政治社会情况,使中国并未直接派兵参战,而实施了梁士诒提出的“以工代兵”的战略,最终以山东地区为主征招了14万华工赴欧参战,通过提供劳动力来支持协约国的战争努力,从而间接实现中国参战的目的。这些华工在欧洲战场上被派往的地点多为靠近前线的危险地带,从事的则是制造枪弹、搬运武器、修筑工事、清理战场等与战事直接或间接相关的工作,他们为一战中协约国最终胜利做出了重要贡献,也付出了巨大的牺牲,战死的、累死的、熬不过漫长旅途的……,仅英法两国就有多达2万多华工死亡或失踪。
所以,今天的你,如果来到山东省威海市,在连林岛路上遥望着刘公岛,享受着威海开海后千帆竞发、出港追鲜的舒展时,也前后左右看一看找一找,找到那座灰色、简约、不太耀眼的建筑,那就是“一战华工纪念馆”。

威海连林岛路的开海一景


一战华工纪念馆

一战华工纪念馆
这14万沉默的华工大多都是中国社会里最卑微的一群人,
但就是他们沉默的英勇,
支撑着中华民族在近代史中第一次站了起来,
这14万沉默的华工在中国近代史上的历史地位
只有卓立乾坤这个词可以形容。
14万华工的冒死付出与牺牲,让中国得以战胜国身份参与了巴黎和会,也才有了顾维钧在巴黎和会十人会上那番演讲。巴黎和会中的“十人会”是由英、美、法、意、日五国的代表组成,后期实际由英法美三巨头控制,主要负责在巴黎和会期间讨论并决定和会中的重要问题,包括战后的国际秩序和列强之间的利益分配等。
电影《我的1919》中最广为人知的顾维钧的演讲就是以十人会上顾维钧的演讲为基础改编的,但电影中的顾维钧演讲,其实是将史实中两个时间点的历史事件,人为地捏合成一个场景。历史上巴黎和会有关中国山东归属的讨论及最终决定其实经过了四段关键时间点 :
1、 1919年1月27日,巴黎和会十人会,日方发言:在十人会上,日本代表牧野进行简短的声明说明了日方的立场。

摘自《顾维钧回忆录》

摘自《顾维钧回忆录》
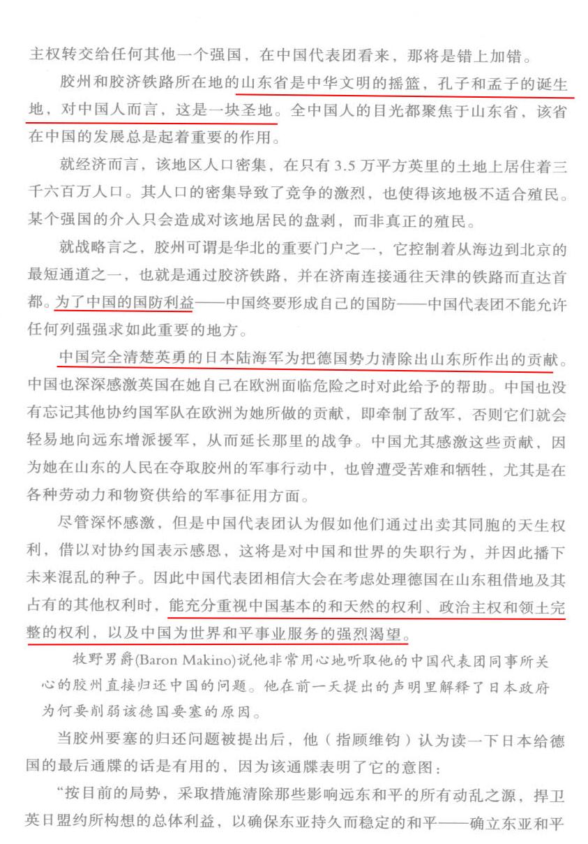
2、 1919年1月28日,巴黎和会十人会,中方发言:事实上在27日的十人会上,当日方代表发言结束后,中方人员要求考虑一下才做答复,所以中方是在第2天即28日的十人会上,才能顾维钧代表中方发言的。在这次十人会上,顾维钧将中国对山东归属的观点尽致阐述,这也是电影《我的1919》中那段顾维钧演讲的最主要的史实来源。

摘自《顾维钧回忆录》
3、1919年4月22日,巴黎和会十人会的决定出卖了中国利益,将本应直接归还中国的山东划给了日本。其后的时间一直到6月,中国代表们一直在努力争取着国家利益,而中国社会各界也拼命抵制政府签定不平等条约。

摘自《顾维钧回忆录》






摘自《顾维钧回忆录》
4、 1919年6月28日,巴黎和会的闭幕式上,中方代表缺席不参加,表明了中方对《凡尔赛条约》的最终态度:拒绝签字。

摘自《顾维钧回忆录》

摘自《顾维钧回忆录》
巴黎和会全过程中,从日方表态,到中方表明立场,再到中国最终拒绝签定《条约》,中间有历经4个关键时间、历时近半年的漫长过程,这中间中国代表其实不断地在争取我方权益,各国利益也桌面上下进行着各种博奕。《电影1919》将事件中两天内进行的日方发言和我方发言放在一个时间点,放在了一场顾维钧“气势磅礴”的演讲中。我对历史的艺术化并不一味否定,但将重大历史事件时间进行任意篡改的做法实在令人难以苟同。
而电影与事实同时闪光的地方还是保留了不少,顾维钧演讲后获得各国代表的热烈掌声、赞美与支持的电影片断,却是真实的历史一幕,顾维钧的这次演讲也从此成为中国外交史的一件杰作。
视频加载中...


虽然最终由于贫弱与国际地位低下,中国在巴黎和会上的努力功败垂成,中国以战胜国的地位却并未获得战胜国的权益,但毕竟中国在近代史上第一次站在了国际舞台的中央,而且对不平等条约第一次坚决地说了“不!”。这也是电影《我的1919》,最初如此打动我的地方,即使之后的深入研究让我对这部电影的过度改编觉得不满,但并不影响我对历史电视剧的基本态度:
历史电视剧对人的影响更多不是历史事实,
而是对历史的兴趣。
《我的1919》虽然改编过度,
但如果没有它的出现,
我又哪有对巴黎和会这段历史的最初兴趣?
它不完美,但点燃了我,
所以,我不苛求。