人工智能专业学什么?人工智能行业前景如何?
中商情报网讯:高考志愿填报正在进行,人工智能专业热度飙升。人工智能是引领新一轮科技革命和产业变革的基础性和战略性技术。人工智能专业就业前景如何?人工智能行业前景怎么样?本文将详细解答。
一、人工智能专业概况
1.人工智能专业介绍
专业简介:人工智能,英文缩写为AI。它是研究、开发用于模拟、延伸和扩展人的智能的理论、方法、技术及应用系统的一门新的技术科学。人工智能是计算机科学的一个分支,它企图了解智能的实质,并生产出一种新的能以人类智能相似的方式做出反应的智能机器,该领域的研究包括机器人、语言识别、图像识别、自然语言处理和专家系统等。例如:人脸识别技术,语音识别技术、基于用户兴趣的智能算法推荐技术。关键字:人工智能 计算机科学 人脸识别 语音识别
学习内容:人工智能专业的专业核心课程体系包括人工智能概论、认知科学、机器学习、模式识别、深度学习、知识工程、数据挖掘、物联网等系列课程。不同层次和类型的高校,人工智能专业培养体系也不尽相同。
就业方向:实际应用:机器视觉,指纹识别,人脸识别,视网膜识别,虹膜识别,掌纹识别,专家系统,自动规划,智能搜索,定理证明,博弈,自动程序设计,智能控制,机器人学,语言和图像理解,遗传编程等。
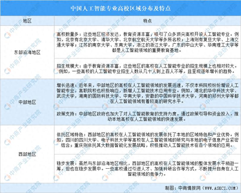
2.人工智能高校
根据教育部公布的数据,目前,全国498所高校开设了“人工智能”本科专业,209所高校成功备案或申报“智能科学与技术”本科专业。人工智能专业高校主要集中在东部沿海地区、中部地区以及部分西部地区。

资料来源:中商产业研究院整理
二、人工智能专业前景
人口智能人才缺口大。报告显示,2030年中国的AI人才缺口可能多达400万人——预计中国对熟练AI专业人员的需求将增至2022年的6倍,达到600万,但2030年的人才供应量仅能达到200万,因此缺口为400万人。
人工智能行业人才需求大。智联招聘数据显示,2024年一季度,人工智能相关行业的用人需求持续攀升,其中,自然语言处理工程师的招聘职位数同比增长126%,平均招聘月薪达到了24535元,同比增长12%。
人工智能行业薪酬高。智联招聘数据显示,2024年一季度,人工智能工程师平均薪酬22158元,位居第2名。

资料来源:智联招聘
三、人工智能市场规模
人工智能是引领新一轮科技革命和产业变革的基础性和战略性技术。近年来,我国人工智能产业在技术创新、产品创造和行业应用等方面实现快速发展,形成庞大市场规模。中商产业研究院发布的《2024-2029全球与中国高效率人工智能解决方案市场现状及未来发展趋势》显示,2023年中国人工智能市场规模已达到2137亿元,未来大模型带来的底层技术革新将为中国人工智能产业的规模增长带来更多存量扩张与增量空间。中商产业研究院分析师预测,2024年中国人工智能市场规模将达到2800亿元。

数据来源:中商产业研究院整理
从产业模态分布情况来看,我国人工智能产业中,计算机视觉模态(图像识别、图像生成)占比62.1%,语言语音模态(对话式AI、智能语音、NLP文本、知识图谱)占比25.2%,数据模态(机器学习产品)占比12.6%。随着大模型等产业的发展,预计未来语言语音模态类人工智能市场份额将进一步扩大。

数据来源:中商产业研究院整理
四、人工智能独角兽企业众多
福布斯发布的“2024福布斯中国人工智能科技企业TOP50”榜单显示,阿里云、爱诗科技、爱芯元智、百川智能、百度智能云、冰鉴科技、出门问问、创新奇智、达观数据、达阀机器人等企业是我国人工智能行业中处于领先地位。

资料来源:福布斯中国、中商产业研究院整理
五、行业发展前景
1.政策推动行业发展
在需求端,人工智能被认为是一种易于获取及使用的工具,能为中国不同规模的实体实现在当今数字时代的运营效率提升和业务成功。在供应端,中国的人工智能提供商受益于经济规模和社会活动水平所产生的大量且规模仍在不断增长的数据、强大的人才库、领先的研究能力及充满活力的人工智能领域参与者。同时,我国政府促进人工智能技术、人工智能人才教育及应用人工智能解决方案的支持政策及法规可进一步推动中国人工智能行业的迅速发展。

2.下游领域规模优势为行业提供广阔空间
我国人工智能技术的商业化应用,拥有其他国家难以匹及的规模优势。目前,我国人工智能已广泛应用于城市管理、金融、零售等诸多领域。我国在上述领域拥有庞大的产业规模,并在全球范围占据重要地位。随着人工智能技术应用进程加快与程度加深,下游领域庞大的产业规模将为我国人工智能创造广阔的应用市场,行业未来发展潜力巨大。
3.数据量持续增长加速行业发展
数据显示,2022年全球范围内创造、获取、复制及消耗了99ZB的数据,在过去十年间增长了近30倍,且预计在2027年将进一步增长至264ZB。由于人工处理数据分析任务变得愈发困难且成本高昂,数据量激增也为数据分析带来了前所未有的挑战。在这样的背景之下,数据的积累促进了人工智能应用。同时,人工智能从丰富的数据中学习、训练和发展,变得更加智能,并能够以更有效的方式解决现实中的问题。
更多资料请参考中商产业研究院发布的《中国人工智能行业市场前景及投资机会研究报告》,同时中商产业研究院还提供产业大数据、产业情报、行业研究报告、行业白皮书、行业地位证明、可行性研究证明、产业规划、产业链招商图谱、产业招商指引、产业链招商考察&推介会、“十五五”规划等资询服务。
