五年级上册数学:这些公式很重要,背下来开学打基础,赶紧看!
如果要说五年级很重要的科目,那我觉得数学的话肯定是排得上号的,算是那种数一数二的。
那在数学当中,又有哪个部分是我们数学里面数一数二的呢?那肯定就是公式了,数学的公式可以说,就是数学的顶梁柱,没有了这个顶梁柱,那数学就垮了,所以五年级上册数学有哪些公式,我来给大家说一说,并且告诉大家该怎么样去好好的学这些。


刚开始接触的时候,肯定得知道小数乘法的这些公式,其实小数乘法的这些公式,无非就是需要先按照整数乘法算出积了之后,然后呢去看两个因素中有几位小数,就从我们的积从右边开始数起,点上几位小数。
所以小数乘法,主要是把它的概念弄清楚,以及他的规律是什么。
小数除法也是差不多的,这些呢没有什么很难的公式,主要就是在于理解意义和概念。
多边形的面积公式的话,像平行四边形面积底乘高,三角形面积底乘高除以二,梯形面积上底加下底的合去乘高除以2,这些我们需要知道他是怎么来的,就是是怎么推出来的这个公式。
另外我给大家说这个公式里面有一个很有意思的地方,就是呢这个公式它里面的平行四边形,其实是可以转化成长方形的,所以他们两个的面积公式就是一样的。




对了,长方形它是一个框嘛,如果把这个框给他拉成了平行四边形,它就变斜了。周长是不变的,但是面积变小了。
这些公式就是这么来的。
简易方程需要知道他们的数量关系,我觉得很重要的有工程问题,行程问题,价格问题这些。
还有像什么一个加数等于和减另一个加数,这些也是很重要的公式。


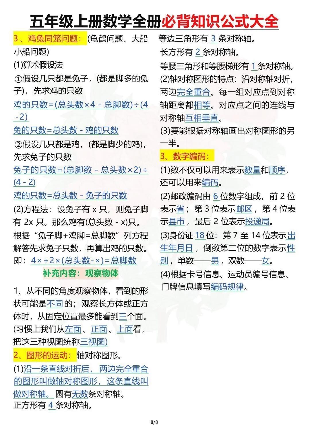
对了,大家在植树问题和鸡兔同笼问题上也不用太过于担心,植树问题的公式,不要硬背,我们植树问题的公式是棵数等于周长然后去除上间隔,但是呢不要硬背,鸡兔同笼的就找到等量关系就可以了。
大家记住了,要自己梳理一下哦,把公式这些自己整理一下哦。