抖音出现大量AI仿冒于东来内容,抖音副总裁发声:封禁1000多个账号;胖东来此前发文追责
9月8日,抖音集团副总裁李亮在微博发文称:今年一季度我们发现平台出现大量利用AI仿冒“于东来”语音、形象,违规营销带货的账号和内容,这些黑灰产的行为不仅侵犯了相关企业的权益,还严重误导了消费者。封禁这1000多个黑灰产团伙账号的同时,我们还把相关线索举报给了监管部门。经过调查,泉州市丰泽区市监局没收相关企业违法所得并处罚款15万元。AI带来技术进步的同时也被很多黑灰产盯上,针对这些滥用AI的行为抖音一直在重点治理。对于相关违法违规内容,欢迎大家共同监督。

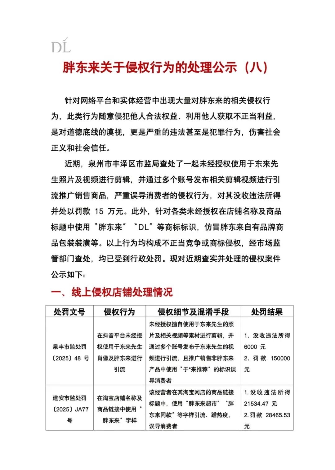
9月4日晚,胖东来抖音账号发布《胖东来关于侵权行为的处理公示(八)》。内容显示,近期,福建省泉州市丰泽区市监局查处了一起侵权案件,其行为为未经授权使用于东来照片及视频进行剪辑,并通过多个账号发布视频引流、推广销售商品,严重误导消费者,泉州市丰泽区市监局没收其违法所得并处以罚款15万元。

早在2024年11月24日,胖东来就曾发布声明,称近日在第三方网络平台发现多个账号,未经授权擅自利用AI技术手段生成于东来的声音,并对于东来或胖东来商贸集团享有著作权的视频内容进行非法剪辑和篡改,加入AI生成声音及误导性文案后发布,对公众造成误导和混淆。
声明指出,“前述行为已侵犯了于东来先生的人格权及著作权,对我公司品牌形象造成消极影响。”
胖东来表示,严正警告存在上述行为的账号立即停止侵权行为,对于为博取网络关注、获取流量而严重侵犯于东来及公司合法权益的,将坚决采取法律措施追究其法律责任。
来源:顶端新闻