同日,中央网信办发布 《关于进一步加强娱乐明星网上信息规范相关工作的通知》,从严把内容导向、规范信息呈现、加强账号管理、强化舆情监测处置四方面以15项具体措施,规范娱乐明星网上信息,维护良好网络舆论秩序。
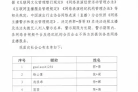
11月23日,中国演出行业协会网络表演分会公布了第九批网络主播警示名单,警示人员共计88名,其中,包括“郭老师”“铁山靠”等网络主播,以及吴亦凡、郑爽、张哲瀚等演艺人员,这也是首次将违法失德艺人纳入网络主播警示名单。
《通知》列出包括娱乐明星网上信息不得含有法律法规明确禁止的内容,不得宣扬流量至上、畸形审美、炫富拜金等不良价值观,不得为博眼球低俗炒作绯闻丑闻、渲染明星情感纠纷隐秘细节,不得未经授权曝光、买卖明星身份信息、家庭住址、行程信息等个人隐私,不得批量发布涉明星艺人及其作品,恶意营销或刷量控评,不得挑动粉丝群体互撕谩骂、攻击对立,或刺激诱导粉丝群体过度消费应援等八项行为。
11月23日,中国演出行业协会发布《关于公布第九批警示名单的公告》。在《关于公布第九批警示名单的公告》中,明确了将加强行业自律,防止劣迹艺人“转移阵地”继续出镜牟利,引导从业人员崇德尚艺,遏制行业不良倾向,廓清行业风气。
11月23日,“CAPA网络表演直播分会”微信公众号消息,中国演出行业协会网络表演分会依照《网络主播警示和复出管理规范》,决定将吴亦凡、郑爽、张哲瀚等88名违法违规主播及违法失德艺人列入警示名单,警示期限为长期。
前言近年来,娱乐圈乱象似乎屡见不鲜,无数被流量捧红的明星意外成为了万人追捧的对象,但他们最终又因为自己的狂妄自大与贪婪而黯然落幕。网络上有一个热梗,叫作“娱乐圈保命第一条,该税的税,不该睡的别睡”,可就是这种看似简单的要求,却依然让无数人意外落马。