《怪物猎人世界》发售也有一段时间了,我们在给大家制作攻略的期间发现新老猎人们有各种各样的小问题,下面汇总了一些我们认为比较实用的游戏细节/技巧/豆知识,希望其中有一两条能够帮助你在后面的狩猎中更加顺利。
卡普空在《怪物猎人 世界:冰原》的“开发者日记 The Final Stand”中正式揭晓了第五弹大型更新的复活怪物“黑龙”。同时黑龙所登场的修雷德城也会重新设计,玩家将在这全新的主战场和黑龙决一胜负。本次的大型免费更新预定在今年10月1日,更新后玩家将会接到黑龙的相关任务。
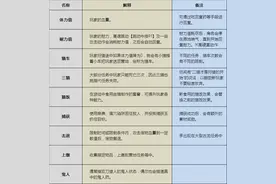
所谓的随从猫(随从艾路),就是将会伴随猎人一生的好伙伴。他会以攻击、採集、回复等各种方式帮助猎人,对猎人来说,是独一无二的存在。一旦玩家在角色建立时设置好之后就无法在中途更换。随从猫的培养随从猫提升等级后,体力及攻击力会提升。要提升等级,就和随从猫一起进行任务或探索吧。