冒着风险工作却没有地方住。骑手的后勤保障究竟如何?记者向各大配送平台。对于上海目前的骑手生活保障情况,该负责人介绍:“我们明确规定,‘团队骑手’可以由站长统一安排食宿,如果部分骑手不习惯或不接受统一住宿,可以获得住宿补贴。骑手可以联系各自的站长或配送经理了解具体的保障措施。”
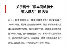
上海疫情期间,一则顺丰同城骑士单日收入过万的消息,在网络引起热议。4月11日,顺丰同城官方表示,经后台查询后确认,该顺丰同城骑士共完成60笔同城配送订单,系企业用户下单,订单佣金计提总额达10067.75 元。