河南日报社全媒体记者 张逸菲 孙超 王冰珂“承诺10000元一年700元利息,现在本金也取不出来了……”近日,家住平顶山市叶县的王女士向记者反映称,其通过熟人介绍将钱汇入上海富盎得股权投资基金管理有限公司“理财”,导致部分本金至今未能要回。
最近发现身边好多退休老干部把一生积蓄存入到上海富盎得私募基金公司。2021年3月23日上午,殷都分局经侦大队得到线索,举报水冶镇人民路有一家“富盎得”门市以私募基金的形式投资理财,极有可能涉嫌非法集资。
12月4日,根据上海市地方金融监督管理局官网,上海市金融稳定协调联席会议办公室和上海市网贷风险专项整治联合工作办公室发布了《关于上海市P2P网络借贷风险专项整治第一批声明清盘退出且存量已结清网贷机构的公告》,公告显示,上海市第一批声明清盘退出且存量已结清P2P网贷机构达146家。
河南富盎得投资管理有限公司副总经理刘中良一行慰问老人【中原经济网讯】(河南经济报记者 张治中 通讯员 张森) 12月1日,河南富盎得投资管理有限公司刘中良副总经理一行冒着严寒,走进河南桐柏县,参加了给老苏区送温暖活动。当日上午,刘中良一行来到桐柏县城郊乡西十里村康乐老年公寓。
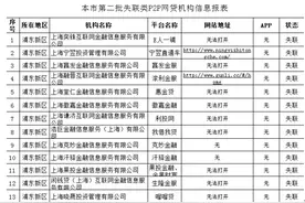
CFIC导读为进一步推进本市P2P网贷风险专项整治工作,化解存量风险,经市金融稳定协调联席会议办公室、市网贷风险专项整治联合工作办公室会同本市各区落实互联网金融风险专项整治方案领导小组等部门共同研究,现公告本市第四批声明清盘退出且存量已结清P2P网贷机构6家。
是什么让P2P在中国发展的如此迅猛?没有P2P的时候国内的的投资者又是如何打理自己的资产呢?最初我想也就是通过银行的定存,国债,货币基金来实现资产增值吧!高净值客户有的已经在买信托了,风险承受能力好点的做股票型基金,不怕死的都在炒股。