12月27日,抖音发布2024年直播治理报告,报告显示,今年年初抖音直播新版“健康分”管理机制正式生效,至2024年底,共有100万主播被扣除过健康分,76%的低分主播主动调整内容后不再违规,直播间违规率明显下降。
根据去年8月中国互联网络信息中心(CNNIC)发布的《中国互联网络发展状况统计报告》,截至2022年6月,我国网民规模为10.51亿,网络直播用户规模达7.16亿,较2021年12月增长1290万,占网民整体的68.1%。如今,网络直播已成为内容消费的主流形式之一。
界面新闻记者 | 陈振芳界面新闻编辑 | 宋佳楠抖音的一纸公告引发了知识付费IP圈“地震”。3月27日,抖音发布《关于不当利用AI生成虚拟人物的治理公告》,针对站内仍有不当使用AI技术生成虚拟人物发布内容的账号进行处置。
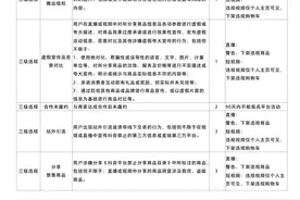
3月10日,抖音生活服务上线了“创作者信用分”体系,平台将根据创作者的投稿内容、履约行为综合计算帐号的信用分,引导和激励达人持续成长。根据规则,创作者信用分的初始分均为100分,分数上限为100分,下限为0分。
所谓“健康分”,是一项于2023年9月开始试运行的主播分级分类管理机制,在针对直播间违规内容做单次处罚的基础上,平台根据主播日常直播行为增减账号“健康分”,并依据分值对账号分级定档,不同档位对应不同的管理措施。