前言欢迎您阅读Sun Zapper防晒知识科普系列,在本系列第一节,我们将讨论关于防晒的重要性,从如何判断晒伤到紫外线的深层危害,再到皮肤癌的威胁以及一些可能会让您感到意外的防晒误区。我们致力于为您提供科学、实用的防晒信息,让您更好地保护自己的肌肤。
好晒呀~不如今天我们来讲讲紫外辐射和健康。科学认识紫外线辐射太阳辐射是地表上光和热的源泉。太阳辐射中的紫外线属于电磁辐射,是由按波运动方式传播的能量波包组成的辐射。紫外线(UV)按不同波长的生物效应,可分为UV-A、UV-B和UV-C。
暑假期间,去海边游玩属于旅游大热门,然而同时还需要注意海边的紫外线伤害。这不,最近一名男子去海钓,看天气预报是阴天,便没有做任何防晒措施,没想到海上是晴空万里,半天时间男子的双腿就被晒得焦红,火辣辣的疼痛使走路都变得艰难。
来源:央视新闻客户端 秋季天气转凉,但紫外线强度并未明显减弱,反而由于秋高气爽,大气中的水分和云层减少,紫外线的穿透性增强,到达地面的紫外线量可能比夏季还要多。旅途中的你,享受美景的同时,也勿忘防晒。秋季的皮肤特点及护肤要点进入秋季,防晒产品依旧必不可少。
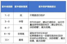
紫外线指数是指在一天中,太阳在天空中的位置最高时(一般是在中午前后),到达地面的太阳光线中的紫外线辐射对人体皮肤的可能损伤程度,用0~15的数字来表示。紫外线指数值越大对人体皮肤损伤程度愈加剧,在愈短的时间里对皮肤的伤害愈强。
来源:中国新闻网 中新网12月30日电 很多人认为冬天阳光不强,不需要防晒,但这是一个常见的误区。虽然冬季的阳光相对夏季弱一些,但紫外线(UV)的强度仍然对皮肤有潜在威胁,特别是UVA,它可以穿透云层和玻璃,深入皮肤,导致光老化和色斑,还可能增加皮肤癌的风险。
炎炎夏日,许多爱美人士担心皮肤晒黑或晒伤,各种“防晒武器”如防晒霜、遮阳帽、墨镜、防晒衣、防晒袖套等层出不穷,甚至可以见到有些人“全副武装”, 360度无死角防晒,力求将每一寸肌肤都包裹在“保护伞”下。我们日常见到的防晒措施是否过度呢?过度防晒对健康有影响吗?
五一小长假即将到来庄行镇社区卫生服务中心提醒大家出去游玩的同时也要注意防晒哦!在我们的日常生活中紫外线无处不在它不仅会导致皮肤晒伤、晒黑还可能引发多种皮肤问题甚至增加皮肤癌的风险预防紫外线的伤害至关重要!01 什么是紫外线?紫外线是阳光中波长为10~400纳米的光线。