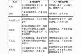
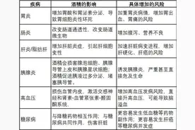
春节亲朋好友围坐一桌对不少人来说这份喜悦却常因“劝酒”而蒙上一层阴影今天,教你九个理由有效拒绝喝酒今天得开车,不能喝酒酒精会削弱大脑的抑制控制机制,导致驾驶员无法有效抑制不适当的行为,更容易出现危险驾驶行为,比如快速驾驶;还会削弱感知和运动控制能力,表现为反应时间延长、操作不精准
春节是个热闹的节日,亲朋好友围坐一桌,觥筹交错间洋溢着团圆的喜悦。然而,对不少人来说,这份喜悦却常因“劝酒”而蒙上一层阴影。面对这样的“难题”,很多人不免感到尴尬甚至无奈。今天,我们就教你九个理由,可以既不驳了对方所谓的“面子”,又能有效拒绝喝酒。