根据公务员法、公务员录用规定和《湖南省2024年考试录用公务员公告》的有关规定,湖南省公务员局决定,组织实施湖南省2024年考试录用公务员(含参照公务员法管理的机关、事业单位工作人员,下同)补充录用工作。
来源:【长沙发布】根据公务员法、公务员录用规定和《湖南省2024年考试录用公务员公告》的有关规定,湖南省公务员局决定,组织实施湖南省2024年考试录用公务员(含参照公务员法管理的机关、事业单位工作人员,下同)补充录用工作。
根据公务员法、公务员录用规定和《湖南省2024年考试录用公务员公告》的有关规定,湖南省公务员局决定,组织实施湖南省2024年考试录用公务员(含参照公务员法管理的机关、事业单位工作人员,下同)补充录用工作。
长沙晚报5月20日讯(全媒体记者 刘攀)记者从湖南省公务员局获悉,根据《公务员法》、公务员录用规定和《湖南省2024年考试录用公务员公告》的有关规定,湖南省公务员局决定组织实施2024年考试录用公务员(含参照公务员法管理的机关、事业单位工作人员)补充录用工作,全省共计划补充录用公
6月24日,记者从2021年湖南省高考工作第二次新闻发布会上获悉,湖南7月8日至8月20日进行招生录取,将严格执行“不点录”“不补录”“不违规降分录取”等政策,将按照教育部“六不准”“30个不得”的要求及相关规定,严格执行招生计划,继续深入实施“阳光工程”,推进招生录取规范化、透明化。今年湖南省高考评卷数量近234.58万份,涉及网上评卷教师约2900多人,评卷工作人员约600人。
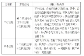
三湘都市报5月18日讯(全媒体记者 黄京 杨斯涵 实习生 龙思汝)高考倒计时20天,湖南高考生准备好了吗?今天,湖南省教育厅公布《湖南省2023年普通高等学校招生工作实施办法》(下称《办法》),对今年高考的考试安排、志愿填报、录取安排、招生考试要求等重要事项,作出明确规定。
来源:【长沙发布】8月23日,历时47天的湖南省2024年普通高校招生录取工作顺利结束。记者从湖南省教育考试院获悉,今年全国共有1977所普通高校在湘录取新生58.41万人,比去年增加2.64万人。特别提醒各位考生,高考录取完成后,我省不再安排考生补录工作。