为进一步规范沈阳桃仙国际机场辖区车辆停放秩序提升机场文明形象营造安全畅通、文明有序的道路交通环境根据《中华人民共和国道路交通安全法》等相关法律法规省公安厅机场公安局交通警察支队决定自10月16日起在沈阳桃仙国际机场辖区启用交通监控设备对道路上违法停放的机动车进行抓拍、处罚48处抓
新京报讯(记者张静姝)近日,辽宁省沈阳市大东分局前进派出所接到群众报警,称前进街道沈白线,铁路沿线附近工地光缆多次被盗。民警迅速展开侦查,将盗窃、收购电缆的5名嫌疑人全部抓获。接到报警后,多警种同步上案,迅速开展走访排查。
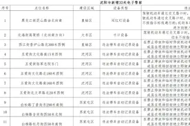
3月18日记者从交通警察局获悉我市新建“电子警察”32处设置在沈河区、皇姑区大东区、苏家屯区这些“电子警察”主要抓拍▼驾驶机动车通过交叉路口时,不按交通信号灯指示通行的;驾驶机动车通过交叉路口时,违反禁止标线指示的;驾驶机动车不按指示标线通行的;机动车通过有灯控路口时,不按所需行
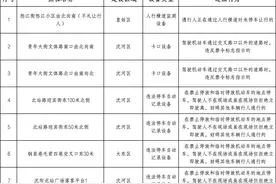
开车出行的小伙伴们注意为进一步规范行车秩序和行车安全沈阳市新建129处“电子警察”↓↓↓设置区域和平区、沈河区、大东区浑南区、苏家屯区、新民市主要抓拍这些交通违法行为★超速行驶;★在禁止停放和临时停放机动车的地点停车,驾驶人不在现场或虽在现场但拒绝立即驶离,妨碍其他车辆行人通行的
为进一步规范沈阳桃仙国际机场辖区车辆通行秩序,提升机场文明形象,营造安全畅通、文明有序的道路交通环境,省公安厅机场公安局交通警察支队根据《中华人民共和国道路交通安全法》等相关法律法规,决定自2023年6月28日起在沈阳桃仙国际机场辖区启用交通监控设备,对道路上违反交通信号灯的机动车进行抓拍、处罚,现将12处抓拍点位予以公示。
其中和平区新建68处沈河区新建42处大东区新建38处皇姑区新建36处铁西区新建133处张士开发区新建21处全部用于抓拍违法停车大东区1北海街东北大马路北10米东侧2北海街工农路北10米东侧3北海街工农路北25米西侧4北顺城路德增街东15米北侧5北顺城路德增街西20米南侧6大东路小
沈阳交警最新发布▼关于加强城区道路机动车礼让行人交通管理的通告为更好预防和减少机动车与行人交通事故发生,保障出行安全,提升文明行车意识,构建和谐道路交通秩序,根据《中华人民共和国道路交通安全法》第47条第1款:“机动车行经人行横道时,应当减速行驶;遇行人正在通过人行横道,应当停车
原标题:智能化 人性化 规范化 法治化“四化”助力沈阳城市管理提质增效□ 本报记者 张国强 韩宇一台车辆装载易扬尘物料,存在未采取密闭或者其他措施防止物料遗撒行为,被公安机关与城市管理综合行政执法部门信息共享的监控摄像头抓拍下来,这些执法人员非现场取证的相关照片证据被移送至沈阳市
开车出行的小伙伴注意啦为进一步规范行车秩序和行车安全沈阳市新建129处“电子警察”↓↓↓设置区域和平区、沈河区、大东区浑南区、苏家屯区、新民市主要抓拍这些交通违法行为★超速行驶;★在禁止停放和临时停放机动车的地点停车,驾驶人不在现场或虽在现场但拒绝立即驶离,妨碍其他车辆行人通行的
沈阳人注意!沈阳市新建65处“电子警察”为了更好发挥科技设施在交通管理中的作用,进一步规范行车秩序和行车安全,我市新建“电子警察”65处。设置在和平区、沈河区、铁西区、大东区、皇姑区、浑南区、于洪区、新民市。