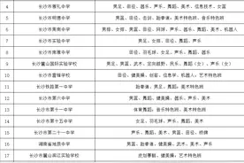
今天(5月6日),长沙市教育局公布2024年长沙市城区高中学校特长生招生项目,共有58所学校具有特长生招生资格。一、招生对象初中阶段在市教育局主办或认可的体育、艺术、科技比赛中取得过优良成绩,或经市教育局认可的具有某项发展潜能的应届初中毕业生。
来源:【华声在线】华声在线5月6日讯(全媒体记者 杨斯涵 黄京)你的特长可以报考哪些学校?今年长沙城区哪些普通高中学校招收特长生?5月6日,长沙市教育局公布2024年长沙市城区高中学校特长生招生项目,共有58所学校具有特长生招生资格。
长沙市东雅中学秉承百年雅礼优良传统,坚守“为学生终身发展奠基”的教育理念,以打造全省顶尖初中、全国一流高中为目标,致力于培养追求卓越、充满活力的学习者,善于思考、勇于创新的实践者,视野开阔、敢于担当的领导者。
红网长沙4月21日讯(潇湘晨报记者 沈颢)长沙城区“小升初”特长招生报名时间为4月20日-26日。此前公布了第一批17所中学的特长生招生细则,4月20日,长沙市教育局中招办公布了第二批10所中学特长生招生细则,家长和同学们赶紧记录下来。
三湘都市报7月10日讯(全媒体记者 刘镇东)根据长沙市教育局《关于做好2024年长沙市城区高中学校招生工作的通知》(长教发〔2024〕7号)要求,现对长沙市城区普通高中特长生预录名单予以公示(公示期为7月10日-7月12日)。
根据长沙市教育局《关于做好2024年长沙市城区高中学校招生工作的通知》(长教发〔2024〕7号)要求,现对长沙市城区普通高中特长生预录名单予以公示(公示期为7月10日-7月12日)。公示无异议后,市教育局中招办确定特长生提前录取正式名单。
湖南日报·新湖南客户端5月9日讯(记者 李曼斯)今天,2023年长沙市城区高中学校特长招生项目公布。初中阶段在长沙市市教育局主办或认可的体育、艺术、科技比赛中取得过优良成绩,或经市教育局认可的具有某项发展潜能的应届初中毕业生可享受此政策。
三湘都市报4月29日讯(全媒体记者 杨斯涵 黄京)5月6日起,指标生开始志愿填报;5月8日—10日,特长生进行报名……近日,《关于做好2024年长沙市城区高中学校招生工作的通知》(下称《通知》)下发,普通高中录取除划线招生外,还实行指标生、特长生、推荐生等多样化招生方式。
湖南教育新闻网讯:号外!号外!长沙一年一度的中考特长生招生很快就要开始了,普通高中招生仍然坚持全面衡量、综合评价、尊重志愿、择优录取的原则。录取的主要依据是:考生的学业评价等级、综合素质评定等级以及享受政策性优惠的情况。继续实行指标生、直升生、特长生、推荐生等多样化的招生政策。
今日,记者从长沙市雅礼书院中学获悉,学校2024年高中段招生工作即将开始,为让各位考生、家长及关心招生工作的各界人士更好了解学校2024年招生工作,特将相关情况说明如下。招生对象长沙市城区应届初中毕业生。招生类别1.
长沙晚报掌上长沙7月10日讯(全媒体记者 岳霞 实习生 欧阳雪)根据长沙市教育局《关于做好2024年长沙市城区高中学校招生工作的通知》(长教发〔2024〕7号)要求,现对长沙市城区普通高中特长生预录名单予以公示(公示期为7月10日—7月12日)。
华声在线5月11日讯(全媒体记者 黄京 杨斯涵 刘镇东)在近期召开的2024年长沙市中小学招生入学政策通气会现场,一个重要消息是迅速冲上热搜——从2025年起,长沙将取消小升初外语特色招生。不少家长对此拍手称快:“终于不用卷外语了!
长沙晚报掌上长沙1月10日讯(全媒体记者 张炎炎)湖南艺考生注意啦!记者今日从湖南省教育厅获悉,日前,《湖南省2025年普通高等学校艺术类专业招生工作实施办法》(以下简称《办法》)正式印发,对湖南2025年艺考招生工作进行了解读。
浏阳市教育局党委委员、副局长苏启平就全市2024年普通高中招生工作答记者问:问:一、今年普通高中招生工作的总原则是什么?答:2024年,我市普通高中招生工作严格按照全面衡量、客观公正、指标到校、划块招生、尊重志愿、公民同招、择优录取、取消择校的原则进行。
三湘都市报4月29日讯(全媒体记者 杨斯涵 黄京)2024年长沙市城区高中学校如何招生?如何进行志愿填报和录取?近日,《关于做好2024年长沙市城区高中学校招生工作的通知》(下称《通知》)下发,并指出普通高中除划线招生外,还实行指标生、特长生、推荐生等多样化招生方式。